一、银行*款贷**融资:指借款人为满足自身建设和生产经营的需要,同银行签订*款贷**协议,借入一定数额的资金,并在约定期限还本金并支付利息的融资方式。按*款贷**的用途不同,可将*款贷**分为流动资金*款贷**、固定资金*款贷**和专项*款贷**等。

二、企业债券融资:指企业依照法定程序公开发行并约定在一定期限内还本付息的有价证券。包括依照公司法设立的公司发行的公司债券和其他企业发行的企业债券。
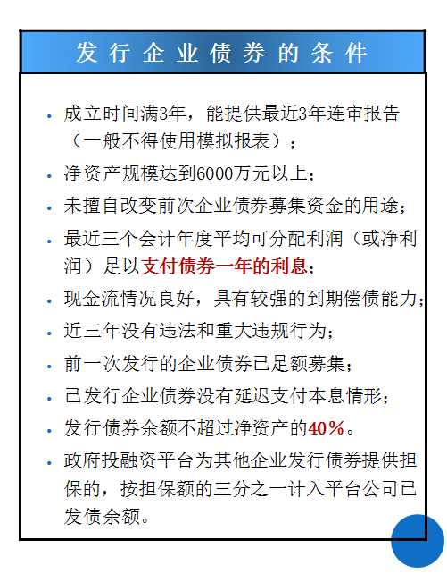
目前,上市公司发行的公司债券由证监会审批,非上市公司发行的公司债券和其他企业发行的企业债券由发改委审批。

1、 影响企业债券发行利率的几个因素:
以债券市场同期限产品收益率为基准利率,在此基础上综合考虑发行人的信用利差、流动性利差以及其他各类风险收益因素利差,得到企业债券的最终定价。
基准利率:主要是同期限央行票据和Shibor的水平。
发行人信用即评级水平:财务状况、经营情况、流动性指标、信用历史、融资能力、未来偿债能力等因素会影响企业信用评级等级。
流动性差异:由于国债、央行票据等信用好、发行频率高、规模大,在市场上有着良好的流动性。 债务融资工具的发行规模相对较小,其流动性与国债和央票也存在着一定差异,因此,通常投资者也会要求收益补偿,此利差随市场情况确定。
其他因素:有无担保、投资者偏好、发行规模、发行频率、期限结构、赎回条款、目标市场、发行方式、利息结构等众多因素。
2、还本付息方式

企业一般选择一年一次付息,到期一次还本方式,主要基于以下理由:
一是 贴现和一次性还本付息适合于短期品种,不适合中长期品种;
二是一年一次付息,到期一次还本是目前市场内中长期品种普遍采用的方式,市场接受程度高;
三是 相比一年两次付息,程序简便,不增加兑付工作量
3、发行人关注的几个问题——企业为什么要发

4、信用评级对发行成本的影响
第一,高信用等级中票的发行利率区间和均值都低于同期限低信用等级中票发行利率的区间和均值;
第二,信用等级相同、期限短的中票发行利率均值低于期限较长的发行利率均值
5、 企业债券的优势
相针对银行*款贷**:企业债券的综合融资成本低于同期银行*款贷**成本

三、短期融资券和中期票据融资
短期融资券:是指具有法人资格的非金融企业在银行间债券市场发行的,约定在1年内还本付息的债务融资工具。
中期票据:是企业在银行间债券市场发行的一般性债务,无需担保、资产支持或其他复杂交易结构。企业在主管机构注册一定发行额度后,可以按需分期发行。
短期融资券期限在1年以内,中期票据期限为1年以上(以3-5年为主)。

1、短期融资券和中期票据的发行要素

2、中期票据产品要素

3、超短期融资券:具有法人资格、信用评级较高的非金融企业在银行间债券市场发行的,期限在270天以内的短期融资券。
特点:
1:发行主体:信用等级要求较高,主要为超大型企业,扩至央企及央企核心子公司,目前已扩大到AA+的企业。
2:债券期限:270天以下,标准化的产品期限可以是1天、7天、14天、21天、1个月、3个月、6个月和9个月。
3:资金用途:应用于符合国家法律法规及政策要求的流动资金需要,不得用于长期投资。
4:注册发行的方式:一次注册分期发行的方式,且后续发行仅需事后备案,无需抵押、担保。
5:发债金额:可突破净资产的40%,不与短期融资券、中期票据、企业债券、公司债券等进行合并计算。
l 发行流程图

l 短期融资券和中期票据发行相关各方

四、私募债
非公开定向债务融资工具(简称私募债),是相针对公开发行方式(中票、短券),协会新推出的一种融资方式。
发行规模突破了净资产40%的限制
向特定的投资者募集
融资方案灵活,注册流程简化
信息披露简化,保密性强
五、融资租赁:又称金融租赁,是指出租人根据承租人对供货人和租赁标的物的选择,由出租人向供货人购买租赁标的物,然后租给承租人使用。
融资租赁是以融通资金为目的的租赁。融资租赁可以分为直接租赁和售后回租。2011年修订的《金融租赁管理办法》规定,金融租赁公司的租赁资产规模不得超过其注册资本的12.5倍,而商务部规定其监管的融资租赁公司经营杠杆上线为10倍。以招银租赁40亿注册资本测算,其租赁资产规模上限应为500亿元。
租赁产业在欧美发达国家已成为仅次于银行产业的第二大融资方式,市场渗透率在15%以上。但在我国不到3%,市场前景看好,尤其适应当下局势开展业务。
目前国内现有两大类的融资租赁公司分别由商务部监管和银监会监管,由银监会监管的总共达到20家,多以银行系的租赁公司为主,例如光大租赁,到今年6月末,租赁资产余额超过6000亿;商务部监管的540家(其中外资460家)也超过6000多亿,其中多以企业下属的租赁公司为主,例如庞大租赁和奔驰租赁。
1、存量设备融资性售后回租
目标:盘活存量资产,充实资本金;

交易要点描述:
►金融租赁公司与承租人针对现有设备购买合同中的设备签订融资性售后回租合同,承租人承诺在设备交付日将所有权出售给金融租赁公司同时向金融租赁公司回租该设备,并承诺期末回购;
► 本结构适用于已经完成设备采购的情形。
融资租赁满足承租人多元化的融资需求

业务流程

六、夹层投资融资的定义:夹层融资(Mezzanine Finance)是指在风险和回报方面介于优先债务和股本融资之间的一种融资情势。是一种无担保的长期债务,这种债务附带有投资者对融资者的权益认购权。夹层融资的利率水平一般在10%~15%之间,投资者的目标回报率是20%~30%之间。
1、夹层融资的特点:从资金费用角度来分析夹层融资成本低于股权融资,如可以采取债权的固定利率方式,对股权人体现出债权的优点。从权益角度来分析夹层融资权益低于优先债权,所以针对债权人来讲,体现出股权的优点。

2、夹层投融资产品核心条款
(1)投资规模:一般为1亿至35亿元,最高不超过50亿;
(2)占股比列:5%--49%,应不达到绝对或相对控股比比例;
(3)投资期限:一般为1—5年,以3年为主;
(4)保底/固定收益分红:收益率一般应在10%以上,根据行业、投资规模、大股东信用级别等具体情况调整,应该说明该利率是固定收益还是保底收益;
(5)保底/固定收益支付方式:一般先由目标公司分红,国开金融对该分红具有优先权;如果分红不够保底收益回报率要求,由大股东进行补足;
(6)退出选择权:投资期满后,一般国开金融有权要求大股东回购,也可选择转为普通股继续持有,或延长投资期限,有时也给予大股东相应的回购权利。
(7)继续持股条款:如国开金融希望继续持有,可明确一些相关规定;
(8)保障条款:为保障回购和每年的固定收益,可由大股东作出信用保证、资产抵押或股权质押,此部分需求取决于大股东本身信用情况;
(9)董事会组成:由国开金融派出至少一名董事,如需也可规定派出监事和高管;
(10)投贷联动:可规定促进目标公司优先向开发银行申请相应*款贷**;
七、其他信托和资产证券化产品
信托是指委托人基于对受托人的信任,将其财产权委托给受托人,由受托人按委托人的意愿以自己的名义,为受益人的利益或者特定目的进行管理或者处分的行为。
信托融资是以企业的信托财产为载体,通过信托公司发行集合的或单一的信托计划来募集所需资金。
信托融资计划及其他资产证券化产品可以以存量资产的收益权为载体,也可以针对新建项目的收益权设立,单一项目或者整体打包,操作方式较为灵活
信托的基本法律关系框架:


