不想错过界哥的推送?
戳上方蓝字“医学界心血管频道”关注我们
并点击右上角“···”菜单,选择“设为星标”

《2018年中国心力衰竭诊断和治疗指南》更新要点,一文搞定。
文丨徐徐
来源丨医学界心血管频道
心力衰竭(心衰)是各种心脏疾病的严重表现或晚期阶段,死亡率和再住院率居高不下,目前仍是横亘在我国医务工作者面前的一个巨大挑战。
为进一步提高我国心衰的整体防控水平,10月12日,《2018中国心力衰竭诊断和治疗指南》(下文简称“新指南”)正式发布,韩雅玲院士将新指南的特点概括为“新、中、全、实”。那么,具体有哪些更新点呢?且随小编一起来看看吧!
心衰的病因、机制,这2点不可不知
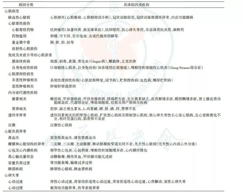
■ 原发性心肌损害和异常是引起心衰最主要的病因
新指南对心衰的病因进行了细化,并明确指出原发性心肌损害和异常是引起心衰最主要的病因(见表2),除心血管疾病外,非心血管疾病也可导致心衰。识别这些病因是心衰诊断的重要部分,从而能尽早采取特异性或针对性的治疗。
表1:心力衰竭的病因

■ 神经内分泌系统激活是心衰关键因素
旧指南认为导致心衰进展有两个关键过程,一是心肌死亡的发生,二是神经内分泌系统过度激活。而新指南表示,目前认为心衰是慢性、自发进展性疾病,神经内分泌系统激活导致心肌重构是引起心衰发生和发展的关键因素。
心衰的诊断、分类,牢记7大要点
■ 新增心衰分型
旧指南(2014年发布)依据左心室射血分数(LVEF),将心衰分为射血分数降低的心衰(HFrEF)和射血分数保留的心衰(HFpEF)。一般来说,HFrEF是指收缩性心衰,HFpEF是指舒张性心衰,然而有部分患者可能出现收缩功能和舒张功能异常共存的情况。因此,新指南中新增了射血分数中间值的心衰(HFmrEF)并明确各类心衰的诊断标准(见表1)。
表2:新指南心衰的分类和诊断标准

■ 心衰阶段与NYHA心功能分级的比较
新指南仍根据心衰发生发展,将心衰分为四个阶段,但是补充了与纽约心脏协会(NYHA)心功能分级的比较内容,便于评价患者的症状随病程或治疗发生的变化。
表3:心衰阶段与NYHA心功能分级的比较

■ 新增慢性心衰诊断流程图示
全面准确的诊断是心衰患者有效治疗的前提和基础,为此,新指南新增了慢性心衰的诊断流程,大致分为三步:
-
首先,根据病史、体魄检查、心电图、胸片判断有无心衰的可能性;
-
然后,通过利钠肽检测和超声心动图明确是否存在心衰,再进一步确定心衰的病因和诱因;
-
最后,还需评估病情的严重程度及预后,以及是否存在并发症及合并症。

图1:慢性心力衰竭的诊断流程
■ 颈静脉压升高和心尖搏动位置改变对诊断心衰更为特异
新指南认为,体魄检查应评估患者的生命体征和判断液体潴留的严重程度,关注有无近期体重增加、颈静脉充盈、外周水肿、端坐呼吸等(Ⅰ,B)。颈静脉压升高和心尖搏动位置改变对诊断心衰更为特异。
■ 胸片推荐等级上升
对疑似、急性、新发的心衰患者应行胸片检查,以识别/排除肺部疾病或其他引起呼吸困难的疾病,提供肺淤血/水肿和心脏增大的信息,尽管X线胸片正常并不能除外心衰,但新指南将其推荐级别从(Ⅱa,C)上升为(Ⅰ,C)。
■ 经胸超声心动图是评估心脏结构和功能的首选方法
经胸超声心动图可提供房室容量、左右心室收缩和舒张功能、室壁厚度、瓣膜功能和肺动脉高压的信息,且超声心动图是目前临床上唯一可判断舒张功能不全的成像技术。但是,其单一参数不够以准确评估,新指南建议采用多参数进行综合评估。
■ 生物标志物可能是未来的发展方向
新指南推荐B型利钠肽(BNP)或N 末端B 型利钠肽原(NT-proBNP)除了用于诊断、鉴别诊断(Ⅰ,A),还可用于心衰筛查(Ⅱa,B)、病情严重程度及预后评估(Ⅰ,A)。出院前的BNP/NT-proBNP检测还有助于评估心衰患者出院后的心血管事件风险(Ⅰ,B)。
此外,心脏肌钙蛋白、可溶性ST2、半乳糖凝集素3及生长分化因子15等生物标志物也有助于评估心衰患者的预后,联合使用多项生物标志物可能是未来的发展方向。
心衰的药物治疗,这三类讲“全”了
1
慢性HFrEF

图2:慢性HFrEF 治疗流程图
表4:慢性HFrEF患者药物治疗推荐

■ 利尿剂:有液体潴留证据的心衰患者均应使用利尿剂(Ⅰ,C)。
新指南补充利尿剂的以下禁忌证:
-
从无液体潴留的症状及体征;
-
痛风是噻嗪类利尿剂的禁忌证;
-
已知对某种利尿剂过敏或者存在不良反应;
-
托伐普坦禁忌证:低容量性低钠血症;对口渴不敏感或对口渴不能正常反应;与细胞色素P4503A4 强效*制剂抑**(依曲康唑、克拉霉素等)合用;无尿。
■ 肾素-血管紧张素系统*制剂抑**:推荐在HFrEF 患者中应用血管紧张素转换酶*制剂抑**(ACEI)(Ⅰ,A)或血管紧张素II受体阻滞剂(ARB)(Ⅰ,A)或血管紧张素受体脑啡肽酶*制剂抑**(ARNI)(Ⅰ,B)、联合应用β受体阻滞剂及在特定患者中应用醛固酮受体拮抗剂的治疗策略,以降低心衰的发病率和死亡率。
ACEI:所有HFrEF患者均应使用ACEI,除非有禁忌证或不能耐受(Ⅰ,A)。
-
新增双侧肾动脉狭窄为禁忌证;
-
当血肌酐>221 μmol/L(2.5 mg/dl)或肾小球滤过率<30 ml·min-1·1.73 m-2时慎用;
-
血钾>5.0 mmol/L时慎用,血钾>5.5 mmol/L停用,血钾>6.0 mmol/L时应采取降低血钾的措施。
ARB:推荐用于不能耐受ACEI的HFrEF患者(Ⅰ,A);对因其他适应证已服用ARB的患者,如随后发生HFrEF,可继续服用ARB(Ⅱa,A)。
ARNI:针对NYHA心功能Ⅱ~Ⅲ级、有症状的HFrEF 患者,若能够耐受ACEI/ARB,推荐以ARNI替代ACEI/ARB,以进一步减少心衰的发病率及死亡率(Ⅰ,B)。
■ β受体阻滞剂:病情相对稳定的HFrEF患者均应使用β受体阻滞剂,除非有禁忌证或不能耐受(Ⅰ,A)。
新指南对禁忌证进行了补充:
-
心源性休克、病态窦房结综合征、二度及以上房室传导阻滞(无心脏起搏器);
-
心率<50 次/min、低血压(收缩压<90 mmHg);
-
支气管哮喘急性发作。
■ 醛固酮受体拮抗剂:LVEF≤35%、使用ACEI/ARB/ARNI和β 受体阻滞剂治疗后仍有症状的HFrEF 患者(Ⅰ,A);急性心肌梗死后且LVEF≤40%,有心衰症状或合并糖尿病者(Ⅰ,B)。
禁忌证:
-
肌酐>221 μmoL/L(2.5 mg/dl)或eGFR<30 ml·min -1·1.73 m-2;
-
血钾>5.0 mmol/L;
-
妊娠妇女。
新指南还对伊伐布雷定、洋地黄类药物部分内容进行了更新,同时新增了中医中药和其他药物治疗等内容。
2
慢性HFpEF和HFmrEF的治疗
新指南建议,HFpEF和HFmrEF患者进行心血管疾病和非心血管疾病合并症的筛查及评估,并给予相应的治疗,以改善症状及预后(Ⅰ,C)。
值得一提的是,高血压是最重要和最常见的HFpEF 的病因,有效控制血压可降低因心衰住院、心血管事件及死亡率。因此,新指南建议按照目前高血压指南,将血压控制在130/80 mmHg以下(Ⅰ,C)。
3
急性心衰

图3:急性左心衰治疗流程图

图4:急性右心衰的治疗流程
■ 利尿剂(Ⅰ,B):有液体潴留证据的急性心衰患者均应使用利尿剂。首选静脉袢利尿剂,如呋塞米、托拉塞米、布美他尼,应及早应用。
■ 血管扩张药(Ⅱa,B):收缩压是评估患者是否适宜应用此类药物的重要指标。收缩压>90 mmHg(旧指南为110 mmHg)的患者可使用,尤其适用于伴有高血压的急性心衰患者;收缩压<90 mmHg或症状性低血压患者,禁忌使用。
■ 正性肌力药物(Ⅱb,C):新指南推荐适用于低血压(收缩压<90 mmHg,旧指南为85mmHg)和/或组织器官低灌注的患者。
■ 洋地黄类药物(Ⅱa,C):可轻度增加心输出量、降低左心室充盈压和改善症状。主要适应证是房颤伴快速心室率(>110 次/min)的急性心衰患者。
■ 改善预后的药物(Ⅰ,C):新指南补充了两种停药情况,分别是血流动力学不稳定(收缩压<85mmHg,心率<50次/min),血钾>5.5mmol/L或严重肾功能不全时应停用;其次,β受体阻滞剂在急性心衰患者中可继续使用,但并发心源性休克时应停用。
心衰预防,防治要趁“早”
既往30年的循证医学证据已经证实,至少在相当一部分人群中,心衰可防可治。针对心衰的防治,重中之重是防控关口前移,而早期识别、客观评价及恰当判定预后是其中的关键环节。
这一点,在新指南中也得到了充分体现,在心衰阶段 A(前心力衰竭阶段)及阶段 B(前临床心力衰竭阶段),就应控制心衰危险因素、治疗无症状的左心室收缩功能异常等,以延缓或预防心衰的发生。
此外,新指南还建议心衰高危人群(高血压、糖尿病、血管疾病等)BNP>50 ng/L应接受专业团队的管理和干预。
参考文献:
[1]中华医学会心血管病学分会. 中国心力衰竭诊断和治疗指南2014[J]. 中华心血管病杂志, 2014, 42(2).
[2]中华医学会心血管病学分会. 中国心力衰竭诊断和治疗指南2018[J]. 中华心血管病杂志, 2018, 46(10).
- 完 -
请设置“ 星标 ”
广大界友们,微信又改版啦
为了不在茫茫公众号里走失
请"星标"医学界心血管频道
设置星标很简单,只需三步走
