到了孕晚期,宝妈要非常注重自己的肚子,离分娩也越来越近啦!怀孕九个月的时候,胎儿各项数据正常值应该是多少?妈妈们一起来对照看下吧!
孕9个月胎儿生长指标:


胎儿已经为分娩做好了准备。他现在已经将身体转为头朝下的姿势,头部已经进入骨盆,随时准备冲出你的身体,跟爸爸妈妈见面呢~
胎儿的发育情况:
1.胎宝宝的呼吸系统、消化系统已近成熟,可以吞咽羊水,还会在羊水中尿尿呢!
第33周,胎儿的呼吸系统、消化系统已近成熟。第35周,胎儿肺部发育已基本完成,所以此时胎儿出生存活的可能性为99%。到了第36周,两个肾脏已发育完全。
2.听力也已充分发育,对外界的声音已有反应,你可以每天积极的和他聊天,可以促进他听觉的发育。还能帮助加强宝宝喝妈妈之间的亲密关系哦~
3.胎宝宝的性器官、内脏已发育齐全,对外界的刺激能够反应,大脑的脑干功能也相当的发达,已经具备离开母体自行生存的基本能力了。

胎宝宝皮下脂肪较为丰富,皮肤的皱纹都相对减少,细毛也逐渐消退,指甲长的很快,已经长到指尖部位。现在的他是个圆乎乎胖嘟嘟的胎宝宝了呢。
孕9个月妈妈应做的事:
-
孕晚期,孕妇应该关注的是胎儿胎动次数,而不是胎动的强弱。因为晚期孩子个头长大了,肢体可以弯曲,子宫显得比较小,胎儿胎动减弱是正常现象。正常情况下,早、午、晚三次胎动的平均数为5-10次,平均数少于5次就不正常了。
-
你的体重还在继续增加,这时你可能会发现你的脚、脸、手肿得更厉害了,脚踝部更是肿得老高,但也要多喝水哦,保证充足的水分摄入。
-
本周胎儿体重开始快速增加,子宫底不断上升导致妈妈经常上火,应更加关注膳食营养均衡,放松心情。

孕9月营养建议:
-
最后的冲刺阶段,宝妈还是要关注营养,以丰富的钙、磷、铁、碘、蛋白质、多种维生素为主,可以继续少吃多餐,关注饮食卫生,可使用高膳食纤维的食物,避免肠道问题。
-
孕妈妈可以适当地使用一些牛肉菜品,因为牛肉具有补脾胃、益气血、强筋骨等作用,可以适度缓解肌肉疼痛。
孕9月产检:
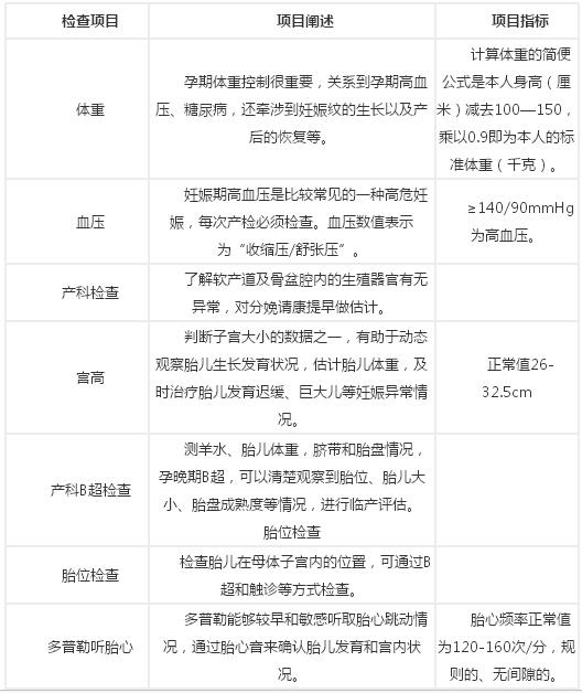
产检:怀孕34周(第8次产检)、怀孕36周(第9次产检)、怀孕9个月,孕晚期。
产检项目:血压、体重、宫底高度、腹围、胎心率、胎位、血常规、尿常规、胎心监护、产科B超检查(怀孕36周)。
每周做一次产检:一般来说,从怀孕最后4周开始,最好每一周做一次产前检查,以确保胎儿健康,如有异常也便于及早发现,及早治疗。

孕9月胎教:
这个时候对胎儿胎教依旧不能松懈,运用音乐可以达到很好的胎教效果。如《春江花月夜》、《平沙落雁》、《雨打芭蕉》等,使自己处于优雅的音乐环境中。
音乐最好选择抒情歌曲或轻歌,也可唱些“小宝宝快睡觉”之类的摇篮曲,会使胎宝宝精神安定,形成胎儿豁达开朗的性格。

宝妈们看完,觉得自己合格了吗?要关注自己的体重、宝宝各项参数哦。好期待与宝宝见面吧?一句话来给妈妈们加油打气吧!我先来:
“终于等到你这小兔崽子,不把你养得白白胖胖我就对不起你妈,哼!”
你们继续~
(本文为“萌宝美妈”原创,请勿转载!)