导读
谵妄是一种神经认知综合症,通常发生在老年人口和癌症患者,尤其是在终末期患者生命的最后几小时或几天。恶性肿瘤、恶性肿瘤并发症、抗肿瘤疗法均会增加谵妄的风险。
晚期癌症患者的谵妄发生率差异很大,高达88%的肿瘤终末期患者会出现精神错乱,而在APCU中死亡的患者中有90%患有谵妄,多数研究证实,谵妄的发生频率随着年龄的增长而增加,谵妄增加死亡风险,其与不良后果之间的关联在癌症患者中更为明显。
《2018 ESMO临床实践指南:成人癌症患者谵妄的管理》的目的是为医护人员提供临床决策和护理标准,本文将指南相关推荐进行编译整理。
作者:报应
作者授权医脉通发布,未经授权请勿转载。
1、与谵妄相关的危险因素
针对评估提示存在谵妄的肿瘤患者,应通过全面的初始评估来明确谵妄的诱发与促进因素,包括从家人或同事病史获得确切的病史、服药史、体魄检查、神经系统检查、特定的实验室或影像学检查,并与患者所期望的治疗目标相适应。
1谵妄的直接危险因素
癌症相关因素:
➤ 原发性中枢神经系统肿瘤
➤ 继发性中枢神经系统肿瘤
——脑转移
——脑膜转移
➤ 副肿瘤神经综合征
抗癌药物的毒性:
➤ 脑部放疗:急性或迟发性脑病
➤ 化疗药物:甲氨喋呤,顺铂,长春新碱,丙卡嗪,芦笋酶,5-氟尿嘧啶,异环磷酰胺,他莫昔芬(罕见),依托泊苷(高剂量),硝基脲类化合物,烷基化剂(高剂量或动脉途径)
2谵妄的间接危险因素
癌症患者身体并发症:
➤ 肝、肾、肺衰竭引起的代谢性脑病
➤ 电解质紊乱,包括SIADH
➤ 血糖异常
➤ 感染,脓毒血症-任何部位,包括静脉途径
➤ 血液异常
➤ 营养缺乏
——硫胺素(维生素B1)
——叶酸(维生素B9)
——钴胺素(维生素B12)
➤ 脱水
➤ 癫痫发作后;非阵挛性癫痫持续态势
➤ 血管炎
药物:
➤ 抗焦虑药;*眠药安**
➤ 阿片类药物
➤ 糖皮质激素
➤ 非甾体类抗炎药
➤ 抗惊厥药
➤ 抗胆碱能药物
——东莨菪碱(氢溴酸东莨菪碱)
——阿托品
——颠茄生物碱
——具有抗胆碱能活性的药物,如三环类抗抑郁药
➤ 抗抑郁药,苯海拉明,*丙嗪异**,三联苯基,氢溴酸东莨菪碱
➤ 其他精神药物:抗精神病药、抗抑郁药、左旋多巴、锂盐
➤ 抗感染:环丙沙星、阿昔洛韦、更昔洛韦
➤ 组胺H2受体阻滞剂
➤ 奥美拉唑
➤ 免疫调节剂:干扰素,白细胞介素,环孢素
➤ 多重用药
3其他态势和诱发因素
其他态势和诱发因素:
➤ 年龄>70岁
➤ 已存在的认知障碍,如痴呆
➤ 谵妄病史
➤ 听力障碍
➤ 视力障碍
➤ 尿潴留或者留置导尿
➤ 便秘
➤ 酗酒或药物滥用,或戒断(包括尼古丁)
➤ 中枢神经系统疾病或创伤;中风或短暂性缺血史
➤ 肝衰竭
➤ 肾衰竭
➤ 终末期心脏病
➤ 终末期肺病
➤ 内分泌疾病
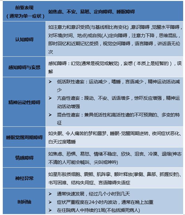
2、谵妄的临床表现

3、肿瘤患者谵妄的评估与管理策略

4、非药物干预策略
针对谵妄危险因素的非药物干预已被推荐用于各种临床实践指南的预防和管理,包括医院住院患者护理指导、长期护理机构住院患者指导、临终关怀中心和其他姑息治疗中心的病人的指导。
尽管现在有大量随机对照试验证据表明非药物干预能有效地预防住院患者的谵妄,谵妄发生率降低约1/3。然而,这些非药物策略(作为单一和多成分干预措施)在预防和治疗成人癌症患者方面的有效性和成本效益尚不清楚。

5、成人谵妄的药物干预治疗
1阿片类药物的轮换或交替
阿片类药物的毒性之一是谵妄,当出现OIN(阿片类药物引起的神经毒性)时,ESMO指南认为阿片类药物轮换(或更替)可能是合适的。
部分人出现阿片类药物毒性,可能是由于剂量迅速增加(尤其是如果癌痛对阿片类药物反应不佳),也可能是由于肾脏损害导致阿片类代谢产物蓄积,机体快速耐受或对阿片类药物敏感。
阿片类药物的轮换,即用一种阿片药物代替另一种,可能导致先前使用的兴奋神经的阿片代谢产物的蓄积减少,有助于缓解谵妄,同时又能维持镇痛的效果。
然而,缺乏在谵妄患者中使用该策略的高级别的循证医学证据。
2临床辅助水化
临床辅助补液在谵妄症状治疗中的作用的研究证据有限,ESMO指南推荐:
➤ 依据个案基础上做出临床辅助水化治疗谵妄患者的决定。
➤ 谵妄患者决定开始辅助补液应谨慎,如果病人考虑脱水为谵妄发作的因素,在权衡危害和益处之后,可以试验性补液治疗。
➤ 临床辅助水化作用也可用于不饮酒嗜睡性谵妄患者,为了保证充分水化,应同时进行其他临床干预来逆转谵妄发作。
➤ 关注接受“大量”水合作用的患者在死亡前会产生更多的支气管分泌物。
3潜在可逆感染的管理
如果感染被认为是谵妄的诱发因素,应根据患者的护理目标和疾病发展方向进行治疗,而针对没有感染证据的谵妄患者,是否应用抗生素尚无证据。
针对那些非因恶性肿瘤而死亡,诊断为脓毒症的谵妄患者,尚未明确感染源/病原情况下,建议使用广谱抗生素,应覆盖革兰氏阴性菌和革兰氏阳性菌,同时高度怀疑真菌感染。一旦致病微生物被鉴定,缩小抗菌谱。
4高钙血症
当癌症患者出现急性或亚急性躁动、虚弱或嗜睡时,即使是出现懒惰症状时,也应怀疑是高钙血症。与其他潜在原因相比,高钙血症引起谵妄往往是可逆的,同时高钙血症和谵妄是癌症患者生存的独立负性预后因素,高钙血症常常在生命末期变得难以治疗。
双磷酸盐(例如帕米膦酸和唑来膦酸)可以控制高钙血症并逆转谵妄;生理盐水进行肠外水化不仅可以纠正高钙血症相关的低血容量,还可以促进钙化。
若使用唑来膦酸,推荐4mg剂量用于高钙血症的初步治疗,8mg剂量可用于复发或难治性病例。
地诺单抗是人单克隆抗体和RANKL*制剂抑**,是一种有效的骨吸收*制剂抑**,用于骨转移和高钙血症的治疗,与唑来膦酸相比,地诺单抗治疗后患者发生低钙血症的风险增加,因此治疗后应监测患者的血钙水平,必要时应开始补充钙和维生素D。
目前地诺单抗已经获得美国FDA批准用于治疗恶性肿瘤高钙血症(双膦酸盐治疗无效),但是目前还没有得到欧洲药物管理局(EMA)批准,该药国内尚未上市。
5抗利尿激素分泌异常综合征(SIADH)
SIADH出现在许多药物中,包括化疗药物,如铂类化疗或长春花生物碱、阿片类药物、非甾体抗炎药(NSAIDs)、抗惊厥药和抗抑郁药,以及非恶性肺部疾病和神经系统疾病。
针对确诊的SIADH,建议停止相关的药物,同时进行液体限制,摄入适当的口服盐,针对预后较短的患者,严格的液体限制可能并不合适,尤其是不符合医疗保健干预方面的护理目标。
血管加压素受体拮抗剂,如托伐普坦和康伐普坦,也被用于治疗由于SIADH引起的低钠血症。患者需要在医院环境中进行密切监测,避免由于过快纠正严重低钠血症所致的渗透性脱髓鞘综合征风险。
6低镁血症
低镁血症除了思维混乱和幻觉,与低镁血症相关的其他神经症状还包括易怒、眼球震颤、癫痫、挛缩和严重疼痛等。
推荐镁替代治疗低镁血症,临床上常通过静脉注射硫酸镁进行镁补充治疗。
7抗肿瘤治疗
许多抗肿瘤治疗可引起急性脑病的混乱,通过血脑屏障的抗肿瘤药物如卡培他滨、拓扑替康或异黄酮酰胺,谵妄的发生可能更加频繁,大多数发作在停用药物后消失。此外,癌症免疫疗法由于炎性细胞因子急性释放,可能会导致谵妄,通常当停止治疗药物时症状就会消失。
因此ESMO指南推荐针对化疗和免疫治疗等抗癌治疗引起的谵妄,建议停用药物或治疗方法。
参考文献:
Bush SH, Lawlor PG, Ryan K, Centeno C, Lucchesi M, Kanji S, Siddiqi N, Morandi A, Davis DHJ, Laurent M, Schofield N, Barallat E, Ripamonti CI; ESMO Guidelines Committee. Delirium in adult cancer patients: ESMO Clinical Practice Guidelines. Ann Oncol. 2018 Oct 1;29(Supplement_4):iv143-iv165. doi:10.1093/annonc/mdy147.PubMed PMID: 29992308.