
针对圈内流传的《10万微商被骗100亿》一文,我谈了自己对微商的观点,没想到反响如此之大。不仅得到了众多媒体、自媒体的转载,阅读量加起来过百万,还收到了很多微商人的留言、评论和反馈。
阅读之火爆,反馈之热烈,实在出乎我的意料。由此可以看到,微商经过几年的发展,已经不是一个小众现象,而是成为一个有很多人广泛参与的主流销售模式。
但是如我所言,微商还是一个幼儿,一是仍在探索中,成长之路上仍需要完善和发展;二是微商火爆之后,鱼龙混杂,层次不齐,很容易导致“一颗老鼠屎坏了满锅汤”的问题。
比如传销问题,就是大家给我留言中争论最大的话题。有的人说微商就是传销,因为它是多级分销;有的人说知道微商虽然有传销,也有非传销,但不知道如何分辨。
针对这个话题,我专门和北京天驰君泰律师事务所的吴京京律师进行了深入交流,希望能彻底了解清楚微商与传销的关系。当然,更重要的是,还希望能帮助微商人准确地判断到底自己做的项目到底是传销,还是真正的微商?

传销具有五大鲜明特点,微商人需要擦亮眼睛
吴律师认为,根据《禁止传销条例》,传销具有五大特点,只要具备其中一项或者几项,就可以判断基本是传销,如果五大特点都具备,那就铁定是传销了。
传销特点之一,上线从下线的营销事迹中进行提成。这是传销的一个很重要特点,即主要是以发展下线来获得收入,真正的微商则是通过销售商品来获得收入。
传销特点之二,以入门费、加盟费、许可费、培训费、会员卡、储蓄卡、彩票、职业培训等变相交纳入门费,取得加入、介绍或发展他人加入的资格,并以此获取回报。换句话说,传销中,加入是有条件的,组织者或者经营者通过发展人员,要求被发展人员交纳费用或者认购商品等情势变相交纳费用(入会费或者人头费),取得加入或者发展其他人员加入的资格,谋取利益。真正的微商,不应该存在入门费一说。
传销特点之三,先参加者从发展的下级成员所交纳费用中获取收益,且收益数额由其加入的先后顺序决定的。这一点也容易理解,传销的本质是发展下线,为了让你加入,一定是越早加入,获得的收益越大。真正的微商,不应该有先后加入导致的差异,只有能力差异导致的商品销售收入的不同。
传销特点之四,组织者的收益主要来自参加者变相交纳的费用的,或来自假借专卖、代理、特许加盟经营、直销、连锁等名义费用。很多传销中,一般没有商品,不以买卖商品为目的,只要拉人加入即可。有的传销有商品,但质次价高,没有任何使用价值或者社会价值,只是个幌子,用来掩人耳目或者仅作为道具而已。真正的微商,是以销售商品为目的,而且一定是正规的、有质量的商品。
传销特点之五,其他通过发展人员、组织网络或以高额回报为诱饵招揽人员从事变相传销活动。这个特点的关键词是“高额回报”,有的传销甚至发展为个人或者组织的崇拜,对被发展者进行*脑洗**、培训、灌输成*学功**,主要表现为组织某种情势,高呼口号,呼喊主要组织者名字,搞个人或者组织崇拜等。
好了,知道了传销的五大特点,是不是针对微商是否传销有了更清楚的认识?广大微商人们,现在需要做的就是擦亮眼睛,对号入座,看看自己正在做的是不是传销!
案例分析:棒女郎到底是否传销?
既然有了上面这五大分辨传销的利器,那么我们不妨就做个案例分析:现在处于风口浪尖上的棒女郎,到底是传销?还是真正的微商呢?

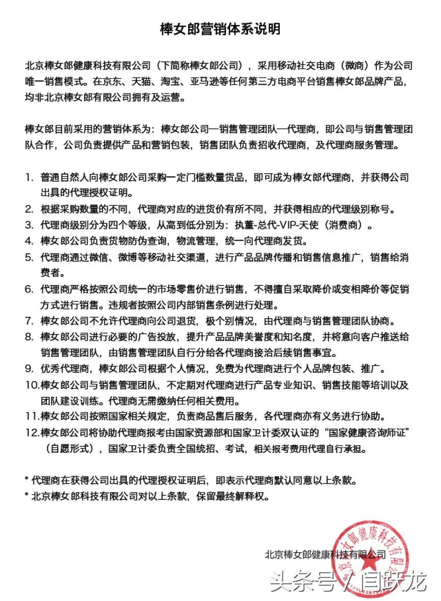
我在棒女郎的官方网站上看到一份《棒女郎营销体系说明》,其中详细阐述了棒女郎的营销运作方式。棒女郎目前采用的营销体系为:棒女郎公司—销售管理团队—代理商,即公司与销售管理团队合作,公司负责提供产品和营销包装,销售团队负责招收代理商,及代理商服务管理。
吴律师认为,从传销的五个特点来逐一分析,棒女郎没有传销的特征。首先,棒女郎代理之间不存在营销事迹提成,所以不符合传销的第一个特点“上线从下线的营销事迹中提成”。
其次,棒女郎代理目前并不需要缴纳入门费、加盟费等费用。即使代理介绍推荐他人成为代理,推荐人也没有任何介绍费。这不符合传销的第二个特点。
棒女郎的销售模式中,销售团队的收益就是卖出商品,正常赚取差价。没有先后加入顺序带来收益变化一说,棒女郎的代理打款拿货模式,也没有高额回报为诱饵招揽人员一说。这使得棒女郎不符合传销的第三个、第四个和第五个特点。
其实,深入分析棒女郎模式,在本质上和传统的销售模式(中国区代理-省级代理-市级代理)类似,不同代理,根据进货量的大小,进货价格不同,也符合基本的商业逻辑。
最后,还是衷心希望微商能正道成功,少动传销或者类传销的歪心思。针对广大微商人来说,需要做的是擦亮眼睛,在选择微商项目时谨慎一些,一定不要掉入传销的陷阱,选择正规的项目,选择真正的微商。在具体做的时候,多学习,勤思考,量力而行,不要做超出自己能力范围太大的事情。
欢迎读者针对微商相关的话题,给我留言,进行讨论。