很多年轻的父母会因为忙于事业而忽略到孩子的健康成长(尤其是爸爸),比如说宝宝学说话这个阶段。宝宝学说话,看着好像是一个普通的阶段,其实学问大着呢!下面是各位宝妈总结的一些实用方法分享下。
1、6个月-1岁宝宝学说话

在宝宝0-5个月的时候,语言发育基本停留在“听”的阶段,他喜欢妈妈的声音,父母需要多跟宝宝说话,在他发出咿咿呀呀的声音时,及时给予回应。
等宝宝6个月以后,他看着妈妈的笑脸,可能发出“巴、姆姆、诺诺”等牙牙学语的声音,父母可以微笑着模仿宝宝的声音,往往会激发他更大说的兴趣。同时,在平时换尿布、吃奶、穿衣服时,都及时跟宝宝交流告诉他要做什么了。
1、说“爸爸和妈妈”
从6个月开始,有些宝宝就能发出粑粑、麻麻的音调,刚开始他没有把真实的你和词语联系,所以多指着自己说“妈妈,这是妈妈”,当他叫出第一声,你一定感慨良多。
2、摇头表示“不”
在宝宝7-8个月以后,对一些简单指令会反应,比如宝宝抓妈妈的眼镜,妈妈摇头表示不,拨开宝宝的小手。宝宝也会逐渐学会摇头这类简单动作。
3、用唯一的词表示同一个事物
比如今天说“吃饭”,明天说“吃饭饭”,不要这样,这个阶段,最好用固定的、唯一的词表达同一个物品。避免宝宝产生混淆。
4、指认生活物品+实物卡的帮助
指认生活中常见的桌子、沙发、鱼缸等,在8个月以后就可以尝试给宝宝看实物卡,一般可能到10个月左右他才能指认某些熟悉的物品。认物卡片要坚定地用实物,不要那些卡通的变形的萌化的,就是纯照片认物。这样方便宝宝联系生活,理解更容易。
5、讲故事当然少不了
宝宝对绘本的专注力并不强,1岁以前主要选择撕不烂的布书、圆角环保的纸板书等,他感兴趣的时候就翻一翻,并不强调完整的听完一个故事。
2、1岁-1岁半宝宝学说话

1、说的慢一点,别说生僻词
父母在和宝宝交流时,尽量慢一点。根据他的听觉能力遣词造句,多说他熟悉的词汇和句子,不熟悉的新鲜词,语速慢。比如“宝宝想要吃甜-甜-圈吗”。
2、尽量不说儿语,多说短句子
不用刻意像唱歌那样吊着嗓子说话,也不用说“糖糖、小鞋鞋”。尽量用简单的字词和短句子交流,便于宝宝理解和重复练习。
3、发音准确,吐词清楚
宝宝1岁左右说的话,基本上只有长期带他的父母听得懂,别人很难听清他的话。他们的舌头口型正在适应巨大的词汇库,父母一定要用标准的发音来交流、示范。
4、动作和词语结合起来
到了1岁半以后,宝宝走路很好,也能跑跳。在玩球时说“踢足球”,在上台阶时候说“抬脚”,这有助于他将动作和词语联系理解。
3、1岁半-2岁宝宝学说话

2岁大的宝宝不仅能明白你对他讲的大部分内容,词汇量也在飞速扩充,这一年中,他逐渐从2-3个词组成的句子(喝果汁、妈妈,要饼干)跃升至4个、5个或6个词组成的句子(球在哪里,爸爸?娃娃坐在我的腿上),他还开始会使用代词,虽然经常用错。但是宝宝的词汇积累是不均衡的,所以不用纠结跟别人家的宝宝比较。
1、给出包含2-3个要求的指令
比如“去房间里,把泰迪熊拿来”,通过复杂的指令提高宝宝对语言的理解能力。
2、随时指认生活的常见物品和图片
无论是在家、外出,比如看到“斑马线、红绿灯、公共厕所、雕塑”等任何物品,随时指认,并简单的给宝宝说明这个物品是用来干什么的,以便于他理解。
3、说名字、年龄和性别
一问一答,你叫什么名字?你几岁了?你是男孩还是女孩?让他在问答中熟悉自己的信息,熟练以后再以这个方法训练,爸爸妈妈的名字。
4、结合场景理解对立或相反的词语(上下,里面外面)
在平时和宝宝交流中,有意识的在适用情景中说清这些词的关系。比如“宝宝在帐篷里面”“爸爸在帐篷外面”,方位词数量词都可以这么教。
5、读书讲故事丰富词汇量
不用上任何语法课,宝宝在上学前就通过聆听和时间掌握很多基本语法规则。保持每天继续给宝宝讲故事吧,让他重复某些语句,或是提个小问题。
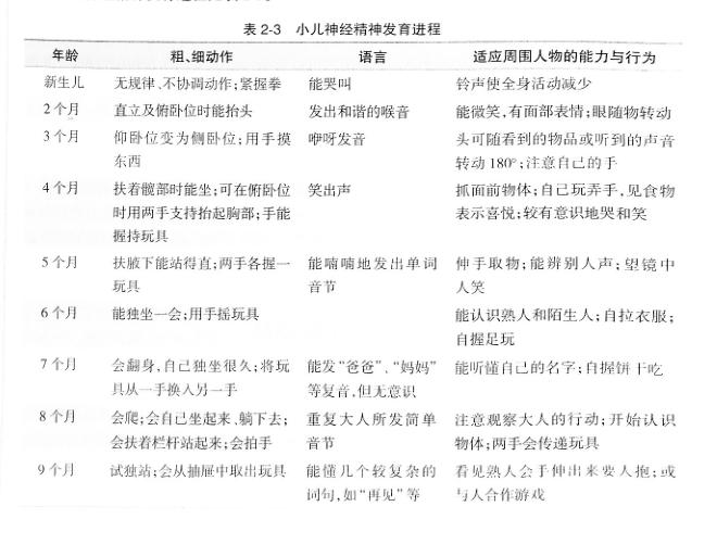
最后,再啰嗦总结一下,教宝宝学说话,除了技巧和方法,最需要的就是耐心。下面是宝宝的发育图



有需要的宝妈欢迎转载分享哦,更多育儿、早教、成长知识,请关注我哦。
当然如果你有什么好的方法也可以在底部评论分享出来,点赞最多的将会被推荐在第一条哦。