按时还款,征信没有逾期问题,为何申请*款贷**被拒?
近期,杭州有银行出新规:半年内使用互联网信贷产品超过2次,拒贷!

网贷作为正常的线上*款贷**,借款理应是好事,为何银行要拒绝有2次网贷的客户?我们可以从多个角度分析。
一、用户选择的角度
1.网贷方便
相比银行线下操作的传统*款贷**方式,都是忙碌的人群更偏向线上*款贷**,因为方便、快捷。同样是提交资料,银行需要纸质留底,而网贷产品只需要拍照上传。
在审核速度方面,网贷产品更趋向智能系统审核,套用大数据的模板,更为快捷,但其风控系统可能会存在漏洞。
2.放款金额少
前面说了,因为网贷运用的是一套大数据分析的风险监测,针对申请用于会标准化处理,为了防止风险溢出,在额度上也有限制。
再加上银监会联合3部委发布了《网络借贷信息中介机构业务活动管理暂行办法》。
《暂行办法》规定,同一自然人在同一网贷平台的借款余额上限不超过人民币20万元,在不同网贷平台的借款总额不超过人民币100万元;而同一法人或其他组织,在同一网贷平台、不同网贷平台的借款余额上限,分别是不超过人民币100万元、500万元。
3.门槛相对低
网贷相对银行*款贷**门槛低,除了微粒贷、借呗、京东白条等网贷产品上征信之外,其他不上征信的网贷更是可以通过一张身份证申请。
二、银行拒绝的角度
1.不首选银行意味着征信不好
即使银行知道网贷申请方便,但是针对银行的风控来说,大部分不首选银行*款贷**而转战网贷的用户,或多或少征信上都有些瑕疵。退而求次选择网贷。根据信用报告显示,逾期过多的用户,或者只有银行*款贷**的申请审批,没有对应银行放款记录,这也真正说明这一点。
所以,银行被拒,利用网贷周转,再申请银行*款贷**的成功几率会大大降低。
2.网贷占用信用额度
银行看中负债,在没有抵押物的情况下,网贷无疑也属于一种信用*款贷**,银行*款贷**会衡量借款人的信用卡负债、网贷负债和准备申请银行信用*款贷**的负债。因为网贷的额度介于信用卡和银行信用*款贷**之间,如果有2笔网贷(加上信用卡负债),很难再在银行申请信用*款贷**,唯一的办法就是抵押。
3.短期硬查询过多
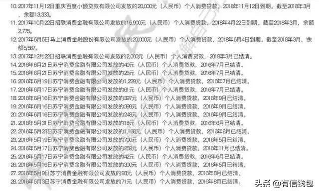
短期内频繁征信“硬查询” 也会影响申请*款贷**。

第一、申请人网*借款贷**过多,正常情况下征信查询记录也随之变多。
第二、网贷每一笔借出、还入都有记录。
通常情况下,放贷机构会认为,个人有借款需求才会去查征信报告。
如果网贷超过2笔(额度控制在30W之内),银行就会认为申请人目前急需资金,但因某些条件不达标或财务状况不佳而被拒绝,这种情况下申请人违约风险较高,银行或者放贷机构就会十分谨慎。
“各家银行的容忍标准不一样,一般主流银行的标准是*款贷**、信用卡2年内逾期不能超过6次,连续逾期不能超过3次。”
一家股份制商业银行个贷部经理说,另外*款贷**人在其他银行或者互联网平台上有多笔未结清的消费贷或信用贷,可能会导致*款贷**额度受影响,甚至不能通过审批。