点击关注
最讲究生活品质的辣妈分享购物平台

今日因淘推荐雪地靴、宝宝围兜、护肤套盒和零食。元旦马上快到了,2016就要过去,街头巷尾都是喜庆的红色,麻麻们是不是在为跨年做准备?宝宝们是不是又在开心自己又长大了一岁?在2016的尾巴,功课组依然坚持为大家挑出了最好的、性价比最高的、最有特色的产品~

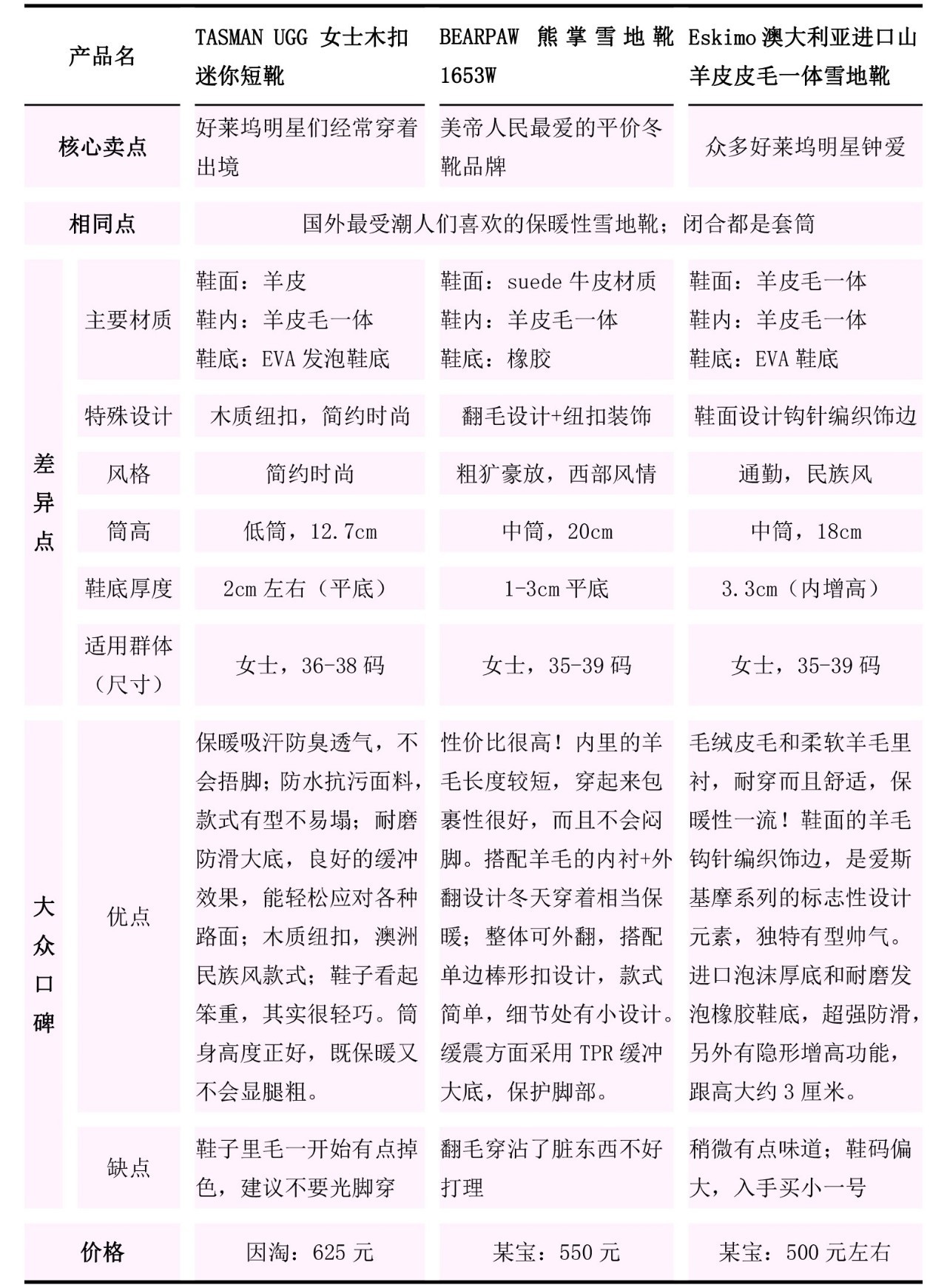
说起寒冷的冬天穿什么鞋,绝大部分人想到的就是雪地靴,要说买哪个牌子的雪地靴,估计得有90%的人想到的是UGG。毕竟不管从保暖性还是从款式设计来说,都超一流,因此深受国内外潮流达人们的爱好。

Tasman 这种纽扣样式的短靴算是UGG的经典款了,简单的木扣设计,时尚又简约,各种服饰都能hold得住。羊皮毛一体,保暖性一流兼具良好的透气性,不易汗脚。EVA发泡鞋底,柔韧超防滑,轻松应对各种路面,不会很笨重哦。

筒高12.7cm,高度正好既保暖又不会显腿粗。而且颜色非常多,百搭的黑色和棕色,相对鲜艳一点的如紫色、蓝色等,每一款都能穿出不同的味道呢。

对
比

雪地靴冬日时尚穿搭技巧

雪地靴清洗小技巧
1. 油渍用*粉白**笔涂抹,放一晚上让粉笔吸干油迹,一般污渍可用橡皮擦。
2. 靴子有味,放一勺苏打粉左右动荡,放一晚上抖掉苏打粉。
3. 用洗衣液清洗绒毛,放到水中揉搓,然后拧干水分自然晾干到80%,用吹风机吹干。
4. 洗完的靴子会软掉,需要在靴子里面塞上报纸。

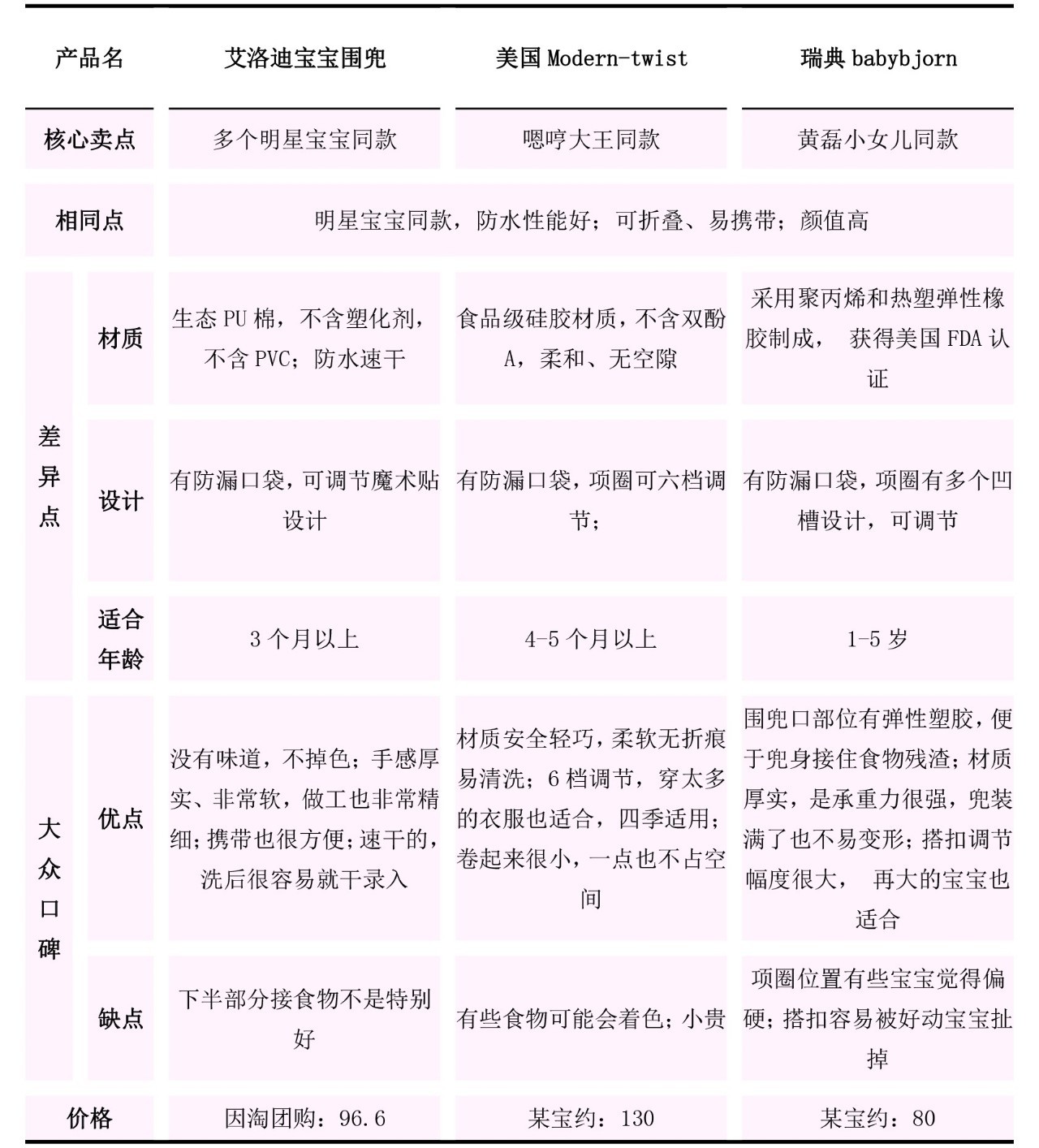
Elodie Details是瑞典小王子*用御**的宝宝潮牌,不仅深受欧洲皇室爱好,很多辣妈潮爸也都是它的粉丝!它家的围兜非常受欢迎,“金色的限量款”连贾静雯女儿咘咘也戴过~

面料采取生态PU棉,防水的,很方便清洗,不太脏的时候擦擦就好了,关键是材质又软又舒服,完全不会擦到宝宝的脖子!下方有口袋设计,秒接漏出来的食物,轻松翻边儿,妈妈也好清扫,出门携带也很方便的,折起来小小一块,轻巧又不占地儿。不过要关注的是不能放在太阳下暴晒哟~
口
碑


特色之处:
1,总价值巨划算,密贴面霜相当于白送
2,限量款经常断货,不好买,遇到就收了吧
3,适合轻熟肌抗氧化、滋养、修复
4,低调奢华,礼盒装适合送礼
产品介绍:
Whoo是韩国LG旗下高端护肤品,代言人是国民女神李英爱,产品包装很宫廷风,一眼能看出走得贵妇风,奢华又低调。不仅包装,产品质感更是无可挑剔,大因淘辣妈非常喜欢,樱桃妈*b大**oss也练练说对whoo是真爱,要“一生推”!它家有很多条产品线:拱辰享、津率享、天气丹、还幼、密贴。今天给大家推荐下天气丹套装,包括华泫水乳霜+密贴面霜+黄金按摩器等。

天气丹华泫系列是whoo基础护肤最高端的一个犀利,主打滋养、修复的功效。它家这系列主要提取野山参、鹿茸粉骨、黄金紫杉精华,抗氧化能力很强,能调理皮肤水油不平衡的问题。

虽然具有高浓度营养,使用效果依然很赞:华泫水和乳液质地比较浓厚,但吸收很快,滋润而不油腻,坚持用能明显感觉出T区出油减少。比较适合25-29人群,所有肤质都能用,敏感皮甚至能感受到更明显的效果。

密贴属于百搭精华,可和Whoo后的任何系列搭配,能改善皮肤光泽,滋润和抗老化能力都不错。这款三合一密贴面霜20-50岁都能用,它的质地不算很厚,很容易推开,有密贴系列自带的香味。擦起来非常润,坚持用能感受到脸部弹力有增加。

这款18K黄金按摩棒,价值1000+,好多人都说LG真是下了大本钱。它外观类似日本ReFa美容仪,全身从头发到脚趾头都可以用。每天擦完精华后,从脖子开始,按摩3分钟左右,把多余脂肪和毒素从淋巴排出,护肤效果会更好~

特色之处:
1,无添加,孕妇宝宝都能吃
2,酥软可口,甜而不腻,口感很赞
3,四味装,一次吃够不同口味
4,包装大方可爱,可送礼
产品介绍:
好像每年过节,人们都会收到亲朋好友送的曲奇饼干,现在每次吃曲奇饼干都会想起年味和小时候的浓情。说来也怪,曲奇真是一种特别讨喜的零食,老人小孩都爱吃,过节送礼没主意,送它就不错哒。

功夫小熊的老板是个资深吃货,特别爱吃曲奇,只有吃货才懂得曲奇得好,所以它家的目标就是做出全世界最好吃的曲奇。它家曲奇饼干包装敲可爱,感觉像老板的样子,萌萌哒,很暖心~有提拉米苏、蔓越莓、牛油果、全麦提4种口味。小编试吃了果蔓越莓和牛油果味道的,还蛮不错,酥软可口,甜而不腻,忍不住多吃两口~

曲奇最重要的是食材,只有吃到嘴里才知道什么叫好东西。小熊家对食材也很挑剔,面粉、牛油果、燕麦都是进口的,蔓越莓干也都有挑出烂果。制作过程无添加,孕妇宝宝都能尺。针对一个吃过N多种曲奇的boss来说,挑剔是对自己产品最大的尊重了吧。


@因淘买手cindy崽 :这个礼盒密封很好,饼干类的食品最怕漏气啥的,回软了口感各方面就会差很多,好评!花曲奇比香港的珍妮曲奇更厚,口感方便如果要做对比的话,跟珍妮没法儿比(毕竟是王牌)。但每个人口味不同,同事小妹吃了觉得还不错哒~
PS:小编建议送礼或者想尝鲜的入手四味礼盒装~
想要囤到自己喜欢的好物
一定要记得在文末留言哦
被选中了说不定能拿到小礼物呢~

↓↓↓年末囤货,快快戳这!