随着新生儿遗传代谢疾病筛查的普及,很多宝宝在新生儿期就被查出有蚕豆病,很多家长对这个病知之甚少,有些爸爸妈妈过于焦虑担心,以为孩子得过什么重疾,害怕影响宝宝以后的生长发育;而有些家长又过于粗心,确诊蚕豆病后不关注做好预防措施,让宝宝接触到具有氧化作用的食物或药物,结果让宝宝承受本可避免的病痛。
什么是蚕豆病
蚕豆病又叫葡萄糖-6-磷酸脱氢酶(Glucose 6-phosphatedehydrogenase,G-6-PD)缺乏症,是由于红细胞膜的G6PD 缺陷,导致红细胞戊糖磷酸途径中谷胱甘肽还原酶的辅酶——还原型烟酰胺腺嘌呤二核苷酸磷酸(NADPH)生成减少,使得维持红细胞膜稳定性的还原型谷胱甘肽生成减少而不能抵抗氧化损伤,最终导致红细胞破坏并溶血的一种遗传病。
用大家看得懂的语言说就是,蚕豆病患者因为遗传的原因,体内红细胞缺乏一种叫做“葡萄糖-6-磷酸脱氢酶”的酶,这种酶具有抗氧化保护红细胞的作用,可以看做是红细胞的“卫士”。当这种“卫士”数量不够后,红细胞就会被各种氧化剂攻击破坏。当大量的红细胞被破坏就会产生一系列不同程度的溶血症状,如果治疗不及时甚至有生命危险。

在早期,蚕豆病患者多因吃蚕豆而发病,因而得名。蚕豆是日常生活中比较容易接触到的具有氧化作用的食物,而现实中具有氧化作用的食物、药物、物品太多太多了。有些比较严重的蚕豆病患者,甚至吸入蚕豆花粉或接触到樟脑丸都可以发病。

G6PD 缺乏症主要分布于东南亚、非洲、中东和地中海沿岸,全世界约 4 亿人口受累,男性多于女性,男女患者比例是7:1。 我国G6PD缺乏症的分布呈南高北低趋势,广东、广西、海南、云南、贵州等地区人群患病率高,随着人口流动,患病率较低的地区也显现增高趋势。
蚕豆病的临床表现
蚕豆病患者只要做好预防措施,没有接触到氧化剂是不会发病的。这个道理不难懂,虽然红细胞卫士——G6PD减少了,但是只要红细胞接触不到敌人(氧化剂)也就相安无事。
只要蚕豆病患者不发病,不会影响寿命和生活质量。很多确诊蚕豆病的家长都会忧心忡忡地问:蚕豆病宝宝会不会影响生长发育?会不会有什么后遗症?……其实是不用太担心的,只要做好预防,宝宝和正常孩子完全一样;即使不小心发病了,只要及时治疗也是可以治愈的。
食物、药物或感染等因素都可以诱发蚕豆病患者出现急性发作性溶血,在任何年龄都可以发生,表现为乏力、面色苍白、发热、寒战、黄疸、腰痛等。重者可在短期内出现溶血危象、急性肾功能衰竭,危及生命。因此,如果出现上述症状了要及时送医院急诊。
G6PD缺乏症是新生儿高胆红素血症常见和重要的危险因素,同时也是G6PD缺乏症高发区新生儿胆红素脑病的主要病因,而新生儿胆红素脑病如果治疗不及时可导致智力障碍等后遗症。G6PD缺乏症导致的新生儿高胆红素血症多发生于出生后 2~4d,也可提前至生后24h内,以中重度多见,容易引起胆红素脑病,早产儿重于足月儿。

蚕豆病的预防

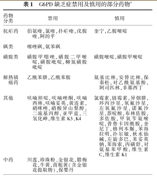
古人云,圣人不治已病治未病。针对蚕豆病确诊后,必须对各种氧化类食物、药物和物品严防死守,做好预防措施避免发病。G6PD缺乏症患者避免进食干鲜蚕豆及其制品,避免接触樟脑丸等日用品,尤其避免使用禁用、慎用氧化类药物(见上表)。但是要关注,没有任何一个表格可以囊括所有的禁用药物,家长无法确定某种药物是否可以服用时,必须咨询医生或药师。
针对确诊蚕豆病的宝宝来说,爸爸妈妈是预防蚕豆病的第一责任人。由于父母不可能每天24小时都在宝宝身边,父母必须将蚕豆病的预防措施告知其他监护人,如爷爷奶奶、学校老师、托儿所老师等。孩子以后如果要单独到亲戚、朋友家过夜,不要忘记和临时监护人交代病情。
另外要关注,如果宝宝吃母乳的,妈妈摄入氧化类药物、中草药或食品,可以通过乳汁诱发蚕豆病宝宝发病。如果宝宝的衣服接触了樟脑丸(萘),宝宝的皮肤接触到衣服后也可能诱发蚕豆病发病。
预防蚕豆病再谨慎细心也不为过。曾经听过这么一个真实案例,是一个蚕豆病老外在中国旅游的故事。这名外国人独身来中国旅游爬名山,结果不慎从山上跌落昏迷,所幸被当地人及时发现送到医院。医生剪掉老外的外衣准备查体时,发现胸前挂着一个醒目的卡片,卡片两面分别用英文和中文写着:“我是一个蚕豆病患者!”。医生在抢救时就避免使用氧化类药物,避免出现生命危险。如此周密细致的预防意识令人惊叹!

综上所述,蚕豆病不神秘不可怕,只要细致做好预防措施避免发病,蚕豆病患者生活质量和寿命跟正常人完全一样。蚕豆病患者可能在用药时会有所掣肘,但完全可以找到其他的替代药物,避免氧化类药物、食物以及物品也不会给生活带来不便。总之,蚕豆病是可预防和可治疗的疾病,得了蚕豆病不用慌。
关于蚕豆病如果还有疑问可以在评论区留言,必回。右上角关注“悬壶小儿科”,持续获得更多平白易懂的医学科普。
参考文献:《葡萄糖-6-磷酸脱氢酶缺乏症新生儿筛查 、诊断和治疗专家共识》.中华儿科杂志2017 年6月第55卷第6 期.