01 语文
实用类文本阅读
阅读下面的文字,完成对应的题目
原料药是药品生产的重要物质。原料药的质量直接关系着药品的质量。长期以来,原料药在我国被纳入药品范畴,实行严格管理。新《药品管理法》有关“药品”的定义中不再包含“原料药”。有关原料药的管理,新《药品管理法》只规定“在审批药品时,对化学原料药一并审评审批”,“禁止使用未按照规定审评、审批的原料药、包装材料和容器生产药品”,依法查处“使用未经审评审批的原料药生产药品”。总体看,新《药品管理法》针对“原料药”管理的规定,过于原则、粗放。有关原料药的研制、生产、经营等要求,需要在《药品管理法实施条例》或者药品管理规章中予以进一步明确。
问:原料药是不是药品?
01 数学
|
No. |
原料名称 |
效价/mg |
十亿单位重量(kg) |
|
1 |
苄星邻氯青霉素 |
704U/mg |
1.42kg |
|
2 |
苄星青霉素 |
1180U/mg |
0.847kg |
|
3 |
单硫酸卡那霉素 |
760U/mg |
1.317kg |
|
4 |
海南霉素钠 |
900U/mg |
1.11kg |
|
5 |
*霉素黄** |
1434U/mg |
0.69kg |
|
6 |
吉他霉素 |
1,300U/mg |
0.769kg |
|
7 |
酒石酸吉他霉素 |
1,100U/mg |
0.909kg |
|
8 |
酒石酸泰乐菌素 |
800U/mg |
1.25kg |
|
9 |
酒石酸泰万菌素 |
780U/mg |
1.28kg |
|
10 |
磷酸泰乐菌素 |
800U/mg |
1.25kg |
|
11 |
硫氰酸红霉素 |
750U/mg |
1.333kg |
|
12 |
硫酸安普霉素 |
550U/mg |
1.818kg |
|
13 |
硫酸卡那霉素 |
670U/mg |
1.492kg |
|
14 |
硫酸链霉素 |
720U/mg |
1.388kg |
|
15 |
硫酸庆大霉素 |
590U/mg |
1.69kg |
|
16 |
硫酸庆大-小诺霉素 |
850U/mg |
1.176kg |
|
17 |
硫酸新霉素 |
650U/mg |
1.538kg |
|
18 |
硫酸粘菌素 |
19,000U/mg |
0.053kg |
|
19 |
那西肽 |
700U/mg |
1.42kg |
|
20 |
普鲁卡因青霉素 |
1000U/mg |
1.0kg |
|
21 |
青霉素钾 |
1,598U/mg |
0.6257kg |
|
22 |
青霉素钠 |
1,670U/mg |
0.5988kg |
|
23 |
乳糖酸红霉素 |
610U/mg |
1.639kg |
|
24 |
泰乐菌素 |
900U/mg |
1.111kg |
|
25 |
维生素A醋酸酯 |
2,700,000U/g |
0.37kg |
|
26 |
维生素D |
40,000,000U/g |
0.025kg |
|
27 |
盐酸大观霉素 |
779U/mg |
1.28kg |
|
28 |
盐酸金霉素 |
910U/mg |
1.098kg |
|
29 |
盐酸四环素 |
950U/mg |
1.052kg |
|
30 |
盐酸土霉素 |
880U/mg |
1.136kg |
|
31 |
越霉素A |
700U/mg |
1.428kg |
|
32 |
制霉菌素 |
2000U/mg |
0.5kg |
01 英语
|
中文名称 |
英文名称 |
|
阿莫西林 |
Amoxicillin |
|
青霉素钾 |
benzylpenicillin potassium |
|
头孢拉定 |
cephradine |
|
头孢曲松 |
Ceftriaxone Sodium |
|
甲硝唑 |
Flagyl Orvagil; Trichazol; |
|
硫酸庆大霉素 |
gentamycin sulfate |
|
硫酸新霉素 |
Neomycin Sulphate |
|
盐酸大观霉素 |
SpectinomycinHydrochloride for Injection |
|
硫酸链霉素 |
Streptomycin sulfate |
|
盐酸金霉素 |
Chlortetracycline Hydrochloride |
|
盐酸多西环素 |
Doxycycline,Doxitard,Gibidox,Liomycin |
|
阿奇霉素 |
Azithromycin |
|
盐酸林可霉素 |
Lincomycin Hydrochloride |
|
氟苯尼考 |
Florfenicol |
|
硫酸黏菌素 |
polymyxin |
|
替米考星 |
Tilmicosin |
01 政治
2021.5.18-5.20 第十九届中国畜牧业博览会 在南昌国际博览中心成功举办
2021.5.26-5.28 第86届API China(中国国际医药原料药/中间体/包装/设备交易会)在广州·中国进出*交口**易会展馆成功举办
多家兽药企业陆续通过 新版兽药GMP验收
印度疫情迅速蔓延,印度50%以上的地方已经开始“封城”,印度医药中间商和原料药企业开工率仅为30%左右, 全球原料药供应格局或迎重塑 ,世界对中国原料药的需求增大。
01 历史
回顾全球原料药和仿制药产业链的发展历程,在1984-2015年的第一个周期中,欧美仿制药市场的兴起是行业红利的主要来源,在周期顶点时培育出4000-5000亿市值的 TEVA 。

而在2015年后开启的新一轮周期中,随着具备欧美市场质量体系和注册认证能力的企业增多,行业正逐步转入综合制造能力和成本优势的比拼。中国和印度企业凭借资源禀赋优势,有望成为本轮周期中的最大赢家。
那么,在A股市场有哪些企业可能受益呢?
A股上市公司中,如美迪西、博瑞医药、天宇股份、美诺华、奥翔药业、普洛药业、司太立、健友股份、海普瑞等多只个股在特色原料药及专利方面拥有一定的技术性壁垒。

A股主要原料药企业
下图是2019年以来国内特色原料药公司海外收入占比情况:


01 地理
目前我国拥有药品原料药生产资质的企业达2400家以上,据企业的地域分布显示,原料药企业分布最多的为江苏和浙江,拥有300家以上企业;其次为山东、四川和湖北等地。而目前在浙江的临海已建立国家级浙江省化学原料药基地,是国内化学原料药和医药中间体产业最早和最大的集聚区。另外,随着环保压力的增大,近百北京药企“扎堆”渤海湾,中国北方原料药基地显雏形。

图3 中国原料药企业分布地图
数据来源:火石数据库,火石创造整理
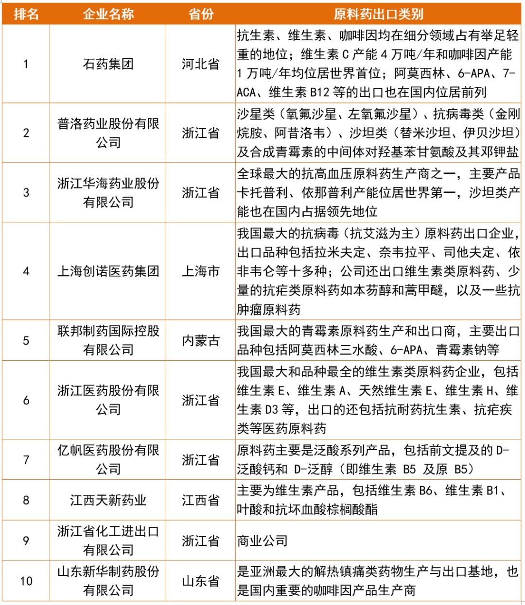
如今我国不仅是世界上大型原料药生产国和原料药出口国,而且从产业集中度来看,产业集中度较为明显。2017年药素网发布的《原料药品种及市场分析报告》显示,原料药及相关中间体的生产商主要集中在传统上化学工业发达的地区,以浙江、山东及河北为代表。在2017年原料药出口企业TOP50榜单中,优势企业的地域聚集性依然明显,例如浙江的华海、普洛,河北的石药集团,山东的新华制药、新发药业等,都位居不错位次。而从全球范围看,我国原料药企业亦有不俗表现。据美国Transparent医药网站报道,2016年全球原料药市场排名前十位的制药公司,我国药企占了6席。其中,浙江省药企占了世界十大原料药生产商的4席。
从产品结构来看,这些企业的品种主要集中在维生素类、解热镇痛类、抗生素类以及皮质激素类。以青霉素工业盐和维生素C为例,二者为我国化学原料药的两大战略品种,同时也是产能严重过剩的代表。
表2 2017年原料药出口前10强企业及出口的优势原料药

数据来源:医保商会,火石创造整理
01 化学
|
中文名称 |
英文名称 |
|
阿莫西林 |
C16H19N3O5S·3H2O |
|
青霉素钾 |
C16H17KN2O4S 372.49 |
|
头孢拉定 |
C16H19N3O4S |
|
头孢曲松 |
C18H18N8O7S3 |
|
甲硝唑 |
C6H9N3O3 |
|
硫酸庆大霉素 |
C21H45N5O11S |
|
硫酸新霉素 |
C23H48N6O17S |
|
盐酸大观霉素 |
C14H24N2O7·2HCl·5H2O |
|
硫酸链霉素 |
C42H84N14O36S3 |
|
盐酸金霉素 |
C22H23ClN2O8 ·HCl |
|
盐酸多西环素 |
C22H24N2O8.HCl.1 |
|
阿奇霉素 |
C38H72N2O12 |
|
盐酸林可霉素 |
C18H34N2O6S |
|
氟苯尼考 |
C12H14Cl2FNO4S |
|
硫酸黏菌素 |
C52H98N16O13·2H2SO4 |
|
替米考星 |
C46H80N2O13.H3PO4 |
01 生物
盐酸多西环素的非抗生素作用:
核糖体亚基结合,干扰细菌tRNA/mRNA相互作用,最终抑制细菌蛋白质合成而起抗菌作用。近年来研究显示,强力霉素还具有许多其它非抗生素的生物学效应。它可以部分通过MAPK途径保护MTECl(thymicmedullary-typeepithelialcellline1)抵抗MMC诱导的细胞凋亡,促进小鼠胸腺上皮细Chemicalbook胞系(MTEC1)的增殖;同时,它也可以通过NF-κB和MAPK途径促进MTEC1分泌IL-6和GM-CSF。而胸腺上皮细胞又可以促进胸腺细胞的发育、分化,因此强力霉素在临床治疗中,对疾病造成的细胞免疫系统的损伤有促进修复与重建作用。因此,强力霉素除了具有广谱抗菌、抗支原体作用,还具有非抗生素的提升免疫力之作用。
01 物理
我国仿制药目前仍是专利到期的原研药占据大部分市场份额。部分专利到期的原研药对中国市场依赖程度依然较高,如二甲双胍、氯吡格雷、硝苯地平等。随着国内一致性评价与4+7带量采购的推进,国内医药市场格局正在发生变化,仿制药有机会与原研同台竞技,其低廉的价格将迅速抢占原研市场份额,生命周期较长、可替代性较低的高临床价值仿制品种依然市场前景广阔。
阿普斯特是一款口服PDE4*制剂抑**,用于治疗银屑病关节炎和斑块状银屑病。该药自2014/3/21首次获得FDA批准以来销售额连年上涨,2018年已经突破16亿美元。阿普斯特核心化合物专利未进入中国,用途专利将于2023年到期,晶型专利已经无效。目前瑞阳制药、江苏知原药业、杭州华东医药正在进行BE试验,而石药集团中奇制药与兆科药业已经完成BE试验,申报进度进展领先。目前指南中表明银屑病关节炎用药可选择非甾体抗炎药、关节内糖皮质激素注射、缓解病变的抗风湿药物(DMARD)和肿瘤坏死因子(TNF)*制剂抑**;DMARD作为一线治疗包括磺胺偶氮吡啶、来氟米特、氨甲喋呤和环孢素,而阿普斯特目前尚未进入一线疗法。同时生物制剂如Remicade(英夫利昔单抗)、Humira(阿达木单抗)、Simponi(戈利木单抗)、和Enbrel(依那西普)等生物制剂疗效明显,副作用小,但价格高昂,后续银屑病关节炎市场竞争异常激烈,口服小分子阿普斯特是否能在各大重磅生物制剂的围剿下虎口逃生值得期待。
盐酸奈必洛尔是目前特异性最强的β1受体阻滞剂,其对β1受体的特异性为β2受体的 300倍以上,并且还可以直接刺激一氧化氮合酶 (Endothelial nitric oxide synthase,eNOS),使局部NO浓度增高,从而扩张血管。相针对传统的β受体阻滞剂如美托洛尔、阿替洛尔、比索洛尔等,具有不良反应少,不影响血糖、血脂代谢等优点。国内奈必洛尔组合物专利将于2023年到期,其方法专利未进入中国,苏州爱美津制药已经对其原研专利提出专利挑战,向FDA提交了盐酸奈必洛尔片的ANDA首仿申请,并获得了FDA暂时性批准。目前国内有25家企业制剂申报注册,其中北京红太阳药业正在进行BE试验,而苏州爱美津制药已经完成BE试验,进度领先。由于降压药品种众多,竞争激烈,指南涉及的常用药物β受体阻滞剂多为传统药物,奈必洛尔国内未上市临床数据较少,前期需要一定的学术普及投入,对仿制药企学术团队有一定要求。
右兰索拉唑由日本武田制药研发,于2009年获美国 FDA批准上市,用于治疗与非糜烂性胃食管返流病相关的胃灼热及不同程度的糜烂性食管炎。该药是首个提供两次释药的双重控释的质子泵*制剂抑**,这种新型制剂胶囊内由两种类型的颗粒构成。每种类型的颗粒具有不同的pH依赖释放特性。部分药物在服药后1小时内释放,部分药物在给药后4-5小时内的第二阶段释放。右兰索拉唑在国内无化合物专利保护,晶型专利将于2020年到期;制剂专利将于2022/2023年到期,具有良好的开发前景。目前原研正在进行临床试验,正大天晴、豪森均在进行BE试验,国内制剂申报注册多达50多家,竞争十分激烈。该类药物的仿制门槛在于剂型,关注规避剂型专利,剂型工艺优势的企业较容易拔得头筹。
2021年全国高考正式开考
硕果在前,只管去摘
乾坤未定,你我皆是黑马
加油吧,少年!