【亿邦动力网讯】3月9日消息,近日,亿邦动力网获悉,淘宝网拟新增《淘宝网七天无理由退货规范》(以下简称《规范》)。规范要求相关卖家须提供“七天无理由退货”服务,买家退回商品应当保持完好。
此次规则变更于2017年3月8日进行公示通知,将于2017年3月22日正式生效。
亿邦动力网了解到,《规范》主要新增内容如下:
1、明确适用、不适用七天无理由退货的商品范围;
2、要求买家退回商品应当保持“完好”,明确“商品完好”的通用标准和类目特殊标准。
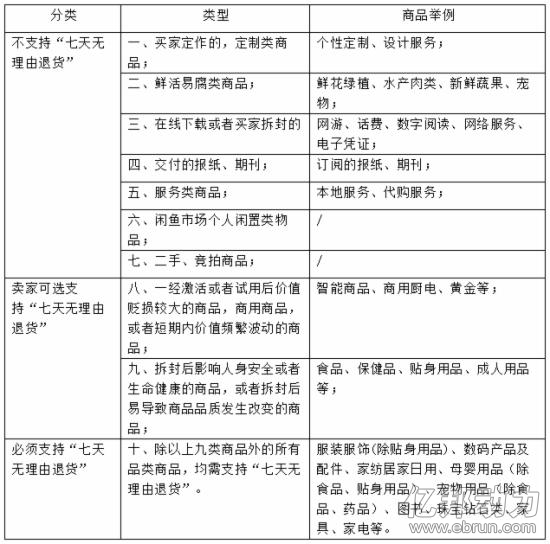
据悉,《规范》明确了不同品类的商品七天无理由退货适用与否的情形。其中,有七类商品类型不支持“七天无理由退货”,包括买家定作的,定制类商品;鲜活易腐类商品;在线*载下**或者买家拆封的、交付的报纸、期刊;服务类商品;闲鱼市场个人闲置类物品;二手、竞拍商品。
具体如下:

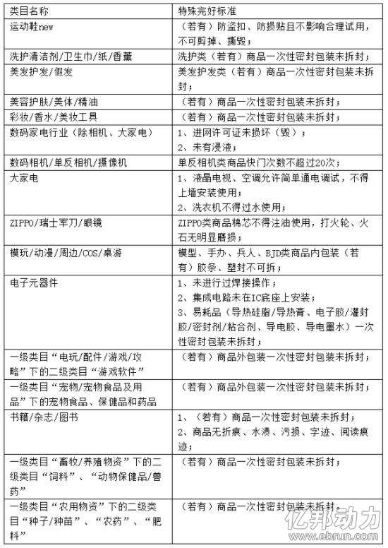
《消费者权益保护法》规定,消费者退货的商品应当完好。但该法对商品完好的内涵和标准未加以明确。此次淘宝新增《规范》明确“商品完好”具体分为两种情况:通用完好标准和特殊完好标准。
其中,通用完好标准指:
(1)买家应当确保退回商品和相关配(附)件(如吊牌、说明书、三包卡等)齐全,并保持原有品质、功能,无受损、受污、刮开防伪、产生激活(授权)等情形,无难以恢复原状的外观类使用痕迹、不合理的个人数据使用痕迹;
(2)商品的外包装为商品不可分割的组成部分,退回时应当齐全、无严重破损、受污;
(3)赠品遗失或破损、发票遗失不影响商品退货。赠品破损或遗失作折价处理,发票遗失由买家承担相应税款。
注:“外包装”系指生产厂商原包装(最小销售单元),不含商家或物流自行二次封装。
特殊完好标准如下图:

据了解,2017年1月11日,国家工商总局制定出台了《网络购买商品七日无理由退货暂行办法》(以下简称《办法》),细化了新《消法》规定的七日无理由退货制度。该办法自2017年3月15日起施行。

【版权提示】亿邦动力网倡导尊重与保护知识产权。如发现本站文章存在版权问题,烦请提供版权疑问、身份证明、版权证明、联系方式等发邮件至[email protected],我们将及时沟通与处理。