首先声明,本人非专业维修人员,电子爱好者而已,对笔记本的供电电路也是一周前自学了点皮毛。
言归正传
本人自用笔记本电脑,型号宏碁M5-581正在用的时候,突然直接黑屏没有任何反应,开机无反应,风扇不转,无任何指示灯亮。
拔下适配器用万用表测了下,电压正常,说明适配器正常。怀疑适配器接口问题,直接拆机检查,没发现问题,拔下电池,测正负极触点无电压,知道肯定是供电电路哪里出了问题。插上适配器,万用表测量待机条件,公共点电压为零,两个隔离管后没有电压,说明隔离保护电路有问题,可是没修过笔记本不懂电路,好在电路图还勉强能看懂,直接在迅维找对应板号的图纸,下班时间没事就研究研究。主板代工厂家仁宝,板号LA-8203p。

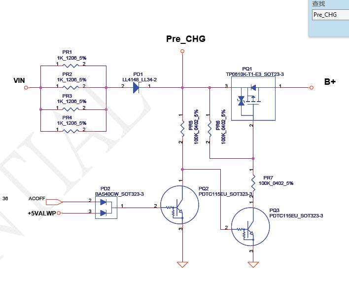
隔离保护及充电电路
直接找充电管理芯片周围电路,测量充电管理芯片型号BQ24725A芯片丝印BQ25A工作条件,网上查找芯片工作条件:

1.20角有19伏供电。
2.16角产生6伏线性电压。
3.6角通过分压产生2.4v—3.15v电压。
以上三个条件满足芯片4角会产生一个24v的高电平。
万用表测量发现4角不出24V高电平,6角分压过去的适配器检测电压只有1.1V明显偏低。直接某宝买了BQ25A芯片换上,故障依旧。测量6角几个分压电阻怕在路测不准,直接拆下测,阻值全正常,那就往外围电路找问题。
拆除PD9后,6角电压正常回到2.7V左右,检测万用表测量这个二极管正常,继续往后路找,到这就感觉后路有哪个地方短路把这个电压拉低了,看了Pre_CHG后路过了个pmos连的公共点,直接测量公共点对地阻值,直接为1欧,才知道原来走弯路了,难道是发财小电容…

直接找短路点把,可是咱没有稳压电源,没法用烧机*法大**,于是采用最笨的办法断路法排短。

3,5伏待机电路
看图纸公共点B+去的地方还不少,一个一个来吧,基本去的每个地方也都有个节点,先断开3、5伏节点PJ20,本人运气还是比较好,一次成功,测量公共点阻值恢复400多,瞬间有了中奖的感觉。缩小了故障范围先排除3、5伏的上下管全都正常,那应该就是这一路公共点上的某个滤波电容击穿了,总共10个不到,挨个拆吧,于是幸运女神再次站在了我这边,当拆到第二个电容PC51,不再短路了,连接好PJ20再次测量公共点阻值,恢复400多,直接通电测试,公共点电压回来了,充电芯片工作条件也都正常了,3、5伏待机电压也出来了,开机角也有3.3V,直接短接开机角,风扇转了,屏幕点亮,完美复活。

主板短路点

写在最后,虽然对有点修电脑经验的人来说,这种故障可能不值一提,可能十分钟要不了就修好了,但是针对没修过的人来说还是无从下手,好多像我这样的电子爱好者追求的是那种修好东西那种成就感,并不是为了省钱,为了弄清一个故障愿意利用闲暇时间自学电路,愿意花钱置办工具,这种修好东西的成就感我想所有爱好维修的人都有过,这种成就感也是对喜欢钻研的人的一种褒奖。