
2016年3月,老牌网盘产品115网盘、阿里巴巴旗下的UC网盘相继宣布暂停部分功能。微盘于2016年4月25日宣布将停止普通用户的存储服务。迅雷旗下的快盘今年4月27日也宣布将停止个人用户的存储服务。腾讯微云宣布将于2016年5月27日关闭文件中转站功能......
在上半年的个人网盘市场关停潮下,只剩下了百度云盘、360云盘、中国电信天翼云盘、中国移动彩云等少数大品牌仍然在坚守。尽管面临视频版权、色情等问题的困扰,不少人认为,个人网盘市场经过较大的清洗之后,总体上将维持一段相对稳定的市场态势。
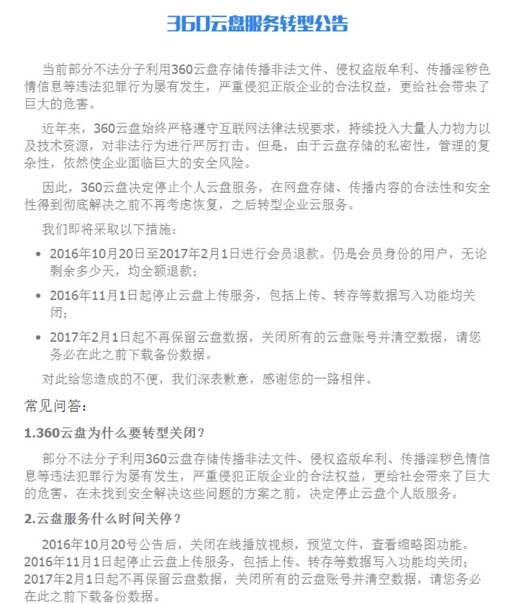
不过,今日(2016年10月20日),360云盘又给个人网盘市场带来了新的震动。有用户登录360云盘的时候,收到了来自360发出的将关停360云盘个人服务的转型公告弹窗信息:
由于无法解决的盗版侵权等网盘问题,360云盘即将转型企业云服务,同时停止个人版云盘,将在2016年11月1日起停止上传服务,在2017年2月1日起关闭服务,请及时*载下**和备份数据,感谢您的一路相伴。
根据通告,360还将会退还缴费用户的相关费用。
这似乎意味着,个人网盘市场进一步的洗牌还没有结束。而更让人关注的一个话题是:个人网盘服务是否会彻底退出市场?即,百度云盘、天翼云盘等少数几个仍然在坚守的品牌是否能够坚持下去?如果要坚持下去,又靠什么坚持?

360云盘关停个人云盘服务的原因及影响分析
从公告来看,360云盘关闭个人云盘服务的原因和其他网盘宣布关停的原因是类似的,即主要涉及到视频内容的版权问题、不法份子利用其传播非法文件问题以及传播隐晦色情内容问题等等。
这些原因看上去一切都顺理成章,这些都是国家法律法规明令禁止的,按照国家法律法规的要求进行整改和关停,不会有太多的麻烦。
但是,正如笔者在今年4月底《网盘遭关闭未必是坏事》一文中所提到的观点,个人网盘市场一直没有找到清晰的盈利模式,而网盘被个人用来存储影视内容为主的情况下,一方面存储资源消耗大,同时在网络带宽、产品技术开发维护等方面也需要消耗大量资源。
在监管部门对内容合规性要求不断提升的情况下,对内容的监管的投入也在不断提升。为了争夺用户,主要的网盘服务商都把免费服务的空间提的异常大,像360云盘甚至还用上了不限容量免费空间的营销手法。这些做法都大大提高了个人网盘服务的成本。
在互联网行业竞争进入新的阶段的情况下,360这样的公司也需要进一步收缩聚焦业务,把资源集中到更加有清晰盈利模式的业务领域。前一段时间,甚至连周鸿祎都对过往的所谓免费的互联网模式进行了反思。
这都意味着,随着互联网行业竞争越来越向巨头集中的趋势下,要想不被巨头们侵蚀自己的领域,处于第二梯队的互联网公司就不得不重头审视自己的业务线,将一些依然成为公司严重负担的业务进行收缩。
而随着国家对网络安全的重视,以做安全起家的360,主要的资源集中在网咯安全相关的领域是更具有战略视角的选择。
所以,360云盘关停个人云盘服务是属于自身业务大调整考虑的,至于版权问题、色情内容问题等等,只是一个非常合理的理由而已。这样,也可以减少来自一般用户的麻烦。
否则,以360在安全领域的技术实力以及运营水平,要应付那些问题,我认为还是没有问题的。
个人认为,360云盘关停个人云盘服务,对剩下的百度云、天翼云等个人云盘服务,短期内不会造成太大的影响。如果要说有影响,那在这里,个人倒是要恭喜中国电信的天翼云盘产品,由于你们的坚守和得当的运营手段,在个人网盘市场的排名又可以提升一个名次了。
百度云盘、天翼云盘们,靠什么继续坚守个人云盘服务?
根据前述分析,只要百度公司和中国电信在云相关的服务方面没有做出重大的业务调整,那么,百度云盘和天翼云盘的服务将继续坚守下去。实际上,从近期百度公司和中国电信的一些动作来看,都在强化云方向,这也包括对个人云盘服务的加强。
首先,我们来看百度公司。
百度公司近期发布云计划,其中将原来的网盘服务正式更名为百度云盘。而面对版权问题和色情内容问题,百度也强化了相关的手段。
比如,8月初,百度便向北京海淀公安分局海淀网安大队报警,称公司威胁情报部门检测到,大量外部恶意IP持续对百度账号进行撞库,检测结果显示有大量百度账号被成功登陆。
同时百度云用户反馈后台、邮件、官方微博、内网等各渠道陆续收到5000名用户反馈“账号因被盗而封禁以及文件丢失”、“百度云被塞入*片簧**”等,从而引发用户对百度云产品安全性的质疑。
近期,海淀警方先后远赴河北和深圳,将嫌疑人胡某和马某抓获归案。以卖渔具为生的胡某兼职做“黑客”,一年间购买和免费获取账户密码信息近3000万条,网购撞库软件将这些信息批量登录百度账户,筛出正确账号密码50余万条,并将有现金的账号在网上出售,获利5万余元。
可见,百度公司还是有足够多的技术手段去应对。于是同时,在如今政府监管部门加大对包括电信诈骗等在内的高科技犯罪的打击力度的情况下。只要自身对内容的合规性予以足够的重视。各类网盘关停的理由都不是问题。同样,针对打击网络影视的盗版问题,也是类似的道理。
其次,我们再来看中国电信的天翼云盘。
天翼云盘从2012年底上线试运营到2013年正式的商用,经过近四年的发展,已经成为电信运营商体系内比较拿得出手的互联网应用服务。
而且,在电信运营商的体制机制和资源配置的方式下,然后坚守这么多年,一方面表明了中国电信对个人网盘市场的价值的认同,另一方面,也希望在进入流量经营的新时期,能够成为打造内容流量一体化的关键应用。
此外,中国电信在家庭宽带高清用户市场,上亿的家庭用户,需要有更多的内容进行价值填充。而云存储的能力,针对打造云端的内容,这是新的业务生态的必然需求。因此,在个人云盘服务方面的能力需要进一步加强。包括个人云盘服务在内的云服务,是中国电信新战略业务的关键部分。
此外,电信运营商由于企业性质所决定,针对内容的安全管控的力度比互联网公司要大的多。过去被互联网行业调侃的因信息安全把产品管控死的窘境,恰恰在个人云盘服务这个领域成为一种优势。
至于行业仍然比较严重的内容IP盗版的问题,从运营手段上来看,就更好解决,直接将影音内容的在线*放播**功能以及分享功能关停。从而把这些内容限定在个人隐私范围内。另外,针对情色内容,强化识别能力。这种识别能力强大后,还可以反过来为监管机构提供技术支持。
由此我们可以看得出,只要不是对个人云盘服务出于内部业务的调整考虑,像百度云盘和天翼云盘们,是有足够的手段继续坚守下去的。
个人云盘服务是否开启收费模式
所谓狡兔三窟,针对很多使用个人网盘服务的用户而言,通常是选择两到三个云盘服务进行数据备份,有些甚至更多。因此,关停后这部分用户的数据备份实际上没有太大的影响。
当然,还有很多用户为此需要重头转移数据备份的场所。受到这种关停的影响,还有哪些可靠安全的云端备份可用,这是已经形成了一定习惯的用户最为关心的问题。
而针对个人网盘服务商而言,在这样的市场淘汰之下,是否已经开启了面向个人用户进行收费的新模式?
个人认为,已经到了可以调整原有的业务策略,积极考虑定价的时候了。而且,通过对个人云盘服务重头定价,也有利于从供给侧优化云端的内容,从而将对个人有价值的数据文件、相片文件作为存储备份的主要文件内容。
在这些对用户有价值的文件基础上,挖掘新的增值服务点。从而有利于健康的盈利模式的塑造。
当然,或许由于360云盘个人服务的关停,会对移动硬盘的需求有所增加。所以,还是狡兔三窟的道理,用户针对自己看中的有价值的文件,也建议还是去买块移动硬盘最好。
(钛媒体作者:笨手蛇;微信公众号:benshoushe;微博:@笨手蛇)
更多新闻资讯,关注钛媒体微信号:钛媒体(ID:taimeiti)

钛媒体微信二维码