随着风骨霸刀版本的开放,相信有不少萌新涌入了剑3的大家庭。那么这里就为小白们提供一篇不限职业的萌新攻略,希望对大家有一点帮助。
一、写在最前面
所有的插件都要安!如果出现插件冲突,请自己调试,哪个顺眼用哪个。因为插件一旦成习惯,很难改掉。

二、满级之后,应该思考的第一个问题
1.PVP:如果选择PVP,应当满级后,去昆仑→恶人谷(王遗风)或南屏山→浩气盟(谢渊)进入对应地图找阵营大佬入阵营。
2.PVE:如果选择PVE,应当满级后,去打一遍720(楼下附图),不光可以拿装备,更可以学习门派心法、大轻功、配装入门。
3.PVX:同PVE,没有好装备你是刷不了挂件的!
P.S.大侠之路一定要做,说实话,大侠之路是最科学的新手攻略。

关注!杀死怪之后,捡到东西立刻跑到安全距离,720怪刷新很快。一个角色每个720只掉落一次装备,所以不用想着刷了。为防工作室,720设定不能拆解不能卖商店,所以有更高品装备后,拖到空地扔就好。

三、日常
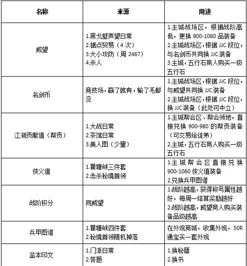
1.货币介绍

此外,修为(精炼装备、升级技能、切换奇穴)也很重要,可通过吃纳元丹/九花玉露散、传功(可同时互传)、门派打坐获得。
2.PVE日常之路

P.S.门派日常额外给5000修为、50监本。门派事件额外给2500修为、40监本、20兵鉴迷篇(100可换大附魔,新手不需)。
3.PVP日常之路

PVP不是我主项,就不赘述了。
四、装分如何提升
1.PVE
a.有钱:买金,趁有共战(共战江湖),包团(本职业双心法儒风/文王牌子和普通*器武**,其他散件需要自己花钱拍)
b.没钱:一套720→五小攒820→10PT攒900→帮贡/侠义换部分980→W55之后25YX打工的同时拍装备→W75之后进挑战打工(必须经过教学)
2.PVP:每天矿跑→8天后声望到达尊敬可在黑戈壁换一套820→战场、JJC日常躺赢→大小攻防攒威望升战阶
3.精炼插石头附魔
a.精炼(提升星级):用五行石提升成功率。五行石来源:主城五行石商人买一级→精力号/自己快速精炼三/四级→3级升五级→六级直接世界买。建议成功率85以上再拼脸
b.插石头(五行石):900品插4/5,980↑插6(气血上限、每秒气血恢复为废孔插4/5)
c.附魔(强化孔):交易行买对应装备部位的附魔,右键直接使用
d.五彩石(*器武**):精炼原理与五行石相同,三个属性,900插4,980以上插5/6个人选择,属性选优。