2018年护士资格考试明天(12月6日)即将开始报名!报名的具体步骤是什么呢?有哪些关注事项呢?今天小编为大家整理了中国卫生人才网2018年护士资格考试报名操作分步详解,请各位考生仔细阅读,顺利完成报名。
这篇2018年护士资格考试报名攻略,简直是在手把手教你报名!
一、阅读
考生在进行网上预报名前,请参考中国卫生人才网“护士执业资格考试”专区中有关本年度考试的相关公告,仔细阅读“考生须知”、“填表说明”“报名流程”和“特别提示”,确保能够正确使用网上报名系统并准确填写报名信息。
二、注册新用户
考生在系统登录页面处使用【注册】功能,可进行报名注册,注册时请使用真实有效的电子邮箱(如[email protected]),找回密码时使用,不区分大小写。并请确保登录邮箱是确实可用的,以保证丢*密失**码时,能收到密码重置邮件。


三、报名操作
1.登录
注册完毕后,使用注册的邮箱及密码,登录网上报名系统进行填报操作,见下图:

登录后,按照报名进度正确填写各项信息(报名进度流提示当前报考阶段操作,具有提示作用)
2、填写/修改报名信息
【填写/修改报名信息】需要考生依次填写“考点信息”、“基本信息”、“联系方式”、“教育情况”、“工作情况”五项内容。
(1) 第一项,填写“考点信息”,选择报考的考区和考点,点击【下一步】进入下一项填报项目。见下图:

(2) 第二项,填写“基本信息”,首先填写“姓名”、“证件类型”、“证件编号”和“确认证件编号”,请关注红色字体文字内容。
关注事项:
*填写姓名时,输入的姓名必须与考试时提供的有效证件上的姓名一致。每个证件编号仅能注册一次,一旦输入错误将影响本人或其他人报考。
*考生姓名填写框支持输入“·”,如姓名有生僻字或姓名中有点的考生,请点击生僻字列表,从中选择需要的汉字或“·”复制并粘贴至输入框。若生僻字列表中也无此字,请用括号+拼音代替。
*“证件类型”分为身份证、军人证件、台湾居民来往大陆通行证、港澳居民来往内地通行证、台湾居民来往大陆通行证,证件编号中不允许有空格,其中身份证号码必须为18位。
点击“下一步”,提示个人信息是否填写正确,认真核对个人基本信息是否与证件号一致,输入后的证件类型、证件编号不得重头修改。
请关注:每个证件编号仅能注册一次,一旦输入错误将影响本人或其他人报考。
如系统提示“此证件编号已被其他人注册”,请考生携带本人身份证前往当地的考生或报名点申请重头注册报名。

(3) 第三项,填写联系方式,见下图:

(4) 第四项,填写教育情况信息,见下图:

请直接通过下拉菜单先选择“学校所在省”,再选择“毕业学校”,选项较多请考生仔细浏览后选择准确的学校名称;同时通过下拉菜单选择“毕业专业”、“最高学历”、“学位”、“学制”;
如“毕业学校”不在学校列表中,请考生联系当地考点考试管理机构。
(5)填写工作情况,见下图:

a)选择是否在岗,选择“否”,可进入下一步操作;
b)选择“是”后,需要填写单位名称(名称中不能存在空格、特殊符号等);
c)“单位所属”、“单位性质”两项,均需根据实际情况选择,若选项中没有所需项,请选择“其它”;
d)从业年限数值范围(0-99),请在输入法为英文的情况下输入数值。
信息录入完毕,核对无误后,需将录入信息进行“保存”。保存后,点击进入“上传照片”界面。(具体操作见“3、上传照片”说明)
3.上传照片
为确保签到表、准考证、成绩合格证和资格证书等文件显示正常,请仔细阅读上传照片界面提示(注:照片的大小为一寸或小两寸,文件大小必须在20kb-45kb之间),点击“浏览”,上传照片并“保存”。见下图:

点击“浏览”按钮,选择符合要求的照片上传至网报系统。如下图:

选择照片,点击“打开”按钮,自动上传照片。如下图:

点击“确定”即可成功上传照片。如下图:

4、提交/撤销提交报名信息
考生报名信息填写完成,照片上传成功后可将报名信息提交至考点。信息提交后考生不可修改预报名信息及照片。见下图:

请认真阅读说明,点击“提交报名信息”按钮,系统会提示报名的基本信息;点击“确定”后,报名信息提交成功。如下图:

若考生需对预报名信息进行修改,或因其他原因需撤销提交报名信息的,可点击“撤销提交报名信息”。见下图:

5、打印申请表
报名信息提交后,考生点击“打印申请表”功能,系统将报名信息以表格情势显示,考生可根据实际情况进行打印或另存为pdf格式。见下图:

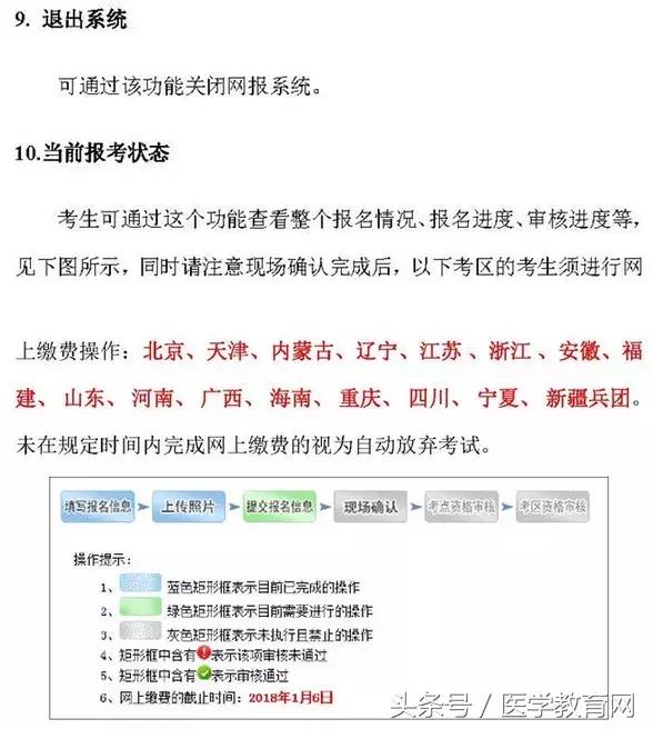
6.查看报名信息
该功能可查看考生填报完毕的报名信息。见下图:




关于2018年护士资格考试报名, 大家若还有疑问,可以留言咨询哦!