
今天所DIY的光控LED灯是最基础的,只能用作简单的原理图讲解,而不能直接应用在产品上,但他们的大体思路都差不多,有相同的用共性,所以就拿最简单的做讲解,简单的会了,难的也就迎刃而解了。在之前笔者也发过视频,不过体验太差,这次零死角给大家DIY一个光控LED灯。

实验原件
本次实验费用最高的元器件是继电器,价格大约为1元,其余的都是一毛左右,具体使用到的元器件如下:
LED灯1个
电阻2个
光敏电阻1个
滑动变阻器1个
三极管9013两个
继电器1个
二极管4148一个
电容1个

原理图
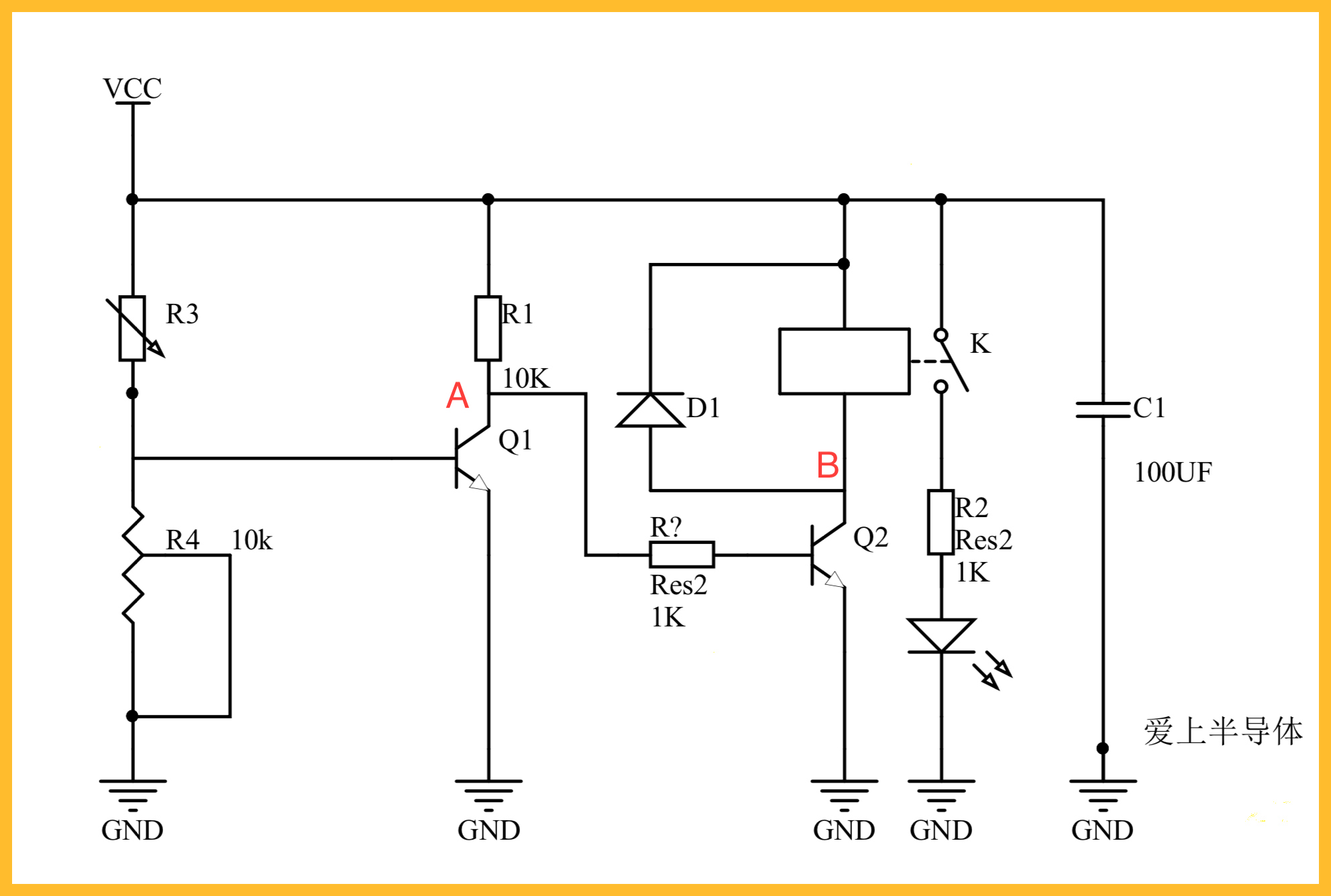
他的核心器件是光敏电阻R3,他的阻值和光照强度成反比。当白天光照比较充足时,R3的阻值比R4要小得多、这时候A点是高电平、此时三极管Q1会被导通、导通之后B点显现低电平、这时候Q2将不会导通,所以继电器将不会被吸合、LED灯自然不会亮。

当晚上光照不够时,R3的阻值迅速增长、大约为100K左右,这时候A点相对来说显现低电平、此时Q1不会被导通、由于Q1不通、所以B点电势接近VCC、此时Q2会被导通、导通之后、继电器线圈通电、K1会被吸合、所以LED灯会被点亮。

灵敏度调节R4
R4是滑动变阻器,通过调节R4的阻值,我们可以调节光控灯的灵敏度,比如说在光照度为多暗的时候灯亮,这个都是可以调节的。
放电二极管-D1
然后还有一个很多人问我的小问题,就是上图中D1的作用,像这种应用太多了,因为继电器里面是一个线圈,有线圈的电子元器件一般都需要反向并联一个二极管。我们暂且可以把继电器看做一个电感,由中学所学的楞次定律可知,当开关断开的一瞬间,A点会感应强大的电动势,可能为正常额定电压的数倍,如果不加二极管,感应出来的电动势无处可走,可能会把三极管击穿,如果加了二极管,电感所产生的电动势会和二极管形成一个环路以此来把能量消耗殆尽。

实物图
搭建好的实物图如下

实验现象
有光时灯灭,无光时灯亮。

每日箴言
