
接上文:指南速递 | 2019 ACOG指南 妊娠与心脏病 (上)
译者:黄启涛、杨泓、何泽琳、邓诗蕾(南方医科大学南方医院)
审校:徐晖 (山东大学第二医院)
对有可能患心脏病的孕妇,有什么指标性的测试以及这些测试应该如何解释?
出现呼吸急促、胸痛或心悸等症状或确诊的心血管疾病,无论是症状性或无症状,或两者兼而有之的孕妇,在怀孕或产后期间有必要检查其心脏状况。与心血管疾病相关的因素,如家族史和潜在的医疗状况,在评估心血管疾病的风险方面起着重要作用。测试的类型和评估的紧急性取决于潜在的心脏状况和显现的症状(表2)。

利钠肽
脑钠肽 (BNP)和氨基酸末端脑钠肽前体 (NT-proBNP) 同属利钠肽 (统称BNP)。利钠肽水平升高可能意味着心脏衰竭。虽然脑钠肽参考值范围因实验室、化验、年龄、性别和BMI而不同,但一般来说,脑钠肽水平大于100 pg/mL,氨基酸末端脑钠肽前体水平大于450 pg/mL的情况,可提示非妊娠患者心力衰竭的诊断(61)。健康女性的脑利钠肽水平在怀孕期间增加1倍(62)并在分娩后早期进一步增加(63),但其值仍在正常范围内。在左心室收缩功能障碍(64)、舒张功能障碍(65),高血压疾病(包括子痫前期等)(66)引起的孕妇呼吸短促,脑钠肽水平显著升高。
利钠肽应在出现新的临床症状或提示心力衰竭症状时测量,以防止诊断延迟。针对有高危因素或确诊心脏病女性(如扩张型心肌病和先天性心脏病)获得一个基础的脑钠肽水平是有益的。脑钠肽水平的系列测定在每个孕期和产后早期有助于临床决策。在怀孕期间,正常的或低的脑钠肽水平在排除心脏功能失代偿时是有用的(67-69)。从妊娠中期开始,升高的脑钠肽的水平似乎可以预测不良事件发生(67,70)。
心肌肌钙蛋白I、肌钙蛋白T和高敏肌钙蛋白
心肌钙蛋白I、肌钙蛋白T和“高敏感性”肌钙蛋白是心肌损伤的特殊和灵敏的生物标志物(71)。急性冠状动脉综合征合并妊娠的诊断与一般成人人群相似,包括可比较的症状、心电 图的异常情况和肌钙蛋白等生物标志物的升高(72)。所有患有胸痛的孕妇和产后患者都应该接受标准的肌钙蛋白测试和心电图来评估急性冠状动脉综合征。心脏病会诊应按临床指征进行。值得关注的是,严重子痫前期(73)和其他非心脏疾病的女性(如急性肺栓塞或慢性肾脏疾病)(74),肌钙蛋白I在产后早期可轻度升高。
心电图
应在出现胸痛、气短或心悸的孕妇中进行心电图,以评估缺血、梗塞或心律失常的特征。在孕妇心率和胸壁形态中的正常妊娠相关的生理改变引起良性非病理性心电图改变(75)。在14%的妊娠中发现非特异性的ST波和T波异常,通常发生在左心前导联,分娩后消失,并可在再次妊娠中再次出现。任何在心电图上发现的心律异常都应引起进一步的评估。
胸部X线检查
一个有带铅板保护腹部的的胸部X线检查(76)应被认为是用于出现呼吸急促状况的怀孕或产后的女性评估心脏或肺的病因的重要早期检查。
超声心动图
超声心电图应应用于患有确诊或疑似的先天性心脏病(包括假定的矫治心脏畸形),瓣膜和主动脉疾病,心肌病,以及有心*毒脏**性化疗史(如阿霉素) 的怀孕或产后女性。患有肺动脉高压或不明原因氧合障碍的妇女应在怀孕前、怀孕期间和产后进行超声心动图检查。如果对肺动脉高压的病因、是否存在和严重程度有疑问,应进行心脏导管术检查(52)。在怀孕和产后,临床的和超声心动图的定期复查频率是个体化的。心脏腔增大、心脏向心性重塑、心脏舒张功能不全、瓣膜环扩张和少量心包积液无症状是妊娠晚期常见的正常超声心动图表现(41,77-79)。
运动负荷测试
运动负荷测试是一个预测妇女承受怀孕的能力的重要指标。运动负荷测试提供了一个客观的母亲的功能性的能力的评估,并便于识别运动引起的心律失常(52)。针对计划怀孕的确诊心脏病患者,应进行运动负荷测试(80)。对如果已经怀孕的疑似心脏病无症状患者,国际指南推荐亚极量运动测试(80%的预测最大心率)(80)。
计算机断层扫描
计算机断层扫描用于当出现胸痛的孕妇或产后妇女被疑似为肺栓塞或急性主动脉夹层。碘化造影剂不是致畸性的或是致癌性的,但它穿过胎盘,并对发育中的胎儿甲状腺有短暂的抑制作用。建议仅在绝对需要时才使用造影剂,以获得额外诊断信息。小于1%的碘化造影剂在哺乳妇女会被排泄到母乳中并被婴儿通过胃肠道吸收。因此,在使用碘造影剂后,母乳喂养可以持续进行(81)。
磁共振成像
磁共振成像很少用于妊娠期心血管疾病的紧急或紧急评估,因为与电子计算机断层扫描相比,成像效果更差,更耗时。然而,在超声心动图未诊断的情况下,对孕妇评估主动脉大小和得到心室功能及室壁运动的评价,这是首选的显象方法。当怀孕期间需要选择性横断面成像时,建议与心脏成像专家进行讨论,以帮助选择最合适的研究和方案,以便对患者进行最佳评估。没有关于怀孕期间磁共振成像对母亲或胎儿有不良影响的报道(82)。正常妊娠和产后态势下心脏磁共振成像指标的参考值已经被报道(40)。钆,用于磁共振成像的造影剂,在妊娠患者中应加以限制。只有当它显著改善诊断性能,并有望改善胎儿或母亲的结果时,它可以作为造影剂。钆造影剂被使用后,母乳喂养不应被中断(81)。
动态监视仪或长时间心脏监护装置
动态监护仪(24小时至48小时动态心电图监测)或长时间心脏监测装置(如无线贴片式心脏监护仪)有助于评估妊娠期心悸、头晕和晕厥的症状(83)。
D-二聚体
针对妊娠或产后期间的心脏疾病,D-二聚体不推荐作为常规评估的一部分(44)。
哪种既往存在的母体心脏病对妊娠期和产后期影响最大?
潜在或明显的心血管疾病的证据可以在怀孕期间或产后最初的几天、几周和几个月出现。如果体制上可行,患有任何高风险心血管类型疾病的妇女,如肺动脉高压、先天性心脏病、非先天性瓣膜病、扩张性肥厚或围产期心肌病、主动脉疾病或冠状动脉疾病,应在怀孕期间和产后期间由一名具有管理这类病人的专门知识的心脏病专家或一支妊娠心脏小组进行监测。怀孕、分娩和产后的管理计划应被记录在医疗和产检记录中。
肺动脉高压
肺动脉高压是指静息时平均肺动脉压大于25 mm Hg。它既可以是先天的,也可以是由各种疾病引起的。肺动脉高压会带来产妇死亡率上升的风险,据报道从9%到28%不等(84-86)。尽管女性肺动脉高压患者的正确诊断率有所上升,但低风险患者难被轻易诊断出。因此,所有重度肺动脉高压的妇女都应被建议避免怀孕。护理肺动脉高压妇女的保健专业人员应确保有怀孕风险的妇女了解这些危险,并获得有效的避孕措施。如果发生妊娠,应讨论人工流产(80,87)。如果患有严重肺动脉高压的妇女选择怀孕或继续妊娠,则可在怀孕期间开始或修改治疗肺动脉高压的药物治疗。
先天性心脏病
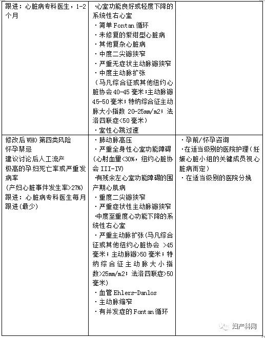
先天性心脏病包括多种心脏结构病变。许多先天性心脏病患者在怀孕期间需要额外的专门护理。定期随访是必要的,其频率取决于疾病的类型和病人对怀孕的反应(表3)。高危病变,如肺动脉高压(如,艾森曼格综合征),严重左心室梗阻,严重心室功能障碍,发绀型先天性心脏病,方坦(Fontan)循环衰竭以及与复杂心律失常相关的病变,建议避免在怀孕或怀孕前进行手术矫正,以降低未来妊娠低风险。母亲先天性心脏病对胎儿的影响,包括潜在的遗传,应加以讨论。此外,某些遗传病与先天性心脏病(如努南综合征、唐氏综合征、心手综合征、22q11微缺失)有关,因此建议进行产前遗传咨询和检测。女性先天性心脏病应提示胎儿超声心动图检查,反之,在胎儿或新生儿中鉴别先天性心脏病可提示筛查父母的先天性心脏病。


*心脏病史或检查结果呈阳性的孕妇,或两者兼而有之的孕妇,应在医院接受产前、产期和产后护理,根据具体的心脏病变,医院应提供适当的II级或更高级别的产妇护理。“在美国,区域化产妇护理的目标是让高危孕妇在准备提供所需水平的专门护理的设施中接受护理,从而降低产妇发病率和死亡率。” (Levels of maternal care. Obstetric Care Consensus No. 2. AmericanCollege of Obstetricians and Gynecologists. Obstet Gynecol 2015;125:502–15)
改编自ThorneS, MacGregor A, Nelson-Piercy C. Risks of contraception and pregnancy in heartdisease. Heart 2006;92:1520–5).
非先天性瓣膜病
非先天性瓣膜病(例子包括风湿病瓣膜病、二尖瓣脱垂、生物瓣膜假体或与瓣膜疾病有关的瓣膜疾病感染性心内膜炎),需要专门的评价。经胸超声心动图和运动应激通常为患者推荐试验中度至重度瓣膜疾病(如瓣膜狭窄或严重的返流)、相关的心室功能障碍,或肺动脉高压。无临床瓣膜疾病症状的妇女应由心脏病专家监测,并可能需要在怀孕期间进行额外的检查或护理。必要的监测频率在患者的改良的WHO分类中显示(表3)。理想情况下,有症状的重度瓣膜应在妊娠前处理疾病。
机械瓣膜
在妊娠期,机械瓣膜假体和一些心脏病变需要治疗性抗凝,这给妇女和胎儿带来上升的风险。关于抗凝治疗的选择和风险,频率和监测类型的详细讨论最好在怀孕前执行和备案。定期监测和进行药物调整以确定治疗水平为病情所需(80,88,89)。所有机械和生物瓣膜的孕妇在怀孕期间应保持每天服用小剂量(81毫克)阿司匹林(90)。心内膜炎预防应在高风险患者围产期实施(88,91)。
既往存在的扩张型心肌病
妊娠前的评估将包括用基线的BNP水平、经胸超声心动图来评估的射血分数的和血流动力学,和用运动负荷测试评估的功能能力的。应评估心肌病的病因。针对家族性扩张型心肌病患者,建议进行孕前遗传咨询。与先前未确认的产后心肌病相关的心肌病也应考虑。先前患有扩张型心肌病的妇女在怀孕期间发生大型心血管不良事件(心力衰竭)的几率很高(25-40%)(92,93)。如果患者有严重的心脏病,应该建议他们避免怀孕或考虑人工流产,具体包括:射血分数小于30%或类III / IV心脏衰竭,严重瓣膜口狭窄, 主动脉直径45mm以上的马凡氏综合征,二叶主动脉瓣和主动脉直径超过50mm或肺动脉高血压(表3)(80)。此外,射血分数在30%-45%之间的妇女也应接受有关在怀孕期间发生不良心脏事件(如心力衰竭或心律失常)的风险增加的咨询(94)。一旦怀孕,药物的变化和随访频率取决于心功能和态势。
肥厚性心肌病
肥厚性心肌病是最常见的遗传性心脏病,患病率为2%。对这些患者妊娠结局的分析表明,心血管并发症很常见,并且可以通过孕前态势预测,从而促进孕前咨询和有针对性的产前护理(95)。建议肥厚性心肌病患者进行孕前心血管和遗传咨询。
动脉瘤疾病和夹层
育龄妇女的动脉瘤疾病和剥离通常是由遗传因素引起的,有家族性、综合征性、先天性或炎症性。怀孕前,建议进行一次彻底的心血管专科咨询,以评估动脉瘤的原因、大小和位置。这次会诊应包括超声心动图成像和计算机断层扫描或磁共振成像来评估整个主动脉。虽然年轻患者的大部分夹层发生在升主动脉,但也可能影响胸降主动脉或腹降主动脉。动脉瘤的病因、位置和大小将影响妊娠前的咨询和妊娠期间的处理。例如,所有患有血管性埃勒斯-丹洛斯综合征的患者都被建议避免怀孕。在妊娠和产后,由于主动脉的激素和血流动力学变化,与这些情况相关的主动脉夹层的风险增加。没有主动脉尺寸能保证主动脉病变患者安全妊娠。妊娠前介入治疗的主动脉大小阈值取决于动脉瘤疾病的病因 (6,80,96)。即使升主动脉置换术后,主动脉夹层仍会影响原有的主动脉,因此术前干预的患者也应密切监测。在怀孕期间,患有动脉瘤疾病的患者经常接受β-受体阻滞剂治疗,应定期复查主动脉成像。随访和成像的频率取决于潜在的疾病和主动脉瘤的位置和尺寸。或在妊娠或产后治疗主动脉瘤和夹层很少需要手术或经皮介入,只在主动脉紧急情况下才应用。侵入性母体干预的类型和时机以及首选的分娩方式应由妊娠心脏医疗团队制定。
心房心律失常
引起心悸的房性心律失常是妊娠期心脏评估的常见征象。任何出现心律失常的孕妇都应该接受评估,以评估其潜在的结构性心脏病的原因和可能性。妊娠期最常见的心律失常为房性早搏和阵发性室上性心动过速,通常房室结再入性心动过速,可通过药物治疗成功。妊娠期心房颤动和扑动常发生于有结构性心脏病的妇女。取决于心律失常的影响和潜在心脏病的存在,管理是个性化的(55)。
室性心律失常
在怀孕期间很少发生室性心律失常。如果检测到,寻找病因和潜在的结构性心脏病是合适的。无结构性心脏病时最常见的室性心动过速是右室流出道室性心动过速。这种情势的室性心动过速最初也许能怀孕期间被发现,因为它对儿茶酚胺有敏感性,并且它通常可以用β-受体阻滞剂或维拉帕米成功治疗。长QT综合征的妇女有室性心动过速的危险,尤其是在产后。妊娠期和产后用β-受体阻滞剂治疗是合适的。孕妇持续性室性心律失常的急性治疗与非孕妇相似。在患有结构性心脏病和室性心动过速的女性中,抗心律失常的药物治疗的风险和收益相比较,是否应用可植入式的心脏起搏除颤期应用应当被一个拥有一个有专业管理心律失常的电生理学家的妊娠心脏医疗团队进行评定 (80,97)。
如何识别、评估和管理高危的围产期心肌病妇女?
在美国,每10万活产婴儿中就有25-100例发生围产期心肌病(98)。其特征为非缺血性心肌病,表现在妊娠晚期或产后最初几个月(99,100),症状为左室射血分数降落至45%以下,既往无心脏病史。病因尚不清楚。虽然自体免疫的发病机制已经被证实(101)。
大多数女性最终会恢复心肌功能。在其余患者中,慢性心肌病和心力衰竭持续存在。在产后1年出现围产期心肌病的妇女的总死亡率或心脏移植率为5-10%(104,105)。围产期心肌病不成比例地影响非西班牙裔黑人妇女,其发生率更高(106),心肌完全恢复率更低(104,107-110)。围产期心肌病的其他危险因素包括产妇高龄、多胎妊娠、妊娠期高血压和子痫前期。有产后心肌病病史的妇女有高达20%的风险在随后的妊娠中经历复发(111-113)。
孕妇或产后出现呼吸短促、胸部不适、心悸、心律失常或液体潴留的妇女应进行围产期心肌病的评估。超声心动图通常是最重要的诊断试验。这一评估也适用于被认为有妊娠高血压疾病的妇女。建议咨询心脏病科医师协助围产期心肌病的治疗,并应考虑转介到合适病情水平的医疗设备以允许妊娠心脏小组的多元医疗的照顾。围产期心肌病的医疗管理与减少射血分数的心力衰竭的管理遵循相同的一般的原则。溴隐亭改善围产期心肌痊愈的治疗手段仍处于研究阶段,并需要进一步研究(98,114,115)。不应劝阻患有产后心肌病的妇女母乳喂养,因为没有数据表明母乳喂养对产妇的心脏状况有负面影响。
针对患有围产期心肌病的女性怀孕时确诊该病,治疗、分娩时机和模式应该是个性化的,需考虑产妇继续妊娠的风险以避免围产期发病率和与早产有关的死亡率,并由一个妊娠心脏医疗团队记录。出现休克(低血压、心动过速或终末器官损害)的妇女应转移到合适病情水平的设施,以做出心室辅助装置支持和移植选择的考虑。对患有围产期心肌病的妇女来说,阴道分娩是可以选择的,因为阴道分娩可以降低产妇死亡率并改善新生儿结局(116)。
由于左室射血分数较低的妇女有较差的结局,患有围产期心肌病的妇女结局的预测可根据胎儿出产时产妇左室功能障碍的严重程度进行分类(117)。在北美妊娠相关的心肌病登记调查中(104),初始射血分数低于30%的妇女有更差的心肌恢复,和更高的左心室辅助装置植入、心脏移植和死亡率。相比之下,近90%的初期射血分数超过30%的女性心肌完全恢复。
在怀孕期间如何处理急性冠状动脉事件,包括孕妇心脏骤停?
急性心肌梗死和急性冠状动脉综合征
缺血性心脏病孕妇围产期死亡率约5-11%,这一比例是同龄的未怀孕妇女的3-4倍(17,119)。急性冠状动脉综合征意味着怀疑心肌缺氧最终导致心肌损伤和坏死。心肌缺血的频谱包括稳定型心绞痛、不稳定型心绞痛和心肌梗死。增加的心输出量、提高的心搏量和更快的血凝增加潜在冠状动脉疾病的发生或显露。
急性冠状动脉综合征可由冠状动脉粥样硬化、夹层、栓塞、痉挛、动脉炎和与主动脉夹层相关的冠状动脉阻塞引起。鉴别诊断还应包括应激性心肌病(119,120)。冠状动脉夹层是妊娠相关急性冠状动脉综合征最常见的原因,尽管它可以发生在怀孕期间的任何时间,但通常发生在产后早期(119,121,122)。冠状动脉造影仍然是诊断病人是ST段抬高型心肌梗死的标准。然而,由于并发症的风险,如与冠状动脉造影相关的医源性冠状动脉夹层和其他干预措施,非侵入性方法是稳定的、保留了整体左心室功能的患者的首选方法(119,122,123)。
每一个有胸痛或心脏症状的孕妇或产后病人都应该考虑急性冠状动脉综合征。患有急性冠状动脉综合征的患者可出现典型的(胸痛或呼吸短促)或非典型的(呕吐、反流或出汗)症状,这些症状模拟了妊娠或妊娠相关疾病的生理变化,如先兆子痫,或两者兼有。有些病人出现血流动力学障碍、心律失常或心源性休克。肌钙蛋白升高对心肌损伤具有敏感性和特异性。心电图改变显示ST段升高或降低是病理的,提示急性心肌梗死或缺血。不同的鉴别诊断包括心包炎、肺栓塞和电解质异常。妊娠期间急性冠状动脉综合征最好由医疗团队管理,如妊娠心脏团队。孕妇病情状况的管理应优先考虑。在进行母体评估和初始治疗时,不稳定的患者应放置在30 - 90度的左侧倾斜位置。在合适的胎龄时,建议使用胎儿监护和激素来促进胎儿肺的成熟。最初的医疗管理通常包括氧气补充、硝酸盐、阿司匹林、静脉注射普通肝素和β-受体阻滞药治疗。如果症状持续,冠状动脉造影是首选的检查,并应立即被进行。干预的类型应根据急性冠状动脉综合征的病因、患者特点和现有医疗中心的设施个体化进行。其目的是迅速恢复冠状动脉血流以完成组织再灌注(如果原因是动脉粥样硬化性冠状动脉疾病,这是最好的通过经皮冠状动脉介入的完成方法)。然而,经皮冠脉介入治疗妇女冠状动脉夹层的结果非最佳,而且有扩大范围的风险。因此,针对稳定的冠状动脉夹层患者推荐保守治疗(123)。
当急性心肌梗死患者出现在没有介入心导管设施的医疗中心时,选择包括紧急转移到具有这些功能的中心,或ST段抬高心肌梗死患者紧急溶栓,或在随后有计划的转移中两者兼有。产妇急性冠状动脉综合征的并发症包括心力衰竭、心源性休克、室性心律失常、复发性心肌梗死和死亡。关于生产的时机和方式的数据是有限的。
孕妇心脏骤停
虽然不经常发生产妇心脏骤停,但医疗服务提供者应该准备好在任何医疗机构中管理这种情况(124)。产妇心脏骤停病因包括妊娠相关和非妊娠相关病症。美国心脏协会建议使用按字母顺序排列的分类法来诊断孕妇停搏,这强调了基础广泛的方法的重要性(125)(见表2)。

在接受分娩的患者中,产妇心脏骤停的各种病因中,最常见的是出血(38.1%),其次是羊水栓塞(13.3%)(126)。大约10%的妊娠期或产后妇女患有急性冠状动脉综合征,4%患有静脉血栓栓塞的妇女经历了产妇心脏骤停(126)。
医疗服务提供者是多学科团队的成员之一,应立即召集设施警报“孕妇心脏骤停(maternal code)”(125)。处理产科病人的医疗机构应该有24小时经验丰富的应对此类状况的团队。怀孕或产后患者心脏骤停的管理需要熟悉妊娠的生理适应,这会影响基本和高级心脏生命支持所规定的干预措施的执行。针对怀孕的心脏骤停患者,有六个关键概念需要强调:
1.增加的氧需求加上改变咽部/喉部标志物和失去意识时吸气的更大倾向需要优先使用100%氧气的袋式面罩通气,并由经验丰富的医疗服务提供者(6-7 mm)进行小气管插管的早期插管(125)。
2. 在复苏过程中很早就应该通过单手或双手手动操作子宫左移位来减少大于20周妊娠的子宫的主动脉压迫,同时使患者在背板上保持完全仰卧位以最大化心脏压迫效果(127,128)。
3. 与在无妊娠群体使用的顺序方法相比,建议进行同时干预(128)。
4.准备胎儿分娩与母亲的复苏应该并行。
5.以每分钟100-120次的速度在背板上进行高质量的胸部按压,当子宫向左外侧移位完成后使用相同的标志置于胸骨中下部。
6.氧合作用仍然是一个主要目标,按照30:2胸部按压/通气的频率,由100%氧气的袋式面罩提供通气。
其他干预类似于非妊娠态势下心脏骤停的管理。放置除颤垫以进行节律分析。当救援人员不熟悉此任务时,使用自动体外除颤器可以促进节律分析。然而,使用自动体外除颤器并不能满足复苏技能训练的要求(128)。虽然只有理论上存在除颤的电子风险,但应该移除胎儿监护仪以允许产妇态势指导复苏干预。针对适当的可电击节律,应提示进行双相除颤,每2分钟重头评估一次节律/脉搏,关注尽量减少胸部按压的中断。虽然孕妇在怀孕期间可能不愿意使用药物,但心脏骤停的严重性使得药物应该用于复苏。肾上腺素是选择的血管加压药,应通过隔膜上方的静脉内或骨内通路给药。计时员应该让复苏小组了解心脏骤停后发生的时间(125)。
濒死期剖宫产/复苏性子宫切开术
当初始干预措施不成功时,美国心脏协会建议在子宫大小达到妊娠20周时,及时考虑进行剖宫产或剖宫产术(129)。因为实现从心脏骤停到分娩的最短时间明显增强了孕妇和新生儿的存活结果,所以应该努力促进分娩尽可能防止心脏骤停,目标是在4-5分钟的窗口内进行。如果不太可能恢复自发循环,或者没有目睹停搏,则不需要推迟4-5分钟的分娩(128,130)。进行复苏子宫切除术的准备工作应在产妇心脏骤停的第一分钟内立即开始,或明显迅速降落的母体心脏功能。医疗服务提供者应该意识到在4分钟内不管死亡或损伤都没有明显阈值(界限)。相反,因为心脏骤停,女性和胎儿无创生存的可能性逐渐降低(131)。女性和新生儿的生存曲线表明,在产妇心脏骤停后25分钟,濒死期剖宫产的无创存活率为50%(131);因此,即使在4分钟内没有发生,分娩也可能是有益的。
理想情况下,濒死期剖宫产应该在心脏骤停现场进行,因为转移会损害心肺复苏,并导致进一步的时间延迟(124)。濒死期剖宫产的开始需要一把手术刀,通常包含在心脏骤停平车的濒死期剖宫产手术套件中(125)。垂直皮肤切口可能是最快完成的,并为进一步的探查性手术提供了更多选择。如果在濒死期剖宫产手术中没有发生心功能恢复,可以尝试开胸直接按摩(128)。体外循环和体外膜氧合已成功用于需要限时心肺支持的病因,如局部*醉药麻**物毒性,急性心脏代偿失调相关的心肌病和急性呼吸窘迫综合征(128)。
产妇心脏骤停的频率较低, 正强调需要通过模拟训练来定期进行团队培训,练习复苏技能和熟悉场景(128)。
专家简介

徐晖
徐晖,男,1973年3月出生。1997年6月毕业于山东医科大学临床医学系,获得学士学位,2010年6月毕业于山东大学医学院,获得妇产科硕士学位。自1997年7月至今在在山东大学第二医院妇产科从事临床医疗工作。2013年9月聘为副主任医师。主要擅长妇科肿瘤、微创领域。承担山东省科技厅及卫计委基金项目各一项,迄今在国内外杂志发表论文7篇,SCI收录2篇, 主编专著2部,参编专著7部。
主要社会兼职
1.山东中西医结合学会生殖内分泌专业委员会常务委员
2.山东省微量元素科学研究会妇产科专业委员会第一届委员
3.山东省抗癌协会妇科肿瘤分会首届青年委员会委员
4.山东省医师协会妇科微创医师分会第一届委员会委员
5. 山东省医师协会妇产科医师分会子宫内膜异位症和慢性盆腔痛委员会第一届委员
6. 济南市健康服务促进会常务理事
参考文献:
56. Balci A, Sollie-SzarynskaKM, van der Bijl AG, Ruys TP, Mulder BJ, Roos-Hesselink JW, et al. Prospectivevalidation and assessment of cardiovascular and offspring risk models forpregnant women with congenital heart disease. ZAHARA-II investigators. Heart2014;100:1373–81. (Level II-2)
57. Ruys TP, Maggioni A,Johnson MR, Sliwa K, Tavazzi L, Schwerzmann M, et al. Cardiac medication duringpregnancy, data from the ROPAC. Int J Cardiol 2014;177: 124–8. (Level II-2)
58. Simpson LL. Preconceptionconsiderations. Semin Perinatol 2014;38:236–9. (Level III)
59. Silversides CK, Grewal J,Mason J, Sermer M, Kiess M, Rychel V, et al. Pregnancy outcomes in women withheart disease: the CARPREG II study. J Am Coll Cardiol 2018; 71:2419–30. (Level II-2)
60. Levels of maternal care.Obstetric Care Consensus No. 2. American College of Obstetricians andGynecologists. Obstet Gynecol 2015;125:502–15. (Level III)
61. Januzzi JL Jr,Chen-Tournoux AA, Christenson RH, Doros G, Hollander JE, Levy PD, et al.N-terminal proB-type natriuretic peptide in the emergency department: theICON-RELOADED Study. ICON-RELOADED Investigators. J Am Coll Cardiol2018;71:1191–200. (Level II-1)
62. Hameed AB, Chan K, GhamsaryM, Elkayam U. Longitudinal changes in the B-type natriuretic peptide levels innormal pregnancy and postpartum. Clin Cardiol 2009;32:60. (Level II-2)
63. Mayama M, Yoshihara M, UnoK, Tano S, Takeda T, Ukai M, et al. Factors influencing brain natriureticpeptide levels in healthy pregnant women. Int J Cardiol 2017;228: 749–53. (Level II-2)
64. McCullough PA, Nowak RM,McCord J, Hollander JE, Herrmann HC, Steg PG, et al. B-type natriuretic peptideand clinical judgment in emergency diagnosis of heart failure: analysis fromBreathing Not Properly (BNP) Multinational Study. Circulation 2002;106:416–22. (Level II-2)
65. Kansal M, Hibbard JU, BrillerJ. Diastolic function in pregnant patients with cardiac symptoms. HypertensPregnancy 2012;31:367–74. (Level II-3)
66. Resnik JL, Hong C, ResnikR, Kazanegra R, Beede J, Bhalla V, et al. Evaluation of B-type natriureticpeptide (BNP) levels in normal and preeclamptic women. Am J Obstet Gynecol2005;193:450–4. (Level II-2)
67. Kampman MA, Balci A, vanVeldhuisen DJ, van Dijk AP, Roos-Hesselink JW, Sollie-Szarynska KM, et al.Nterminal pro-B-type natriuretic peptide predicts cardiovascular complicationsin pregnant women with congenital heart disease. ZAHARA II investigators. EurHeart J 2014;35:708–15. (Level II-2)
68. Ker JA, Soma-Pillay P.NT-proBNP: When is it useful in obstetric medicine? Obstet Med 2018;11:3–5. (Level III)
69. Tanous D, Siu SC, Mason J,Greutmann M, Wald RM, Parker JD, et al. B-type natriuretic peptide in pregnantwomen with heart disease. J Am Coll Cardiol 2010;56: 1247–53. (Level II-2)
70. Blatt A, Svirski R,Morawsky G, Uriel N, Neeman O, Sherman D, et al. Short and long-term outcome ofpregnant women with preexisting dilated cardiomypathy: an NTproBNP andechocardiography-guided study. Isr Med Assoc J 2010;12:613–6. (Level II-2)
71. Januzzi JL Jr, Bamberg F,Lee H, Truong QA, Nichols JH, Karakas M, et al. High-sensitivity troponin Tconcentrations in acute chest pain patients evaluated with cardiac computedtomography. Circulation 2010;121:1227–34. (Level II-3)
72. Shade GH Jr, Ross G, BeverFN, Uddin Z, Devireddy L, Gardin JM. Troponin I in the diagnosis of acutemyocardial infarction in pregnancy, labor, and post partum. Am J Obstet Gynecol2002;187:1719–20. (Level III)
73. Smith R, Silversides C,Downey K, Newton G, Macarthur A. Assessing the incidence of peripartumsubclinical myocardial ischemia using the troponin T assay: an observationalpilot study. Int J Obstet Anesth 2015;24:30–4. (Level II-2)
74. Pergialiotis V, ProdromidouA, Frountzas M, Perrea DN, Papantoniou N. Maternal cardiac troponin levels inpreeclampsia: a systematic review. J Matern Fetal Neonatal Med 2016;29:3386–90. (SystematicReview)
75. M S, S C, Brid SV.Electrocardiographic Qrs axis, Q wave and T-wave changes in 2nd and 3rdtrimester of normal pregnancy. J Clin Diagn Res 2014;8:21. (Level II-2)
76. Worrell JA, Cullinan JA,Youree CC, Carroll FE, Lorenz CH. The plain chest radiograph and clinical managementof pulmonary edema in pregnancy. J Reprod Med 1996; 41:629–32. (Level II-3)
77. Campos O, Andrade JL,Bocanegra J, Ambrose JA, Carvalho AC, Harada K, et al. Physiologicmultivalvular regurgitation during pregnancy: a longitudinal Dopplerechocardiographic study. Int J Cardiol 1993;40:265–72. (Level II-3)
78. Desai DK, Moodley J, NaidooDP. Echocardiographic assessment of cardiovascular hemodynamics in normalpregnancy. Obstet Gynecol 2004;104:20–9. (Level II-2)
79. Chung E, Leinwand LA.Pregnancy as a cardiac stress model. Cardiovasc Res 2014;101:561–70. (Level III)
80. Regitz-Zagrosek V,Roos-Hesselink JW, Bauersachs J, Blomstrom-Lundqvist C, Cifkova R, De Bonis M,et al. 2018 ESC guidelines for the management of cardiovascular diseases duringpregnancy. ESC Scientific Document Group. Eur Heart J 2018;39:3165–241. (Level III)
81. Guidelines for diagnosticimaging during pregnancy and lactation. Committee Opinion No. 723. AmericanCollege of Obstetricians and Gynecologists. Obstet Gynecol 2017; 130:e210–6. (Level III)
82. Strizek B, Jani JC, MucyoE, De Keyzer F, Pauwels I, Ziane S, et al. Safety of MR imaging at 1.5 T infetuses: a retrospective case–control study of birth weights and the effects ofacoustic noise. Radiology 2015;275:530–7. (Level II-2)
83. Cruz MO, Hibbard JU, AlexanderT, Briller J. Ambulatory arrhythmia monitoring in pregnant patients withpalpitations. Am J Perinatol 2013;30:53–8. (Level II-2)
84. Pieper PG, Lameijer H,Hoendermis ES. Pregnancy and pulmonary hypertension. Best Pract Res Clin ObstetGynaecol 2014;28:579–91. (Systematic Review)
85. Weiss BM, Zemp L, SeifertB, Hess OM. Outcome of pulmonary vascular disease in pregnancy: a systematicoverview from 1978 through 1996. J Am Coll Cardiol 1998;31:1650–7. (Level III)
86. Bedard E, Dimopoulos K,Gatzoulis MA. Has there been any progress made on pregnancy outcomes amongwomen with pulmonary arterial hypertension? Eur Heart J 2009;30:256–65. (SystematicReview)
87. Galie N, Humbert M,Vachiery JL, Gibbs S, Lang I, Torbicki A, et al. 2015 ESC/ERS guidelines forthe diagnosis and treatment of pulmonary hypertension: The Joint Task Force forthe Diagnosis and Treatment of Pulmonary Hypertension of the European Society ofCardiology (ESC) and the European Respiratory Society (ERS): Endorsed by:Association for European Paediatric and Congenital Cardiology (AEPC),International Society for Heart and Lung Transplantation (ISHLT). ESCScientific Document Group. Eur Heart J 2016;37:67–119. (Level III)
88. Nishimura RA, Otto CM,Bonow RO, Carabello BA, Erwin JP 3rd, Fleisher LA, et al. 2017 AHA/ACC focusedupdate of the 2014 AHA/ACC guideline for the management of patients withvalvular heart disease: a report of the American College of Cardiology/AmericanHeart Association Task Force on Clinical Practice Guidelines. Circulation2017;135:e1159–95. (Level III)
89. Steinberg ZL,Dominguez-Islas CP, Otto CM, Stout KK, Krieger EV. Maternal and fetal outcomesof anticoagulation in pregnant womenwith mechanical heart valves. J Am Coll Cardiol 2017;69:2681–91. (Meta-Analysis)
90. Carnicelli A.Anticoagulation for valvular heart disease. Washington, DC: American College ofCardiology; 2015. Available at https://www.acc.org/latest-in-cardiology/ articles/2015/05/18/09/58/anticoagulation-for-valvular-heartdisease.(Level III)
91. Use of prophylacticantibiotics in labor and delivery. ACOG Practice Bulletin No. 199. AmericanCollege of Obstetricians and Gynecologists. Obstet Gynecol 2018; 132:e103–19. (Level III)
92. Lima FV, Parikh PB, Zhu J,Yang J, Stergiopoulos K. Association of cardiomyopathy with adverse cardiacevents in pregnant women at the time of delivery. JACC Heart Fail 2015;3:257–66. (Level II-2)
93. Avila WS, Rossi EG, RamiresJA, Grinberg M, Bortolotto MR, Zugaib M, et al. Pregnancy in patients withheart disease: experience with 1,000 cases. Clin Cardiol 2003; 26:135–42. (Level II-2)
94. Grewal J, Siu SC, Ross HJ,Mason J, Balint OH, Sermer M, et al. Pregnancy outcomes in women with dilatedcardiomyopathy. J Am Coll Cardiol 2009;55:45–52. (Level II-2)
95. Goland S, van Hagen IM,Elbaz-Greener G, Elkayam U, Shotan A, Merz WM, et al. Pregnancy in women withhypertrophic cardiomyopathy: data from the European Society of Cardiologyinitiated Registry of Pregnancy and Cardiac disease (ROPAC). Eur Heart J2017;38: 2683–90. (Level II-2)
96. Elkayam U, Goland S, PieperPG, Silversides CK. Highrisk cardiac disease in pregnancy: part II. J Am CollCardiol 2016;68:502–16. (Level III) (Elkayam 2016B)
97. Vaidya VR, Arora S, PatelN, Badheka AO, Patel N, Agnihotri K, et al. Burden of arrhythmia in pregnancy.Circulation 2017;135:619–21. (Level II-3)
98. Arany Z, Elkayam U.Peripartum cardiomyopathy. Circulation 2016;133:1397–409. (Level III)
99. Pearson GD, Veille JC,Rahimtoola S, Hsia J, Oakley CM, Hosenpud JD, et al. Peripartum cardiomyopathy:National Heart, Lung, and Blood Institute and Office of Rare Diseases (NationalInstitutes of Health) workshop recommendations and review. JAMA 2000;283:1183–8. (Level III)
100.Elkayam U, Akhter MW, Singh H, Khan S,Bitar F, Hameed A, et al. Pregnancy-associated cardiomyopathy: clinicalcharacteristics and a comparison between earlyand late presentation.Circulation 2005;111:2050–5. (Level II-2)
101.Sundstrom JB, Fett JD, Carraway RD,Ansari AA. Is peripartum cardiomyopathy an organ-specific autoimmune disease?Autoimmun Rev 2002;1:73–7. (Level III)
102.Patten IS, Rana S, Shahul S, Rowe GC,Jang C, Liu L, et al. Cardiac angiogenicimbalance leads to peripartum cardiomyopathy. Nature 2012;485:333–8. (Level III)
103.Ware JS, Li J, Mazaika E, Yasso CM,DeSouza T, Cappola TP, et al. Shared genetic predisposition in peripartum anddilated cardiomyopathies. IMAC-2 and IPAC Investigators. N Engl J Med2016;374:233–41. (Level II-3)
104.McNamara DM, Elkayam U, Alharethi R, DampJ, Hsich E, Ewald G, et al. Clinical outcomes for peripartum cardiomyopathy inNorth America: results of the IPAC study (Investigations ofPregnancy-Associated Cardiomyopathy). IPAC Investigators. J Am Coll Cardiol2015;66: 905–14. (Level II-2)
105.Haghikia A, Podewski E, Libhaber E,Labidi S, Fischer D, Roentgen P, et al. Phenotyping and outcome on contemporarymanagement in a German cohort of patients with peripartum cardiomyopathy. BasicRes Cardiol 2013;108:366. (Level II-2)
106.Blauwet LA, Cooper LT. Diagnosis andmanagement of peripartum cardiomyopathy. Heart 2011;97:1970–81. (Level III)
107.Brar SS, Khan SS, Sandhu GK, JorgensenMB, Parikh N, Hsu JW, et al. Incidence, mortality, and racial differences inperipartum cardiomyopathy. Am J Cardiol 2007;100: 302–4. (Level II-2)
108.Gentry MB, Dias JK, Luis A, Patel R,Thornton J, Reed GL. African-American women have a higher risk for developingperipartum cardiomyopathy. J Am Coll Cardiol 2010;55:654–9. (Level II-2)
109.Goland S, Modi K, Hatamizadeh P,Elkayam U. Differences in clinical profile of African-American women withperipartum cardiomyopathy in the United States. J Card Fail 2013;19:214–8. (Level II-2)
110.Irizarry OC, Levine LD, Lewey J, BoyerT, Riis V, Elovitz MA, et al. Comparison of clinical characteristics and outcomesof peripartum cardiomyopathy between African American and non-African Americanwomen. JAMA Cardiol 2017;2:1256–60. (Level II-2)
111.Elkayam U, Tummala PP, Rao K, AkhterMW, Karaalp IS, Wani OR, et al. Maternal and fetal outcomes of subsequentpregnancies in women with peripartum cardiomyopathy [published erratum appearsin N Engl J Med 2001; 345:552]. N Engl J Med 2001;344:1567–71. (Level II-2)
112.Fett JD, Fristoe KL, Welsh SN. Risk ofheart failure relapse in subsequent pregnancy among peripartum cardiomyopathymothers. Int J Gynaecol Obstet 2010;109: 34–6. (Level II-2)
113.Codsi E, Rose CH, Blauwet LA.Subsequent pregnancy outcomes in patients with peripartum cardiomyopathy.Obstet Gynecol 2018;131:322–7. (Level II-2)
114.Sliwa K, Hilfiker-Kleiner D, PetrieMC, Mebazaa A, Pieske B, Buchmann E, et al. Current state of knowledge onaetiology, diagnosis, management, and therapy of peri-partum cardiomyopathy: aposition statement from the Heart Failure Association of the European Societyof Cardiology Working Group on peripartum cardiomyopathy. Eur J Heart Fail2010;12:767–78. (Level III)
115.Hilfiker-Kleiner D, Haghikia A,Berliner D, Vogel-Claussen J, Schwab J, Franke A, et al. Bromocriptine for thetreatment of peripartum cardiomyopathy: a multicentre randomized study. EurHeart J 2017;38:2671–9. (Level I)
116.Safe prevention of the primarycesarean delivery. Obstetric Care Consensus No. 1. American College ofObstetricians and Gynecologists. Obstet Gynecol 2014;123:693– 711. (Level III)
117.Habli M, O’Brien T, Nowack E,Khoury S, Barton JR, Sibai B. Peripartum cardiomyopathy: prognostic factors forlong-term maternal outcome. Am J Obstet Gynecol 2008;199:415.e1–5. (Level II-2)
118.Smilowitz NR, Gupta N, Guo Y, Zhong J,Weinberg CR, Reynolds HR, et al. Acute myocardial infarction during pregnancyand the puerperium in the United States. Mayo Clin Proc 2018;93:1404–14. (Level II-2)
119.Elkayam U, Jalnapurkar S, Barakkat MN,Khatri N, Kealey AJ, Mehra A, et al. Pregnancy-associated acute myocardialinfarction: a review of contemporary experience in 150 cases between 2006 and2011. Circulation 2014;129: 1695–702. (Level III)
120.Firoz T, Magee LA. Acute myocardialinfarction in the obstetric patient. Obstet Med 2012;5:50–7. (Level III)
121.Lee C, Saw J. Very early antepartumpregnancyassociated spontaneous coronary artery dissection case report.Cardiovasc Diagn Ther 2018;8:512–5. (Level III)
122.Tweet MS, Kok SN, Hayes SN.Spontaneous coronary artery dissection in women: what is known and what is yetto be understood. Clin Cardiol 2018;41:203–10. (Level III)
123.Havakuk O, Goland S, Mehra A, ElkayamU. Pregnancy and the risk of spontaneous coronary artery dissection: ananalysis of 120 contemporary cases. Circ Cardiovasc Interv 2017;10:e004941.(Level III)
124.Lipman SS, Wong JY, Arafeh J, CohenSE, Carvalho B. Transport decreases the quality of cardiopulmonaryresuscitation during simulated maternal cardiac arrest. Anesth Analg2013;116:162–7. (Level I)
125.Jeejeebhoy FM, Zelop CM, Lipman S,Carvalho B, Joglar J, Mhyre JM, et al. Cardiac arrest in pregnancy: a scientificstatement from the American Heart Association. American Heart AssociationEmergency Cardiovascular Care Committee, Council on Cardiopulmonary, CriticalCare, Perioperative and Resuscitation, Council on Cardiovascular Diseases inthe Young, and Council on Clinical Cardiology. Circulation 2015;132:1747–73. (Level III)
126.Mhyre JM, Tsen LC, Einav S, KuklinaEV, Leffert LR, Bateman BT. Cardiac arrest during hospitalization for deliveryin the United States, 1998-2011. Anesthesiology 2014;120:810–8. (Level II-3)
127.Kundra P, Khanna S, Habeebullah S,Ravishankar M. Manual displacement of the uterus during Caesarean section.Anaesthesia 2007;62:460–5. (Level I)
128.Zelop CM, Einav S, Mhyre JM, Martin S.Cardiac arrest during pregnancy: ongoing clinical conundrum. Am J ObstetGynecol 2018;219:52–61. (Level III)
129.Rose CH, Faksh A, Traynor KD, CabreraD, Arendt KW, Brost BC. Challenging the 4to 5-minute rule: from perimortemcesarean to resuscitative hysterotomy. Am J Obstet Gynecol 2015;213:653–6, 653.e1. (LevelIII)
130.Beckett VA, Knight M, Sharpe P. TheCAPS Study: incidence, management and outcomes of cardiac arrest in pregnancyin the UK: a prospective, descriptive study. BJOG 2017;124:1374–81. (Level II-2)
131.Benson MD, Padovano A, Bourjeily G,Zhou Y. Maternal collapse: challenging the four-minute rule. EBioMedicine2016;6:253–7. (Level III)
132.Stout KK, Daniels CJ, Aboulhosn JA,Bozkurt B, Broberg CS, Colman JM, et al. 2018 AHA/ACC guideline for themanagement of adults with congenital heart disease: executive summary: a reportof the American College of Cardiology/American Heart Association Task Force onClinical Practice Guidelines [preprint]. J Am Coll Cardiol 2018; DOI:10.1016/j.jacc.2018.08.1028. (Level III)
133.Drenthen W, Pieper PG, Roos-HesselinkJW, van Lottum WA, Voors AA, Mulder BJ, et al. Outcome of pregnancy in womenwith congenital heart disease: a literature review. ZAHARA Investigators. J AmColl Cardiol 2007;49:2303–11. (Systematic Review)
134.Peyvandi S, Ingall E, Woyciechowski S,Garbarini J, Mitchell LE, Goldmuntz E. Risk of congenital heart disease inrelatives of probands with conotruncal cardiac defects: an evaluation of 1,620families. Am J Med Genet A 2014;164A:1490–5. (Level II-2)
135.Cauldwell M, Steer P, Sterrenburg M,Wallace S, Malin G, Ulivi G, et al. Birth weight in pregnancies complicated bymaternal heart disease [preprint]. Heart 2018; DOI: 10. 1136/heartjnl-2018–313551. (Level II-2)
136.Low-dose aspirin use during pregnancy.ACOG Committee Opinion No. 743. American College of Obstetricians andGynecologists. Obstet Gynecol 2018;132:e44–52. (Level III)
137.Whelton PK, Carey RM, Aronow WS, CaseyDE Jr, Collins KJ, Dennison Himmelfarb C, et al. 2017 ACC/AHA/AAPA/ABC/ACPM/AGS/APhA/ASH/ASPC/NMA/ PCNA guideline for the prevention,detection, evaluation, and management of high blood pressure in adults: areport of the American College of Cardiology/American Heart Association TaskForce on Clinical Practice Guidelines [published erratum appears in J Am CollCardiol 2018; 71:2275–9]. J Am Coll Cardiol 2018;71:e127–248.(Level III)
138.Gestational hypertension andpreeclampsia. ACOG Practice Bulletin No. 202. American College of Obstetriciansand Gynecologists. Obstet Gynecol 2019;133:e1–25. (Level III)
139.Physical activity and exercise duringpregnancy and the postpartum period. Committee Opinion No. 650. AmericanCollege of Obstetricians and Gynecologists. Obstet Gynecol 2015;126:e135–42. (Level III)
140.Ruys TP, Roos-Hesselink JW,Pijuan-Domenech A, Vasario E, Gaisin IR, Iung B, et al. Is a planned caesareansection in women with cardiac disease beneficial? ROPAC investigators. Heart2015;101:530–6. (Level II-2)
141.Horlocker TT, Vandermeuelen E, KoppSL, Gogarten W, Leffert LR, Benzon HT. Regional anesthesia in the patientreceiving antithrombotic or thrombolytic therapy: American Society of RegionalAnesthesia and Pain Medicine Evidence-Based Guidelines (Fourth Edition)[published erratum appears in Reg Anesth Pain Med 2018;43:566]. Reg Anesth PainMed 2018;43:263–309. (Level III)
142.Leffert L, Butwick A, Carvalho B,Arendt K, Bates SM, Friedman A, et al. The Society for Obstetric Anesthesia andPerinatology Consensus Statement on the anesthetic management of pregnant andpostpartum women receiving thromboprophylaxis or higher dose anticoagulants.Members of the SOAP VTE Taskforce. Anesth Analg 2018;126:928–44. (Level III)
143.Tanaka H, Kamiya C, Katsuragi S,Tanaka K, Yoshimatsu J, Ikeda T. Effect of epidural anesthesia in labor;pregnancy with cardiovascular disease. Taiwan J Obstet Gynecol 2018;57:190–3. (Level II-2)
144.Main EK, McCain CL, Morton CH, HoltbyS, Lawton ES. Pregnancy-related mortality in California: causes,characteristics, and improvement opportunities. Obstet Gynecol 2015;125:938–47. (Level III)
145.Ruys TP, Cornette J, Roos-HesselinkJW. Pregnancy and delivery in cardiac disease. J Cardiol 2013;61:107–12. (Level III)
146.Khairy P, Ionescu-Ittu R, Mackie AS,Abrahamowicz M, Pilote L, Marelli AJ. Changing mortality in congenital heartdisease. J Am Coll Cardiol 2010;56:1149–57. (Level II-2)
147.Kuklina EV, Callaghan WM.Cardiomyopathy and other myocardial disorders among hospitalizations forpregnancy in the United States: 2004-2006. Obstet Gynecol 2010;115:93–100. (Level II-3)
148.Roth A, Elkayam U. Acute myocardialinfarction associated with pregnancy. J Am Coll Cardiol 2008;52:171–80. (Level III)
149.Overcash RT, Somers AT, LaCoursiereDY. Enoxaparin dosing after cesarean delivery in morbidly obese women. ObstetGynecol 2015;125:1371–6. (Level II-1)
150.Stephenson ML, Serra AE, Neeper JM,Caballero DC, McNulty J. A randomized controlled trial of differing doses ofpostcesarean enoxaparin thromboprophylaxis in obese women. J Perinatol2016;36:95–9. (Level I)
151.Optimizing support for breastfeedingas part of obstetric practice. ACOG Committee Opinion No. 756. American Collegeof Obstetricians and Gynecologists. Obstet Gynecol 2018;132:e187–96. (Level III)
152.Kearney L, Wright P, Fhadil S, ThomasM. Postpartum cardiomyopathy and considerations for breastfeeding. Card FailRev 2018;4:112–8. (Level III)
153.Lupton SJ, Chiu CL, Lujic S, HennessyA, Lind JM. Association between parity and breastfeeding with maternal highblood pressure. Am J Obstet Gynecol 2013;208: 454.e1–7. (Level II-2)
154.Schwarz EB, Ray RM, Stuebe AM, AllisonMA, Ness RB, Freiberg MS, et al. Duration of lactation and risk factors formaternal cardiovascular disease. Obstet Gynecol 2009;113:974–82. (Level II-2)
155.Curtis KM, Tepper NK, Jatlaoui TC,Berry-Bibee E, Horton LG, Zapata LB, et al. U.S. medical eligibility criteriafor contraceptive use, 2016. MMWR Recomm Rep 2016; 65(RR-3):1–104. (Level III)
156.World Health Organization. Medicaleligibility criteria for contraceptive use. 5th ed. Geneva: WHO; 2015. (LevelIII)
157.Thorne S, Nelson-Piercy C, MacGregorA, Gibbs S, Crowhurst J, Panay N, et al. Pregnancy and contraception inheart disease and pulmonary arterial hypertension. J Fam Plann Reprod Health Care 2006;32:75–81. (Level III)
158.Long-acting reversible contraception:implants and intrauterine devices. Practice Bulletin No. 186. American Collegeof Obstetricians and Gynecologists. Obstet Gynecol 2017;130:e251–69. (Level III)
159.Immediate postpartum long-actingreversible contraception. Committee Opinion No. 670. American College ofObstetricians and Gynecologists. Obstet Gynecol 2016; 128:e32–7. (Level III)
160.Trussell J. Contraceptive failure inthe United States. Contraception 2011;83:397–404. (Level III)
161.American College of Obstetricians andGynecologists. Guidelines for women’s health care: a resource manual. 4th ed.Washington, DC: American College of Obstetricians and Gynecologists; 2014.(Level III)
162.Cardiovascular disease and use of oraland injectable progestogen-only contraceptives and combined injectablecontraceptives. Results of an international, multicenter, case–control study. WorldHealth Organization Collaborative Study of Cardiovascular Disease and SteroidHormone Contraception. Contraception 1998;57:315–24.(Level II-2)
163.Depot medroxyprogesterone acetate andbone effects. Committee Opinion No. 602. American College of Obstetricians andGynecologists. Obstet Gynecol 2014;123: 1398–402. (Level III)
164.Sonmezer M, Atabekoglu C, Cengiz B,Dokmeci F, Cengiz SD. Depot-medroxyprogesterone acetate in anticoagulatedpatients with previous hemorrhagic corpus luteum. Eur J Contracept ReprodHealth Care 2005;10:9–14. (Level III)
165.Gillum LA, Mamidipudi SK, Johnston SC.Ischemic stroke risk with oral contraceptives: a meta-analysis. Jama2000;284:72–8. (Meta-Analysis)
166.Khader YS, Rice J, John L, Abueita O.Oral contraceptives use and the risk of myocardial infarction: a metaanalysis.Contraception 2003;68:11–7. (Systematic Review and Meta-Analysis)
167.Tanis BC, van den Bosch MA, KemmerenJM, Cats VM, Helmerhorst FM, Algra A, et al. Oral contraceptives and the riskof myocardial infarction. N Engl J Med 2001;345: 1787–93. (Level II-2)
168.Lidegaard O, Edstrom B, Kreiner S.Oral contraceptives and venous thromboembolism: a five-year national case– control study.Contraception 2002;65:187–96. (Level II-2)
169.Lubianca JN, Moreira LB, Gus M, FuchsFD. Stopping oral contraceptives: an effective bloodpressure-loweringintervention in women with hypertension. J Hum Hypertens2005;19:451–5. (Level II-2)
170.Tepper NK, Paulen ME, Marchbanks PA,Curtis KM. Safety of contraceptive use among women with peripartumcardiomyopathy: a systematic review. Contraception 2010;82:95–101. (SystematicReview)
171.World Health Organization Departmentof Reproductive Health and Research, (WHO/RHR), Johns Hopkins Bloomberg Schoolof Public Health/Center for Communication Programs (CCP), Knowledge for HealthProject. Family planning: a global handbook for providers (2018 update). 3rded. Baltimore (MD): CCP; Geneva: WHO; 2018. (Level III)
172.Benefits and risks of sterilization.Practice Bulletin No.133. American College of Obstetricians and Gynecologists.Obstet Gynecol 2013;121:392–404. (Level III)
173.Amory JK. Male contraception. FertilSteril 2016;106: 1303–9. (Level III)
174.Fried M, Krska Z, Danzig V. Does thelaparoscopic approach significantly affect cardiac functions in laparoscopicsurgery? Pilot study in non-obese and morbidly obese patients. Obes Surg2001;11:293–6. (Level II-1)
175.Safran DB, Orlando R 3rd. Physiologiceffects of pneumoperitoneum. Am J Surg 1994;167:281–6. (Level III)
176.Ozdemir-van Brunschot DM, vanLaarhoven KC, Scheffer GJ, Pouwels S, Wever KE, Warle MC. What is the evidencefor the use of low-pressure pneumoperitoneum? A systematic review. Surg Endosc2016;30:2049–65. (Systematic Review & Meta-Analysis)
177.Martin A, Payne R, Wilson EC.Long-term costs and health consequences of issuing shorter durationprescriptions for patients with chronic health conditions in the English NHS.Appl Health Econ Health Policy 2018;16: 317–30. (Level III)
178.Callen J, Pinelli J. A review of theliterature examining the benefits and challenges, incidence and duration, andbarriers to breastfeeding in preterm infants. Adv Neonatal Care 2005;5:92.(Level III)
179.Lotterman JH, Lorenz JM, Bonanno GA.You can’ttake your baby home yet: a longitudinal study of psychological symptoms inmothers of infants hospitalized in the NICU. J Clin Psychol Med Settings2019;26:116. (Level II-3)
180.Mongraw-Chaffin ML, Cirillo PM, CohnBA. Preeclampsia and cardiovascular disease death: prospective evidence fromthe child health and development studies cohort. Hypertension 2010;56:166–71. (Level II-2)
181.Ray JG, Vermeulen MJ, Schull MJ,Redelmeier DA. Cardiovascular health after maternal placental syndromes(CHAMPS): population-based retrospective cohort study. Lancet 2005;366:1797–803. (Level II-2)
182.Riise HK, Sulo G, Tell GS, Igland J,Nygard O, Iversen AC, et al. Association between gestational hypertension andrisk of cardiovascular disease among 617 589 Norwegian women. J Am Heart Assoc2018;7:e008337. (Level II-2)
183.Wu P, Gulati M, Kwok CS, Wong CW,Narain A, O’Brien S, et al. Preterm delivery and future risk of maternalcardiovascular disease: a systematic review and meta-analysis. J Am Heart Assoc2018;7:e007809. (Systematic Review and MetaAnalysis)
184.Coutinho T, Lamai O, Nerenberg K.Hypertensive disorders of pregnancy and cardiovascular diseases: currentknowledge and future directions. Curr Treat Options Cardiovasc Med 2018;20:56.(Level III)
185.Bellamy L, Casas JP, Hingorani AD,Williams DJ. Preeclampsia and risk of cardiovascular disease and cancer inlater life: systematic review and meta-analysis. BMJ 2007;335:974. (SystematicReview and Meta-Analysis)
186.Brouwers L, van der Meiden-van RoestAJ, Savelkoul C, Vogelvang TE, Lely AT, Franx A, et al. Recurrence ofpre-eclampsia and the risk of future hypertension and cardiovascular disease: asystematic review and meta-analysis. BJOG 2018;125:1642–54. (SystematicReview and Meta-Analysis)
187.Cunningham MW Jr, LaMarca B. Risk ofcardiovascular disease, end-stage renal disease, and stroke in postpartum womenand their fetuses after a hypertensive pregnancy. Am J Physiol Regul IntegrComp Physiol 2018;315: R521–8. (Level III)
188.Nahum Sacks K, Friger M, Shoham-VardiI, Spiegel E, Sergienko R, Landau D, et al. Prenatal exposure to preeclampsiaas an independent risk factor for long-term cardiovascular morbidity of theoffspring. Pregnancy Hypertens 2018;13:181–6. (Level II-2)
189.Smith GN, Walker MC, Liu A, Wen SW,Swansburg M, Ramshaw H, et al. A history of preeclampsia identifies women whohave underlying cardiovascular risk factors. Pre-Eclampsia New Emerging Team,(PE-NET). Am J Obstet Gynecol 2009;200:58.e1–8. (Level II-2)
190.Cusimano MC, Pudwell J, Roddy M, ChoCK, Smith GN. The maternal health clinic: an initiative for cardiovascular riskidentification in women with pregnancy-related complications. Am J ObstetGynecol 2014;210:438.e1–9. (Level II-2)
191.Smith GN, Pudwell J, Roddy M. The maternalhealth clinic: a new window of opportunity for early heart disease riskscreening and intervention for women with pregnancy complications. J ObstetGynaecol Can 2013;35: 831–9. (Level III)
192.Spaan J, Peeters L, Spaanderman M,Brown M. Cardiovascular risk management after a hypertensive disorder ofpregnancy. Hypertension 2012;60:1368–73. (Level III)
193.Wang X, Ouyang Y, Wang Z, Zhao G, LiuL, Bi Y. Obstructive sleep apnea and risk of cardiovascular disease andall-cause mortality: a meta-analysis of prospective cohort studies. Int JCardiol 2013;169:207–14. (MetaAnalysis)
194.Bourjeily G, Danilack VA, Bublitz MH,Lipkind H, Muri J, Caldwell D, et al. Obstructive sleep apnea in pregnancy isassociated with adverse maternal outcomes: a national cohort. Sleep Med2017;38:50–7. (Level II-2)
195.Bertisch SM, Pollock BD, Mittleman MA,Buysse DJ, Bazzano LA, Gottlieb DJ, et al. Insomnia with objective short sleepduration and risk of incident cardiovascular disease and all-cause mortality:Sleep Heart Health Study. Sleep 2018;41(6): zsy047. (Level II-2)
196.Liu L, Su G, Wang S, Zhu B. Theprevalence of obstructive sleep apnea and its association with pregnancyrelatedhealth outcomes: a systematic review and metaanalysis [preprint]. Sleep Breath2018; DOI: 10. 1007/s11325-018-1714-7. (Systematic Review and Meta-Analysis)
197.Khattak HK, Hayat F, Pamboukian SV,Hahn HS, Schwartz BP, Stein PK. Obstructive sleep apnea in heart failure:review of prevalence, treatment with continuous positive airway pressure, andprognosis. Tex Heart Inst J 2018;45:151–61. (Level III)
198.Lloyd-Jones DM, Hong Y, Labarthe D,Mozaffarian D, Appel LJ, Van Horn L, et al. Defining and setting national goalsfor cardiovascular health promotion and disease reduction: the American HeartAssociation’s strategic Impact Goal through 2020 and beyond. American HeartAssociation Strategic Planning Task Force and Statistics Committee. Circulation2010;121:586–613. (Level III)
199.Villamor E, Cnattingius S.Interpregnancy weight change and risk of adverse pregnancy outcomes: a populationbasedstudy. Lancet 2006;368:1164–70. (Level II-2)
200.Gestational diabetes mellitus. ACOGPractice Bulletin No. 190. American College of Obstetricians and Gynecologists.Obstet Gynecol 2018;131:e49–64. (Level III)
201.Stuebe AM, Schwarz EB. The risks andbenefits of infant feeding practices for women and their children. J Perinatol2010;30:155–62. (Level III)
202.Dawson AJ, Krastev Y, Parsonage WA,Peek M, Lust K, Sullivan EA. Experiences of women with cardiac disease inpregnancy: a systematic review and metasynthesis. BMJ Open 2018;8:022755.(Systematic Review and Meta-Analysis)