【能源人都在看,点击右上角加'关注'】
北极星环保网讯:全国PPP综合信息平台项目管理库信息显示,截止至2019年11月末,2019年以来开工PPP项目1,379个,投资额达2.3万亿元。2014年以来累计开工项目3,616个,投资额5.4万亿元。随着越来越多项目开工,PPP项目建设期各类问题凸显,其中超计划投资便属于PPP项目建设期高频出现的问题之一。
本文所指的超计划投资是指PPP项目建设过程中投资额超过该项目前期指定阶段的投资控制目标(可研估算、初步设计概算、施工图预算)的情况。PPP项目超计划投资的形成原因多样,或因国家政策调整、价格上涨、不可抗力等客观原因,或因投资计划论证不充分、基础资料不全不准、设计工作深度不够、设计方案随意改动、建设单位管理水平有限、工程监理未落到实处等主观原因。同时由于PPP项目基本在可行性研究报告及两评一案完成编制并获得批复后即进入采购阶段,概算、预算编制未完成,许多条件尚未稳定,项目的总投资控制精确程度相对较低,超计划投资相较于传统工程建设项目更易发生。
实务操作中,PPP项目相关方针对超计划投资较为关注的问题包括超计划投资的产生原因及责任划定、投资调整流程及PPP相关手续调整的规范性、对工期、工程质量、付费的影响、相关部门的介入安排以及相关方的衔接落实、新增投资部分采购问题等。本文将结合国家和地方相关法律法规、以及项目案例经验,分析研究PPP项目建设期超计划投资的处理方式及流程。
01 PPP项目超计划投资处理国家相关规定分析
PPP项目建设期超计划投资的处理目前可适用的国家政策法规有限,主要是对投资超估算、概算的原则性规定。《国家发展改革委关于依法依规加强PPP项目投资和建设管理的通知》(发改投资规〔2019〕1098号)规定了PPP项目实施方案、招投标文件、合同的主要内容应与经批准的可行性研究报告、核准文件、备案信息保持一致。实施方案、招投标文件、合同或建设中出现项目投资规模超过批复投资的10%,应当报请原审批、核准、备案机关重头履行项目审核备程序,该规定也与《政府投资条例》、《企业投资项目核准和备案管理办法》一致。其中,采用审批制的PPP项目可进一步依据《政府投资条例》处理超计划投资情形。《政府投资条例》第十二条规定了概算超过经批准可研估算10%的有关部门可要求项目单位重头报送可研,第二十三条规定了投资超过经核定概算可调整的情形及所述情形下项目单位的报批程序。采用核准、备案制的PPP项目暂无其他可直接适用的详细政策法规,建议涉及财政预算资金的PPP项目参考审批制PPP项目的处理方式,不涉及财政预算资金的PPP项目加强投资调整的可行性和必要性论证审查。
《中央预算内直接投资项目概算管理暂行办法》(发改投资〔2015〕482号)对概算调整的核定方式、资金解决方式、责任划定和审计安排作了更明确的规定,亦可作为PPP项目超计划投资处理方式的参考依据。具体规定详见表1。
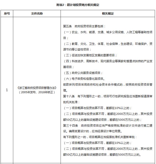
02 PPP项目超计划投资处理地方相关规定参考
省、市、区出台的有关超计划投资的规定与国家政策衔接,规范对象主要为政府投资建设项目。各地规定均遵循“估算控制概算、概算控制预算、预算控制决(结)算”的基本原则,具体条款内容存在一定的差异。部分市、区级文件进一步细化了投资调整的操作流程细则,或补充了投资超预算的束缚和处理。PPP应用方面,部分地区明确PPP项目按照政府投资项目管理,部分地区对PPP项目投资调整后的入退库管理作出要求。具体规定详见表2。
03 新增投资部分采购问题研究
有关新增投资部分是否需要重头采购的问题,国家暂未针对PPP项目提出明确的指导意见。根据《政府采购法》,“第四十九条 政府采购合同履行中,采购人需追加与合同标的相同的货物、工程或者服务的,在不改变合同其他条款的前提下,可以与供应商协商签订补充合同,但所有补充合同的采购金额不得超过原合同采购金额的百分之十。”“第三十一条 符合下列情形之一的货物或者服务,可以依照本法采用单一来源方式采购:……(三)必须保证原有采购项目一致性或者服务配套的要求,需要继续从原供应商处添购,且添购资金总额不超过原合同采购金额百分之十的。”。
但实践中针对PPP项目是否使用该法律条款的问题存在争议,考虑到PPP项目并非采购单一的货物、工程或者服务,而是在特定合作期限和合作范围内承担投融资-建设-运维责任的社会资本方,新增投资部分合作内容可能难以分割,或分割后新旧衔接可能影响项目的正常实施,因此采购流程是否需要?采购方式的合理选定?等问题都需要寻求更多政策空间。
04 PPP项目超计划投资处理国家相关规定分析
综合上述规定,结合地方实际操作案例,本文建议PPP项目超计划投资调整按照以下流程操作:
① 研究项目所在地的政策、规定,逐级向上梳理,因地制宜确定合理规范的操作流程。
② 项目设计、施工、监理单位共同提出项目投资调整申请,明确调整内容、规模、原因及方案。项目公司决策通过,并征得项目实施机构同意后上报投资主管部门(涉及实施机构、发改、财政等部门)。
③ 投资主管部门自行或聘请第三方机构审核评估项目公司上报的调整材料。因项目公司自身原因导致的超计划投资,建议不予调整。在满足合同约定的产出物标准的前提下,新增投资由社会资本方自行承担,并不计入PPP合作范围。因政府方原因或不可抗力导致的超计划投资,可予以调整,建议在PPP项目补充合同明确该原则。
④ 若投资超过可研估算10%的,由项目公司重头编制可行性研究报告,并向投资主管部门报送,由投资主管部门出具审核意见。若投资超过初步设计概算或施工图预算,且预备费无法解决的,由项目公司向投资主管部门报送概算或预算调整材料,存在设计变更的,要提供调整后的初步设计或施工图设计,同时征求财政部门意见,落实资金来源。超过初步设计概算10%以内的,由投资主管部门出具审核意见,超过初步设计概算10%以外的,投资主管部门委托审计部门进行投资审计,根据审计意见报人民政府审议。
⑤ 若投资超过可研估算10%的、超过初步设计概算或超过施工图预算的,项目实施机构应相应调整项目实施方案,并重头进行物有所值评价及财政承受能力论证,上报同级行业主管部门、财政部门以及人民政府审核。若调整后未能通过物有所值评价及财政承受能力论证,原则上不应再采用PPP模式。
⑥ 调整后的项目可行性研究报告、初步设计、施工图设计以及两评一案应在国家发改委PPP项目监测服务平台及财政部政府和社会资本合作(PPP)综合信息平台信息中更新信息。
根据《政府和社会资本合作(PPP)综合信息平台信息公开管理暂行办法》(财金〔2017〕1号)及综合信息平台项目管理库实际情况,若在项目识别、准备阶段发生项目超计划投资,则调整材料应向上级财政部门申请解锁后根据对应模块更新上传资料。若在项目执行阶段发生,则调整后资料应上传至“项目阶段信息录入-执行阶段-项目重大变更或终止情况”模块。每年的项目实际财政支出责任数据及凭证应对应上传至“项目阶段信息录入-执行阶段-项目本级财政支出责任实际、项目本级从预算中安排的支出责任汇总实际、跨本级项目支出责任”模块。
⑦ 实施机构与项目公司沟通拟定补充合同,明确投资调整的风险分配机制和投资回报机制,报同级人民政府审核通过后签约执行。
05 结语
当前,由于相关政策法规不完善以及PPP项目实施流程特点,PPP项目的投资管理机制仍存在较大的随意性。PPP项目超计划投资将造成资源浪费、工期延长、债务风险、财政承受能力超限额,经济效益和社会效益损失,还潜藏着法律风险。
国家和地方政府层面还需加快推动PPP立法及相关规则改革。在进入建设期后,PPP项目政府方、项目公司、设计单位、施工方及其他第三方监督、审查、咨询机构有必要加强配合,严格控制投资,不得随意调整或变更项目投资,确需调整的也应做到充分论证、加强审查,做到依法依规、经济合理,确保项目顺利推进。
附表1:超计划投资国家相关规定

原标题:PPP项目建设期超计划投资的处理方式及流程研究
免责声明:以上内容转载自北极星环保网,所发内容不代表本平台立场。
全国能源信息平台联系电话:010-65367702,邮箱:[email protected],地址:北京市朝阳区金台西路2号人民日报社