罗盘的校正这可以说是我们地质人员的基本功,因为使用罗盘所取得数据是否准确,除了个人操作水平外,主要取决于罗盘的质量,所以在正式开展工作之前,都要对罗盘进行检查与校正,下面我就就简单说一下罗盘的检查与校正方式及关注事项。

地质罗盘
简单来说,首先应检查罗盘的各种零部件是否齐全,然后在检查罗盘个零部件的功能是否正常,检查的主要内容包括以下几方面:
(1)打开罗盘的上盖,松开磁针制动器,检查磁针的灵敏度。操作方法为将罗盘放水平(即水准气泡居中),磁针经摆动后较快静止,并指向南或北方向。

罗盘结构
(2)检查水准泡。正常水准泡应小于玻璃上的小圆圈,以便准确判断气泡是否居中,若水准泡大于大于玻璃上圆圈时,精度不高,无水准泡时,则该罗盘无法使用。
(3)检查刻度环上的刻度是否对着方向盘上的N(北)方向。如果没有对正,应旋转校正螺丝使其对正。一般情况下,进行区域地质调查时,由于存在磁偏角,需要结合当地区域的磁偏角进行校正。
接下来说一下关于磁偏角校正的方法,由于各地区域存在磁偏角,即代表地理南北极的真子午线与代表地磁南北极的磁子午线中间有一个偏角,即磁偏角。一般规定:磁北针离开真子午线而偏向东方的叫东偏,表现为正值,反之为西偏,表现为负值。校正的目的就是为了减去计算的过程,直接读出真实数值。

磁偏角
简单来说,当你拿罗盘在进行区域调查时,先查一下当地的磁偏角,如果是东偏5°,旋转校正螺丝,将刻度环上的5与方向盘上的N(一般有个小尖指针)对准即可;如果是西偏5°,则将刻度环上的355°与方向盘上的N对准即可,此过程实际上就是先加上东磁偏角或减去西磁偏角。

校正方式图解
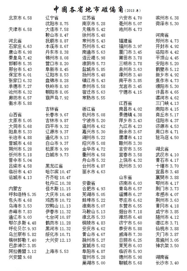
现将中国各主要省份磁偏角为大家做个参考:

各省磁偏角

各省磁偏角
如有问题欢迎各位同仁批评指正,可留言,有空将和大家共同交流探讨。