
自1989年世界卫生组织(WHO)将每年的5月31日定为世界无烟日至今,全球控烟已经走过了数十年的历程,也取得了一定的成效。据统计,在1990年至2015年期间,全球吸烟率从29.4%降落到15.3%,但由于人口增长,同期吸烟者人数从8.7亿人增加到了9.3亿人。与此同时世界卫生组织也制定了未来10年的控烟目标,计划将全球的吸烟率在未来10年内再降低2.5个百分点。2017年,全球控烟仍在继续,随着世界*草烟**控制持续推进,烟业压力持续承压。
欧洲吸烟率普遍较高,非洲吸烟率普遍较低
2017年7月19日,世界卫生组织发布《2017年全球*草烟**流行报告》。报告指出,全球目前近三分之二的人口(47亿)受到至少一项高级别控烟政策的影响,人数比10年前多36亿;有27亿人尚未受到控烟政策的覆盖。世界卫生组织对140多个国家在2015年时满15岁以上人口的吸烟率进行统计。结果显示:吸烟率最高的约为40%;吸烟率超过25%低于40%的国家主要有印度尼西亚、俄罗斯、希腊、克罗地亚、法国、西班牙、老挝等,占被调查国家总数的17%;吸烟率在20%-25%的约占被调查国家总数的21%;吸烟率在10%-20%的约占被调查国家总数的42%。欧洲吸烟率普遍较高,大多数国家在20%-30%;非洲吸烟率普遍较低,大多数国家低于10%,最高约20%。

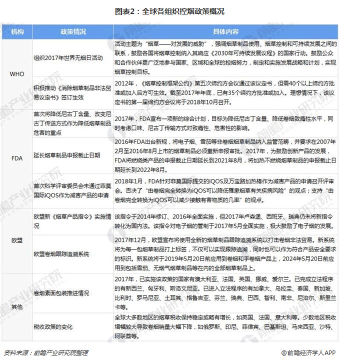
全球控烟政策进展情况
针对控烟,各个国家、各个组织也相应地出台了系列控烟政策。世界卫生组织(WHO)、美国食品药品监督管理局(FDA)、欧盟等出台的控烟政策是各国推进控烟的风向标。2017年,全球*草烟**控制主要的关注点和推进情况如下:

卷烟市场——控烟政策影响,销量持续下滑
近5年来,卷烟仍然是传统*草烟**制品的主要品类。2013-2017年全球(不含中国)卷烟销量却不断下滑,2017年全球(不含中国)卷烟销量约6200万箱,同比降落1.96%,预计未来5年仍将以1%-2%的速度逐年递减;卷烟单包销售均价约3.1美元,同比增长约3%;卷烟销售额(含税)约4700亿美元,同比增长约2%,预计未来5年可继续保持增长。

从区域来看,全球卷烟销量最高的是欧盟市场,2017年销量为984万箱,同比减少1.9%;排名第二是的印尼,销量为615万箱,较上年减少2.6%;俄罗斯以520万箱的销量排名第三,同比减少7.2%。从卷烟销量减少的数量来看,近5年来,销量减少最多的国家是俄罗斯,减少近200万箱。

根据欧睿国际最新统计数据显示,2016年,全球78个卷烟消费国(不含中国)爆珠烟、细支烟和低焦油卷烟(焦油量低于6mg/支的卷烟)销量分别为173万箱、270万箱、1170万箱,其中爆珠烟和细支烟同比分别增长10.2%、3.8%,低焦油卷烟销量与上年持平。
爆珠烟主要消费国家在日本和美国两个国家销量均超过20万箱;其次是墨西哥、阿根廷以及韩国,销量均超过10万箱;超过5万箱、较2015年增长超过20%的有俄罗斯、乌克兰、墨西哥、菲律宾、土耳其、法国、韩国。
细支烟分布范围较广,2016年细支烟销量超过10万箱的有俄罗斯(82万箱)、韩国(40万箱)、波兰(21万箱)、日本(19万箱)、印尼(18万箱)、乌克兰(17万箱)、白俄罗斯(14万箱)、乌兹别克斯坦(13万箱)。
在低焦油卷烟1170万箱的销量中,焦油量在4mg-6mg/支的卷烟销量约占2/3,4mg/支以下的卷烟销量约占1/3。其中2016年销量超过20万箱的有俄罗斯(154万箱)、日本(78万箱)、韩国(61万箱)、乌克兰(45万箱)、巴西(34万箱)、美国(33万箱)、意大利(28万箱)、沙特(25万箱)、德国(23万箱)、加拿大(20万箱)。

非卷烟市场——受卷烟价格上涨较快影响,市场保持增长态势
近几年来,受卷烟价格上涨较快影响,非卷烟类传统*草烟**制品的销量和销售额总体上保持增长态势。
2017年,全球烟丝销量约280万箱,销售额约220亿美元,是除卷烟外销售额最高的*草烟**制品。烟丝消费主要集中在德国、法国、英国等欧洲国家,以及阿根廷、澳大利亚、美国等地。
2017年,手卷和机制雪茄总销量约230亿支,销售额约180亿美元,同比均略有增长,是销售额仅次于烟丝的第二大类非卷烟*草烟**制品。主销区有美国、英国、意大利等,这些国家的雪茄销量基本保持增长,德国、法国、西班牙、荷兰、俄罗斯、加拿大等销量显现小幅降落。
2017年,口含烟销量约7万吨,销售额约为150亿美元,主要在美国、瑞典、挪威、阿尔及利亚、突尼斯、加拿大、捷克等国家销售。其中,美国市场的口含烟约占全球总销量的80%,销售额近120亿美元,是该国市场上无烟气*草烟**制品的主要品类。

注:上图中烟丝、手卷和机制雪茄、口含烟销量单位分别为万箱、亿支、万吨;销售额单位均为亿美元。
*子烟电**市场——市场规模不断扩大,美国是最大的*子烟电**消费市场
近年来,新型*草烟**制品保持快速增长的发展势头,占全球*草烟**制品的比重逐渐上升。
*子烟电**近年来发展速度较快。英国卫生部赞助的PHE(英国公共卫生)最新报告显示,新型*子烟电**的危害要比传统香烟减少高达95%。因此受到了许多关注健康而又需要吸烟的消费者的青睐,特别是潮流年轻族。2013-2017年,全球*子烟电**市场规模不断扩大,扩大步伐逐渐减缓。2017年,全球*子烟电**消费者约3500万,*子烟电**销售额约120亿美元。尽管其增速放缓,但仍有可观的增量。

分区域来看,北美是第一大*子烟电**市场。2017年,该地区*子烟电**销售额约50亿美元,占比36%。西欧是第二大*子烟电**市场,其销售额约占该区域*草烟**制品销售额的30%。其中,2017年美国*子烟电**销售额达46.3亿美元,在全球*子烟电**市场中一骑绝尘;其次是英国,销售额为17.8亿美元,排名第三的是意大利,销售额为15亿美元。

四大公司持续垄断全球市场
全球有四大*草烟**制品生产商,这四家*草烟**公司垄断了全球除中国以外约70%的的*草烟**市场。2017年,菲莫国际在全球市场中所占份额约25%,市场分布均衡,优势最为明显,且在亚太新兴市场占据明显的先发优势。英美*草烟**所占份额约为19%,其优势在于全球市场分布同样比较均衡,其市场占有率最高的地区为拉丁美洲和大洋洲,最低的为亚太地区和北美地区。日烟国际在全球市场上所占份额约14%,但全球市场分布不均衡,对国内市场依赖度高。2017年,日本*草烟**以占日烟国际总销量20%的事迹为公司贡献了34%的销售收入、40%的利润。帝国集团占据约7%的市场份额,主要市场集中在西欧和大洋洲。

更多关注:2017年全球知名卷烟品牌销量排行榜
最后,我们来看看全球全球知名卷烟品牌的销量排名。从卷烟的品牌来看,在全球的消费者心目当中,万宝路(Marlboro)无疑是知名度最高和最具魅力的国际品牌之一。2017年,万宝路以741万箱的销量统领全球*草烟**市场,可谓是“不负众望”;其次是云斯顿、波迈、蓝星、乐福门、骆驼等中低端品牌,销量分别为313、211、182、167、145万箱;最后还有七星、切斯特菲尔德、登喜路、菲莫、乐迪、百乐门、好彩、邦德街等品牌销量均在70万箱以上。

随着控烟政策持续发力,全球*草烟**市场持续萎靡。预计到2020年新型*草烟**制品的销售额将超过烟丝、雪茄,成为仅次于卷烟的第二大类*草烟**制品,未来全球*草烟**行业重心将逐渐向新型*草烟**转移。