资深一些的音箱发烧友们大都接触过TDA2009这种功放集成块,它在早年间被广泛用在汽车收放机以及高端收录机中,单电源供电,最具风味的2X10W小功率功放集成块。
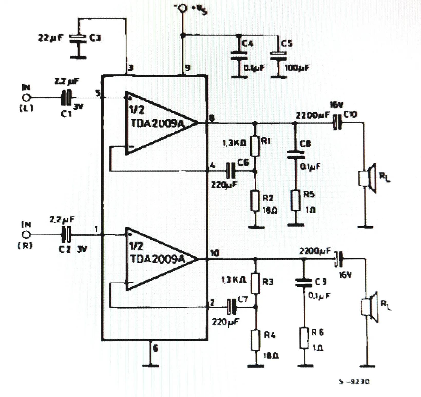
TDA2009典型应用电路见下图

外围电路比较简单,但其音频表现却很不一般。
本电路由于省略了自举电路高频表现相对比TA7240、LA4440等功率模块有明显提升;自举电路的本质是提高增益,而TDA2009高达200K输入阻抗,以及100倍的闭环增益足以弥补没有自举电路带来的增益损失,并且可以不用加前置放大级。
由内部图(下图)可知

TDA2009的输入级普遍应用的对称差分输入,而是单端甲类输入。据说这种输入方式可以保留更多听感舒服的欧次谐波!许多著名发烧功都采用单端甲类输入设计,因此TDA2009是被音响界忽略掉的一款最发烧,最具风味的功放集成块一点也不为过。
TDA2009内部保护电路一应俱全,过流、过压、过热、浪涌电源保护以及输出断路保护样样不缺;由于是典型的OTL输出情势(输出端接有输出隔直流电容),因此开关机瞬间可以对喇叭起到保护作用,因此可省去喇叭保护电路。
TDA2009在推荐电源电压单直流23V工况下,每声道静态电流高达60毫安,比大家熟知的LM1875更偏向于甲类态势,所以小音量时音质更佳(交越失真很小)。如果按两声道来算静态电流达120毫安之多,其发热量是不容忽视的,姑应配备较大的散热片。
TDA2009的功率带宽是80kHz,对比LM1875带宽是70kHz优势明显,谁的高频性能厉害显而易见。要想进一步提高TDA2009芯片的高频转换速率,必须对输入、反馈、输出这三颗电解电容进行高频优化,具体作法是在这三颗电容上并联高品质无极性高频电容。
电源这边由于TDA2009A最大动态电流4.5A以上,两声道9A之多,为此整流滤波不可忽视,整流管最大电流参数至少要高于1N5401,滤波电容不能低于6800UF,这样最起码大音量时电源不至于拖后腿。
最后说一说国产的型号是XG2009,而正宗原厂是意大利国家半导体SGS的TDA2009A,当时SGS还没有和汤姆逊合并成ST意法半导体公司,不过老型号早已停产了,现在属于技术转让给UTC公司继续生产,型号为PA2009,参数指标与老款基本一致,网上也可以看到大量现货。至于那些所谓的二手拆机件大都不太可靠,倒不如去废品站淘旧机器自行拆卸靠谱。
笔者本人就是用SGS的TDA2009精心制作了一块功放板,推动惠威10寸三分频落地音箱,感觉效果比TDA7265双电源功率集成块效果好不少,胆味比较浓郁,有兴趣的动手派不妨一试。最后是实拍正宗SGS—TDA2009图片。


点赞转发加关注谢谢您的支持!