英国转运—“水晶天堂” 使用心得,遇见最好 In Edinburgh U.K.
自“水晶天堂”开站以来,获得了大批的粉丝,教会了很多人海淘。市面上转运数不胜数,口碑基本上都是一生黑,黑粉红粉五五开。当我们总是在寻找更低运费转运的时候,你可曾考虑过服务和收费是一对孪生兄弟。可怕的是现在很多转运即便你想花更多的钱,也获得不到优质的服务。
这是一篇英国海淘转运使用心得,也是首次曝光转运的帖子,满足你的好奇心。
英国转运这快,目前比较大的有转运四方,海带宝等。不过最近海带宝撤仓了,恢复时间未知。四方家走的BC线路,每件物品都要据实申报,哪怕是一分钱的也得交上税。
名词解释BC:跨境电商,阳光清关,每人每年2w元的额度。超过了一般就退运了,不然税额大幅度增长,付不起啦。
那么我们需要一个靠谱的无脑转运,重要的是服务要好,时效要稳。
接下来将是一篇深入使用心得,好不好用先去转运公司实地考察一番。文中福利:
小姐姐。
文章分为两个部分:转运网站注册与使用 & 水晶天堂爱丁堡仓库一览
福利随意出没,请准备好铁茄子
一、网站注册与使用
1. 地址
2.

3.用刚才注册的账号登录网站:登录进去之后我们在页面下方就能看到我们的专属代码和收货地址。

小姐姐、小哥哥出没

3. 接下来是转运收费模块:我将一一介绍特点。


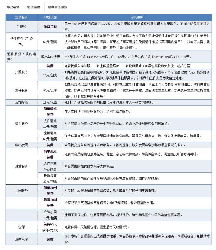
增值服务

三张图让你纵览全部的线路收费情况,是不是看的有点懵逼?一开始我也这样懵,后来我不懵逼了 。
简单的说分为邮政不包税路线 & 包税路线
(1)邮政不包税路线:(联系客服获得合理避税策略,独家)
①我们选择一些便宜的物品进行运输,举例说:便宜的衣服鞋子,就算被海关抽检,也交不了多少钱的税,但是运费便宜啊,更重要的是你可以问客服,他能给你建议,教你怎么装货能大大降低被抽检的概率!
当然还有安全座椅专线!
②经济线:为皇家邮政服务中的一种,正常运输时效为7-15个工作日(不含海关处理时间)
③ 服装鞋专线:仅可邮寄衣服,鞋等无需包装不易损坏的物品。正常运输时效为7-15个工作日
④安全座椅专线:仅可邮寄安全座椅,座椅重量不能超过12公斤。正常运输时效为7-15个工作日
⑤特快运输:这个给王思聪这类土豪准备的,普通客户一般不用。实际为:皇家邮政服务中的高端服务,正常运输时效为5-10个工作日
(2)邮政包税路线:
①奶粉包税:顾名思义包税运奶粉,满足年轻小哥哥小姐姐的需要。
奶粉加固包装后的态势

②杂物包税:这块要重点讲一讲,敲黑板。只要是不是航空禁运的和电子产品基本上都能运,举个例子:爱马仕渣渣,什么海蓝之谜、Dior、莱伯妮、希思黎、施华洛世奇,而且还包税。当然:*弹炸**、重*器武**不能运,如果什么时候可以运的话,应该也可以包税
(恭喜夏总喜提无税 98K一把)

一大波Hermes送来的衣服即将入库
不过放心啦,这些HERMES水晶天堂都免费给包装好。外箱还做防水膜防潮处理。
下面看看化妆水乳的免费加固:(P.S.加固的防水膜和气泡膜轻到可以忽略不计)

仓库收货态势

防水处理

气泡膜加固

铁血真粽子!

小show一张时效图,包税到手
这里还要说说增值服务(重要的功能都免费)
①合箱:不超过30kg,可以合箱99个,当然你想合箱100个,他也不收费!
②拍照:免费
③入库清点:免费(包裹入库人工会帮你数一数:显示兰蔻 xx个,Dior xx个,还有照片供你赏阅)
④去鞋盒等:免费
⑤加固:免费

这个升级加固我觉得没必要用了,如果非要用,那你一定是在运小姐姐吧!
⑥仓储时间:免费2个月!(这是最新政策!)

小妹妹乱入,猜猜她的国籍?
下面重头戏来了,海淘了这么多年,转运仓库到底啥情况,不会一堆老黑在打工吧
史上首次 曝光转运公司内部情况,多图杀猫,请叫我狗仔先生。大洋妞镇楼

二、水晶天堂crystalsky爱丁堡仓库深度曝光!老板说了,欢迎小哥哥小姐姐去参观
请自带碗筷
1.入库清点-

入库清点图

这个电商太抠,没有缓冲
2.减重-
一个大户的日常(一)

大户的日常(二)

每日去重纸壳图,在英国收破烂的回收这个你要倒贴钱 O(∩_∩)O哈哈~100£/月

3.办公区-

办公区俯视,像不像刚拖过地?

办公区&接待区 约个麻将呗
4.仓库一角-

包装材料区—免费提供箱子等

包装工位区-干净不!

B7仓位,那是我的一箱化妆品,你说我什么时候付款发货合适呢?
5.打包打包!fighting!

今天整理的部分货品

待发货图(一)

图(二)
6.发射-发射-

发货图(一)

发货图(二),夜幕降临,送走最后一车货,辛苦了取货大叔
快递单特写

快递单全部加套防水塑封再贴到箱子上,最大限度避免因为丢单子造成了货物延误。
老板一定是处女座。
7.清晨起床打开窗,心情美美哒!

猜猜这是什么车?

话说在英国只有正式公司才能搞到这样的仓库
今天就先到这里了,求小哥哥小姐姐打赏,加个momo呗