
导读:
隐身技术是在一定的探测环境中,通过缩减、控制目标的各种特征信号,降低其可探测性,使其难以被发现、跟踪、识别和攻击的综合性技术。实战表明,隐身技术能有效地提高*器武**装备的生存、突防能力和作战效能。因此,隐身技术已成为各军事强国的研究热点之一。针对不同的探测手段,隐身技术可分为雷达隐身技术、红外隐身技术、可见光隐身技术、激光隐身技术、声隐身技术和磁隐身技术等。飞行器使用隐身材料后,可在不改变目标外形、气动特性的前提下直接应用于飞机、导弹等目标,可大大减小飞行器的信号特征,降低其可探测性,从而提高其生存能力。因此,使用隐身材料是实现飞行器隐身化的重要技术途径之一。
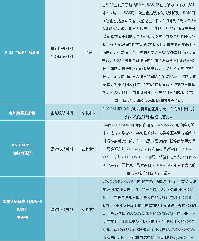
美国
美国属于隐身技术发展相对领先的国家,典型代表包括F-117A隐身攻击战斗机、F-22战斗机、F-35战斗机以及B-2隐身战略轰炸机。其中F-117A隐身攻击战斗机是美军首次应用的隐形战斗机。海湾战争时,F-117A隐身战斗攻击机表现出色,各国纷纷开始进行此项技术的研究。F-117A的机体表面涂覆了黑色的隐身材料,可有效避免雷达波探测,是当之无愧的“隐身杀手”。

B-2隐身战略轰炸机的外壳涂覆了一层韧性导电隐身材料,这种涂层使用寿命为五年。为了保证B-2轰炸的隐身性能,在其服役期内要进行四到五次的涂层更换。其机身表面由吸波的碳纤维蜂窝夹层结构制成。外翼的蒙皮及梁使用了碳纤维/环氧复合材料。

F-22在制作过程中就采用了相对成熟的专业化隐身技术,其复合材料占重量的26%。

其他先进*器武**装备如DDG-1000的舰体、阿利伯克级驱逐舰的AN / SPY-1相控阵雷达等也不同程度地应用了隐身材料。

详细情况如下:
图表:美国典型*器武**装备隐身材料应用情况


俄罗斯
俄罗斯的等离子体隐身技术处于世界领先水平。俄罗斯在20世纪80年代初就重点对高空超音速飞行器采用等离子体隐身技术进行了实验,现在俄罗斯克尔德什研究中心已开发研制出第二代等离子体隐身产品。其第一代等离子体隐身技术产品是厚度为0.5~0.7mm、电压几千伏、电流零点几毫安的等离子发生片。该发生片可贴在飞行器的强散射部位,以减弱电磁波,改变信号长度。其第二代等离子体隐身技术产品为等离子体发生器,在等离子发生器里加入了易电离的气体。它除具备第一代隐身系统的功能外,还能向敌人发出假信号,使敌人判断错误。这两代等离子体隐身技术产品已进行了成功实验,并获准出口。

目前俄罗斯正在研制第三代等离子体隐身系统。据预测,该隐身系统可能利用飞行器周围的静电能量来减小飞行器的截面积。此外值得一提的是等离子体隐身技术的研制和装备费用都十分低廉,这针对降低研制和装备费用是十分有利的。
图表:俄罗斯典型*器武**装备隐身材料应用情况

欧洲国家
英、法、德等欧洲国家虽然在战斗机的隐身上少有建树,但其海军和陆军装备的隐身材料技术却领先世界。以下介绍几种代表性*器武**装备隐身材料的应用情况:
图表:欧洲典型*器武**装备隐身材料应用情况

其他国家
中东国家之中,以色列军事实力最为强大。以色列人设计的“梅卡瓦”主战坦克算得上是当今世界上最具活力、最有特色的主战坦克。从1978年“梅卡瓦”坦克装备以色列*队军**以来,它亲历了巴以爆发的多次冲突,而且在这期间,从“梅卡瓦”1到“梅卡瓦”4发展了四代。新型的梅卡瓦坦克一直由以色列本国的Fibrotex公司提供伪装衣。

而作为美国盟友的澳大利亚,陆军主战坦克选择了M1A1艾布拉姆斯坦克,同美军一样,选择与瑞典萨博公司合作来对坦克隐身进行改造升级。
印度研制的多款新型*器武**,如布拉莫斯巡航导弹、AMCA战斗机、辉光无人机等,虽然得到了国外公司的大量帮助,但是在隐身材料方面都采用了本土研制产品。
日本在隐身材料领域的研究较多,但由于种种原因,其应用的相关报道很少。目前可靠的应用对象仅为正在研发中的心神战斗机。
图表:其他国家典型*器武**装备隐身材料应用情况


隐身材料发展趋势
当前,*器武**装备的发展显现出“精确化、隐身化、信息化”的特点,世界各军事强国均投入了大量财力物力发展隐身技术,从国内外当前研究热点来看,隐身材料有如下几个重点的发展方向。
实用化——为保障飞行器隐身性能,其所用隐身材料,特别是隐身涂层的施工、维护十分重要。如B-2隐身轰炸机早期所用隐身涂层,每次飞行后,都需要对其表面进行掉屑、划伤和腐蚀等检查,且在两次飞行之间必须对损坏的蒙皮进行修理,导致其每飞行小时至少需要50h维护,维护效率低、成本高,大大影响了作战效能。因此美国在研发和提高隐身材料性能的同时,对隐身材料的实用化也进行了大量研究,包括飞机用隐身涂层喷涂、修补、去除以及现场性能检测等工艺技术。美国专门制订计划重点解决涂层快速固化工艺、耐高温、维护性以及隐身性能无损评估等问题,研制的隐身涂料自动喷涂系统已投入使用。研发的涂层绿色去除工艺技术,如“麦粉晶”、“高压水射流”、“激光剥离”等,缩短了维修时间,避免对部件的腐蚀损伤。近年来,美国开发了一种由机器人喷涂的替代性高频材料(AHFM),用于替代B-2上原先为填补飞机外表面缺陷所使用的3000多英尺吸波带(如维护口盖附近的吸波带),从而极大地简化了B-2的维护工作,使维护时间从数天减至数小时。
轻质化——降低质量可以增加飞行器射程和提高有效载荷,相针对其他*器武**装备而言,质量轻量化针对飞行器而言意义更为重大,因此轻质隐身材料一直是其发展的主题和重点。
多频谱——战场探测系统的多频段性对隐身材料提出了多频段兼容的要求。从20世纪80年代以来,国外就开展这方面的研究,并陆续取得了一些成果。据报道,F-117A采用了一种加有改性碳分子的涂层,不仅可以吸波,还能抑制3~5μm及8~12μm红外波的辐射;美国已在其战略导弹弹头上采用了雷达/红外多频谱隐身材料,用于弹头的中段和再入初期隐身;俄罗斯的“白杨-M”弹头采用了吸收雷达波和降低红外特征的材料,实现了雷达隐身与红外隐身一体化。
多功能——战场环境复杂多变,*器武**系统除面临探测威胁外,还可能面临各种高温、核等恶劣环境。因此,对单一隐身涂层提出了多功能的要求,如隐身-防热、隐身-抗核加固、隐身-抗激光加固等。国外的多功能材料研究始于20世纪70年代,如美国研究了防热、隐身、抗核一体化的功能防热材料,近年来的国际交流中也发现俄方在多功能隐身材料上开展了很多的研究工作,并已在弹头上得到应用。
智能化——智能隐身材料是新一代的隐身材料技术,具有感知、信息处理,自我指令并对环境信号作出最佳响应的功能,为实现*器武**系统的智能隐身提供了可能,具有重大的军事应用价值。智能隐身材料由于其在军事领域的重大应用潜力,各军事大国均不惜投入巨资对其进行大规模的研究开发。国外在电致变色、电致变发射率、动态自适应吸波材料等材料体系开发、材料的各项性能参数、机理研究和系统整合方面进行了深入的研究,取得了明显的进展。
耐高温——超声速巡航飞行器飞行过程中,弹体外表面热平衡温度达到600℃以上,用于弹体外表面的隐身材料必须具有耐高温、防热、隔热功能,因此研制耐高温隐身材料尤为重要和急迫,也是后续飞行器隐身材料发展的主要方向之一。